Antonella Pedergnana Profile
Antonella Pedergnana

@Anto_Pede

Followers
107
Following
1K
Media
6
Statuses
232

Eurac Research (Bolzano, IT) & Paleopathology and Mummy Studies Group, Institute of Evolutionary Medicine (IEM), University of Zurich (UZH)

Joined June 2021
Don't wanna be here? Send us removal request.
@Anto_Pede
Antonella Pedergnana
1 year
Let's talk Teeth🦷🦷🦷🦷🦷 Special Issue on Dental Paleo-pathologies and Ancient Diets! #anthropology #teeth #dentalcalculus #caries #archeology #radiology #dentistry #odontology
@FrontOralHealth
Frontiers - Oral Health
1 year
Research to share on #DentalPathologies and #AncientDiets? Manuscript deadline: 1 May 2025 Edited by Drs. Antonella Pedergnana, Patrick Eppenberger, and Roger Seiler. #paleodontology #paleodentistry #bioanthropology #proteomics #ancientdiet #callforpapers
0
1
7
@Anto_Pede
Antonella Pedergnana
2 months
Fantastic discovery! 🦴🦴🤠🎉
@ScienceMagazine
Science Magazine
2 months
New research reveals the oldest known examples of a human mummification process anywhere in the world. https://t.co/gKwPDm6M2Q @NewsfromScience
0
0
0
@GenomicSETI
Bruce R. Fenton
2 months
🚨A New Denisovan Genome Recovered A new high-quality genome has been analysed. DNA was extracted from a 200,000-year-old tooth at the Denisova cave site. Revealed: complex population dynamics & multiple distinct interbreeding events as sapiens dispersed across Asia & Oceania.
7
40
261
@EURAC
Eurac Research
2 months
On today's International #Translation Day, we celebrate the professionals who bridge #language barriers and foster global understanding: #SummerTrans is an international summer school on translation, interpreting, and terminology, organized by @EURAC and the @uniinnsbruck.
0
1
2
@Anto_Pede
Antonella Pedergnana
2 months
Paleoradiology meets archeology!! Fantastic hands-on workshop plus a conference day in Croatia! December 2025
Tweet card summary image
cavka.hr
Paleoradiology
0
0
0
@Anto_Pede
Antonella Pedergnana
8 months
👏👏🔎🔬🔬🔬📝
@DjellalYoussef
DJELLAL Youssef
8 months
Just out! Our first publication on use-wear analysis of quartzite tools from the MSA sequence at Rhafas Cave! https://t.co/UIQ7Lk54Cw
1
0
2
@IKontopoulos13
Ioannis Kontopoulos
8 months
10th Bone Diagenesis Meeting (Athens, Greece) #BD2025 🚨BREAKING NEWS: Deadline Extended!🚨 🗓️New Submission Deadline: 30 April https://t.co/aEbXARsDpz Good news, procrastinators and overachievers alike! We heard your silent screams, so we’re giving you a little more time. 🎉
0
12
17
@microscopicture
microscopic images.
11 months
snow under the electron microscope
3
63
428
@tommyhigham
Tom Higham
1 year
Job alert! In our department here in Vienna. Postdoctoral Researcher in Evolutionary Genomics! Come and work in the world's most liveable city. @HeasVienna Details below 👇 https://t.co/nJcBTPIG0g...
3
81
133
@Anto_Pede
Antonella Pedergnana
1 year
😋😋😋😋
@microscopicture
microscopic images.
1 year
sauerkraut with a variety of bacteria magnified 8,000x
0
0
0
@EURAC
Eurac Research
1 year
Our @EuracMummy is also looking for a #PhD candidate in the field of Biological Anthropology (Physical #Anthropology and #Paleopathology) 2/3 Does this sound like you? Then please apply here: https://t.co/ILYwFP483v #sciencecareer #sciencejobs #research
1
4
2
@ZandraSelina
Zandra Fagernäs, PhD
1 year
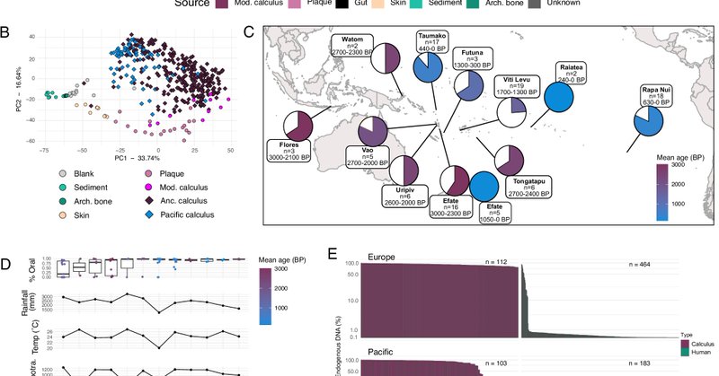
The final chapter of my PhD thesis is finally out! Led by the brilliant Irina Velsko (@FzzyToothSweatr), we investigated if we can study past migrations in Oceania using aDNA from archaeological dental calculus:
Tweet card summary image
nature.com
Nature Communications - Preservation of oral microbiome ancient DNA from Oceania is much better than human ancient DNA. The authors leverage this to demonstrate that oral microbial community...
1
15
53
@ISBA11_Torino
ISBA11
1 year
Abstract submission for ISBA11 is now open! We look foward to all your submissions https://t.co/UgtgTooXm2 #Archaeology #Biomoleculararchaeology #ISBA #ISBA11 #ISBAconference #archaeologists
0
28
36
@Anto_Pede
Antonella Pedergnana
1 year
🙆🙆🙆🪲🪲
@microscopicture
microscopic images.
1 year
head louse gripping onto two human hairs under an electron microscope
0
0
1
@GeorgeARauscher
George A. Rauscher
1 year
This mandible fragment presents a detailed view of a child’s dental development, with primary molars intact and no sign of eruption of the first permanent molar, commonly referred to as the “6-year molar” or simply the “6.” In dental development, the first permanent molar
0
2
52
@EURAC
Eurac Research
1 year
We are looking for volunteers to spend 24 hours inside the @terraXcube at a simulated #altitude of 3,800 meters. Before and during your stay we will sample your blood and measure your vital signs. Are you eligible? Find out here: https://t.co/pdnMaOazXy #study #medicine
Tweet card summary image
eurac.edu
Spend a night at high-altitude to understand immunological & cerebrovascular changes.
0
1
1
@Anto_Pede
Antonella Pedergnana
1 year
Impressive!!!
@lauranthropus
Laura M Martínez
1 year
Overall, we show that dentin exposure rates differ in molar teeth, with M1 exhibiting the smallest rate and M3 the largest.
0
0
1
@lauranthropus
Laura M Martínez
1 year
New 3D models of dentin exposure in four Chinese samples with different dietary regimes suggest that molars (M1, M2, and M3) exhibit different wear rates. Our new open access study! 🦷 with @A_PerezPerez_UB @epitie96 and @SuCarrascal
link.springer.com
Journal of Archaeological Method and Theory - Assessing age through dentin exposure often leads to underestimated age due to assumptions of constant molar wear rate. New methods for age-related...
1
8
23
@NobelPrize
The Nobel Prize
1 year
#OnThisDay in 1903, Marie Skłodowska Curie defended her doctoral thesis on radioactive substances at Université de la Sorbonne in Paris – becoming the first woman in France to receive a doctoral degree in physics.
19
1K
4K
@ZandraSelina
Zandra Fagernäs, PhD
1 year
Preprint alert 📢 I'm excited to share "Cleaning the Dead: Optimized decontamination enhances palaeoproteomic analyses of a Pleistocene hominin tooth from Khudji, Tajikistan", and would be very happy to get feedback on the preprint 🐶🐴🦷
Tweet card summary image
biorxiv.org
The study of ancient proteins preserved in a range of archaeological, cultural heritage, and palaeontological materials is increasingly contributing to our understanding of human evolution and...
1
8
22