Agile Stacks Profile
Agile Stacks

@AgileStacks

Followers
218
Following
260
Media
206
Statuses
1K

#DevOps #automation platform for building and managing software in #cloud environments. #infrastructure #GitOps #CICD #IaC

Joined January 2016
Don't wanna be here? Send us removal request.
@AgileStacks
Agile Stacks
6 years
#MondayMotivation: Community. We are thrilled to announce our partnership with AlphaBravo Company to help automate your cloud infrastructure! #Kubernetes #CICD #DevOps https://t.co/Vqj5lkm19H
0
1
2
@AgileStacks
Agile Stacks
5 years
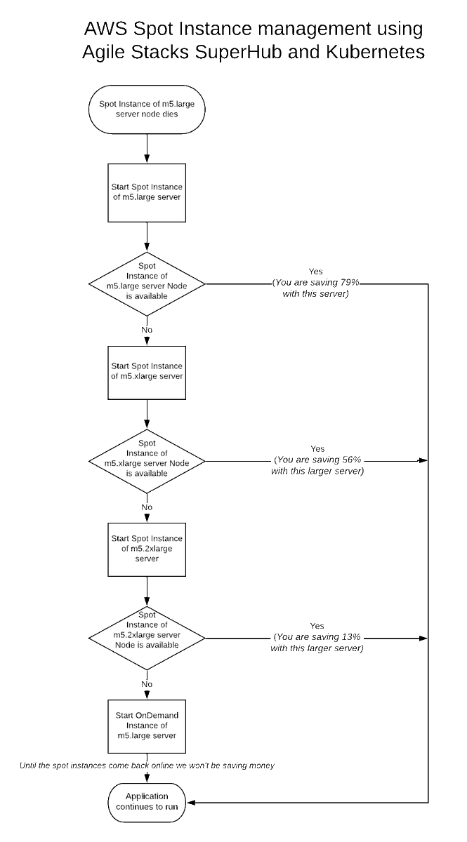
With SuperHub, you can quickly and easily set up different rankings of Spot Instances to be turned on by #Kubernetes. #automation #DevOps #IaC https://t.co/XbX9XmGV1Z
0
0
0
@AgileStacks
Agile Stacks
5 years
#DevOps teams often take shortcuts to get up and running faster. In doing so, they set themselves up for security breaches, higher costs, and unanticipated complexity down the line. https://t.co/fdgqESHn0v #Kubernetes #infrastructure #automation #IaC
0
0
0
@AgileStacks
Agile Stacks
5 years
Accelerate the delivery of on-premise #Kubernetes, combining the efficiency of PXE boot with our SuperHub® full-stack #automation to simplify hardware and software deployments. https://t.co/gX1ZdAsMmn
0
1
1
@AgileStacks
Agile Stacks
5 years
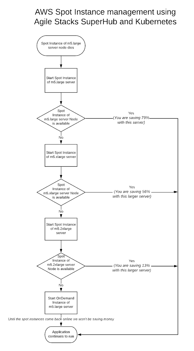
With SuperHub, you can quickly and easily set up different rankings of Spot Instances to be turned on by #Kubernetes. #automation #DevOps #IaC https://t.co/cr80GDEjRE
0
0
0
@AgileStacks
Agile Stacks
5 years
Learn more about how to get applications written in node.js, goLang, Java, and Python get out the door faster. #DevOps #automation #CICD https://t.co/N5LOX0sq28
0
0
1
@AgileStacks
Agile Stacks
5 years
#TechTuesday: This #tutorial walks you through #Kubeflow extensions used on our platform to address common #MLOps challenges. https://t.co/tIM66Qujd8
0
0
1
@AgileStacks
Agile Stacks
5 years
#DevOps teams often take shortcuts to get up and running faster. In doing so, they set themselves up for security breaches, higher costs, and unanticipated complexity down the line. https://t.co/ftalAco9Vn #Kubernetes #infrastructure #automation #IaC
0
1
0
@AgileStacks
Agile Stacks
5 years
#TuesdayTip: In this #tutorial, learn to deploy a #Kubernetes cluster on AWS using Spot instances and cluster autoscaling for cost optimization. https://t.co/txY2cQMhf7
0
0
1
@AgileStacks
Agile Stacks
5 years
In this tutorial, you will create a SageMaker Pipeline component from Amazon SageMaker-Build CloudFormation template. https://t.co/FJImO1biGz #infrastructure #automation #DevOps #cloud
0
1
0
@AgileStacks
Agile Stacks
5 years
TL;DR? Watch the video #tutorial to learn about our developer workflow #automation based on #Skaffold, AgileStacks' Hub CLI, VS Code, and Harbor. https://t.co/ZyaDeT4na9 #DevOps
0
0
0
@AgileStacks
Agile Stacks
5 years
Read how the powerful combination of #AWS services and native #Kubernetes gives @Zeeto_io the assurances of running enterprise #AI workloads to meet growing customer needs. https://t.co/1qJxD8zP8G
0
1
1
@AgileStacks
Agile Stacks
5 years
A custom component is a stack component that is created and maintained by you, the user. These components can be integrated into any stack template in the Agile Stacks SuperHub. #tutorial #DevOps #automation https://t.co/6sCIAtAETx #cloud #infrastructure
0
1
0
@AgileStacks
Agile Stacks
5 years
Control costs. @Zeeto_io reduced cloud costs by 75% by adopting our #DevOps #automation platform SuperHub on #AWS. Learn more in our blog about controlling costs on AWS:
0
0
0
@AgileStacks
Agile Stacks
5 years
Accelerate the delivery of on-premise #Kubernetes, combining the efficiency of PXE boot with our SuperHub® full-stack #automation to simplify hardware and software deployments. https://t.co/FbprvfhUsr
0
0
0
@AgileStacks
Agile Stacks
5 years
We place every configuration in a #Git repository giving your teams a step ahead in their #DevOps #automation journey. Learn more: https://t.co/JshiuQbCRe
0
0
0
@AgileStacks
Agile Stacks
5 years
#tutorial. Create custom components on our #infrastructure #automation platform. You can manage, configure, and implement change control for multiple operators using the SuperHub.
0
0
0
@AgileStacks
Agile Stacks
5 years
Walk through our #tutorial that shows how to introduce our platform to your cluster. https://t.co/XeJl03uYDd #Kubernetes #containers #automation #IaC #DevOps
0
0
0
@AgileStacks
Agile Stacks
5 years
#DevOps teams often take shortcuts to get up and running faster. In doing so, they set themselves up for security breaches, higher costs, and unanticipated complexity down the line. https://t.co/MQN63D2RHo #Kubernetes #infrastructure #automation #IaC
0
0
0
@AgileStacks
Agile Stacks
5 years
Check out our discussion with @AlphaBravoGov on the challenges of scaling #Kubernetes. Learn from their lessons in the field! https://t.co/KtDFHcVNiM #DevOps #automation #infrastructure #cloud
0
1
1
@AgileStacks
Agile Stacks
5 years
#WednesdayWisdom: Learn more about the Agile Stacks #Kubeflow extensions are used in this #tutorial to address common #MLOps challenges. https://t.co/cs4Ij9dh0x #DevOps #automation #Machinelearning
0
2
2