
Ivana Iveljic
@1blueivy
Followers
588
Following
2K
Media
82
Statuses
452
Interventional cardiologist. #RadialFirst
Bosnia and Herzegovina
Joined August 2018
I wouldn’t exactly call myself a black belt in beta-blockers, but with all this talk of superiority, "non-superiority," and "non-non-inferiority," it’s really enough to get confused. If I interpret correctly the avalanche of trials from the past year, accompanied by the
3
50
207
Thank you @dunjaaks. Your guidance made this happen. The best mentor a PhD student can ever have. Finally, a PhD 😊🎓🫀
What a privilege to witness courage, brilliance, and perseverance come together. Ivana’s PhD defence was pure inspiration a true hero’s journey. So proud! 🎓✨#proudmentor @QMULWHRI @1blueivy
0
0
3
▶️Provisional:preferred approach for any type of nontrue or nonLM #bifurcations ▶️POT-kiss-POT>POT-side-POT in stent apposition in bifurcation core and distal MV(CRABBIS) ▶️Use of DCB vs DES for ostial CX was safe with comparable results(DCB-CIRCO) @BifurcationClub #2025EBC
0
0
0
#2025EBC has started with ostium lesions: ▶️crossover-90%cases ▶️if ‘nailing the ostium’-stent pull back technique for ostialCX and marker wire technique for ostialLAD ▶️buddy balloon technique to prevent stent movement ▶️if longLM in crossover-POT prox first @BifurcationClub
0
23
89
After successfull pPCI of the LAD in a 48 y/old women, as a ‘great’ introduction, I had an enormous pleausure to be an invited speaker at the #SINERGY2025 Congress, in the session Women in Cardiology, and to talk about gender specific differences in diagnosis and treatment of ACS
0
0
1
➡️Is there a cardiovascular cost of surviving colorectal cancer and specified fluoropyrimidine chemotherapy? ▶️It was an enormous pleasure to be invited at the @EU_METAHEART in Riga 🇱🇻 to present our data from my recently finished clinical PhD ➡️Huge thanks to my mentor @dunjaaks
0
0
0
Is the Cx ostium still the Achilles heel of LM bifurcation PCI? Our analysis from the EBC MAIN trial is now published in @CircIntv The Cx ostium was the commonest site requiring revascularization after LM bifurcation PCI, irrespective of whether one or two stents had been
1
15
35
☕️🩷🇱🇻
Hello Riga! 🇱🇻 Beyond excited for the second @EU_METAHEART Conference and to meet up with 🫀⚡️family from across Europe! But first ☕️ time by the sea with @1blueivy ❤️
0
0
0
"I've done it!" On 16 September 1977, Andreas Grüntzig made history: he carried out the first #angioplasty, and changed the lives of millions of patients forever. Standing on the shoulders of the giants that came before him, his vision and determination drove an entire new
3
72
194
Thank you for your guidance and continuous support! #mymentorisbetterthanyours Our paper is out 😊
0
0
1
Proud of Dr Ivana Iveljić @1blueivy her patient-centred, rigorous PhD work is now online! We report silent, proximal CAD years after fluoropyrimidines in CRC survivors with real implications for survivorship care. 🩺🫀 👉🏻 https://t.co/OOImDueBB1
@QMULWHRI @QMULBartsTheLon
medrxiv.org
Background Fluoropyrimidine-based chemotherapy, including 5-fluorouracil (5-FU) and capecitabine, is a cornerstone of adjuvant treatment in non-metastatic colorectal cancer (CRC). While acute...
0
4
7
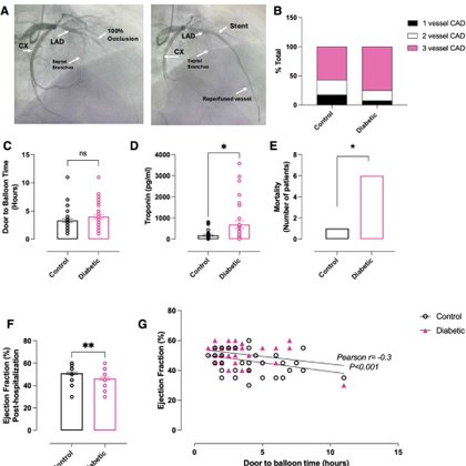
🚨T2D in 🚺 worsens STEMI outcomes beyond door-to-balloon delays & mirrors the HFpEF cardiometabolic phenotype in female db/db mice. Sex-specific strategies are urgently needed! Congrats to study co-leads @1blueivy @megan_e_young @BioMedCentral @QMULWHRI
cardiab.biomedcentral.com
Background Heart failure with preserved ejection fraction (HFpEF) poses a significant global health challenge, disproportionately affecting women. Diabetic women with HFpEF represent a high-risk...
2
3
14
Great news today on my birthday. ▶️Our paper is published in @SpringerNature Cardiovascular Diabetology! 🧁Great birthday present. Huge thanks to my inspiration, mentor and friend @dunjaaks 🫶 @megan_e_young
#womeninstem
https://t.co/pomIyZbcNt
2
0
5
Thank you #EuroPCR for great organisation and a chance to present my work in Paris 🇫🇷It was a great pleasure meeting with peers and discussing about DCBs in de novo lesions. 🫀 @PCRonline #WomenInSTEM
1
1
9
I’ll be speaking in a session at #EuroPCR in Paris 20-23 May. Join me if you want to discuss more about ➡️DCBs in de novo lesions. Looking forward to seeing some familiar faces and making new connections. It is always a privilege to be a #PCRpresenter @PCRonline #womeninSTEM
0
2
7
🫶
Mentoring #PhD students is a highlight of academia. Ivana Iveljic, your dedication and commitment are inspiring. 👏🏻👩🏻🔬🫀Despite your intense #interventional #cardiology workload, you've achieved so much. You're the true definition of a superwoman 🦸🏻♀️. #proudmentor
0
0
1
From an idea, which took more than a year to form, to completing and submitting my #PhD thesis thanks to my fascinating #mentor and my support @dunjaaks 🫶 Five years of commitment work and research has finally come to an end. #womeninSTEM #interventionalcardiology
2
0
20
Thank you @CRT_meeting for the invitation and warm welcome in #Washington I am pleased to be a part of this great science and talking about #bifurcation #wic #CRT2025
0
0
16
Currently only 10% of interventional cardiologists are women….but we have two of the future stars graduating this year increasing that statistic! #CRT2025
#McLarenCardiology @McLarenHeartVas @crfheart @CRT_meeting
2
6
50