0xClemm Profile Banner
Clem Profile
Clem

@0xClemm

Followers
788
Following
4K
Media
246
Statuses
2K

Curious builder, DeFi risk, ex-tradfi degen, options trading @trylimitless @ranger_global

Joined February 2022
Don't wanna be here? Send us removal request.
@0xClemm
Clem
13 hours
We’re living through a defining moment for the history of DAOs and onchain governance
@obsrvgmi
Observe
1 day
🚨 Update on @Aave's Internal "Civil War" Situation Aave is at a "Break it or Make it" moment. Whatever happens next won't just define the future of crypto's largest bank, it'll also set a precedent for the entire industry. What changed since yesterday 👇 – Voting went live
0
0
0
@0xClemm
Clem
2 days
The added value of having uncorrelated returns is what drives hedge funds returns
1
0
1
@trylimitless
Limitless
3 days
We hit 50,000 monthly active traders for the first time ever. Thank you everyone!
166
42
341
@0xClemm
Clem
18 days
That’s my quant
@USTreasury
Treasury Department
19 days
U.S. Treasuries are having their best year since 2020, and the investors who had confidence and faith in President Trump’s economic policies have been richly rewarded. Never bet against @POTUS or America! 🇺🇸
0
0
2
@0xClemm
Clem
19 days
Never seen IV shown like this. Looks like Put IV spike are contrarian
@glassnode
glassnode
19 days
📢 NEW PRODUCT The Implied Volatility Heatmap will help illustrate different volatility and sentiment regimes. By observing implied volatility over time, we can see how the market has historically priced expected movement on both the call and put sides.
0
0
0
@0xClemm
Clem
22 days
I’m seeing markets becoming more efficient, with higher-risk stablecoins paying higher yields, unlike in previous years
@SteakhouseFi
Steakhouse Financial
22 days
0
0
0
@0xClemm
Clem
23 days
Public Announcement: Fed cuts are bullish until they’re not
1
0
1
@0xClemm
Clem
25 days
This is gold!
@simonkim_nft
Simon Kim
25 days
ETHval's biggest update in v0.3: Historical Charts for All 12 Models 📈 You can now compare how each valuation model has performed over the past year. See which models tracked the market closely, which ones called the tops and bottoms, and how your selected models stack up
0
0
3
@trylimitless
Limitless
27 days
HUGE update for Hourly Markets ↓ LP rewards on hourly CLOB markets got boosted to $100 per market. That’s $500 in rewards across 5 markets every single hour. Place limit orders near the midpoint and start earning every new hour. Trade here → https://t.co/wnkR5nw9aa
124
34
217
@0xClemm
Clem
1 month
Crypto is a *momentum*-driven market, not a contrarian one, over the short-term. You get similar results looking at RSI or other oversold/bought indicators. What you want to do: 1) monitoring many indicators in parallel. Do they tell the same story? 2) considering
@0xaporia
Aporia
1 month
One last note on the Fear & Greed Index When people encounter the Fear and Greed Index in their feeds, they typically operate under a straightforward assumption: • low index values predict positive future returns • high index values predict negative future returns In other
0
0
5
@0xClemm
Clem
1 month
Where does the yield come from? We're about to find out
1
0
4
@0xClemm
Clem
1 month
That’s CT for you btw. Be contrarian.
0
0
0
@0xClemm
Clem
1 month
Last month: tHerE Is nO 4Yr cYcLe. Today: 4yr cycle in full charge. What does that tell you?
1
0
2
@0xClemm
Clem
1 month
We had « when the bull finally comes… » all year long. Now ppl are saying we’re in a bear. Pay attention to sentiment. Always lagging
0
0
3
@0xClemm
Clem
1 month
Spending time on CT and extracting the sentiment is the best cycle indicator
1
0
3
@0xClemm
Clem
1 month
Harvard endowment allocated $500 million into Blackrock BTC etf
1
0
2
@0xClemm
Clem
1 month
And here we are 12% lower. Remember: price leads narrative
@0xClemm
Clem
2 months
People already forgot that some coins *literally* went to $0 last week. The average altcoin candle was down 40% in a day. I don't believe we've seen all the impact from that move yet…
0
0
2
@0xClemm
Clem
1 month
Let us know about the +EV trades you achieve on @trylimitless thanks to this paper. Python script available to those who comment « ranger » on the post ⬇️
2
0
4
@0xClemm
Clem
2 months
friendly reminder:
@0xClemm
Clem
2 months
People already forgot that some coins *literally* went to $0 last week. The average altcoin candle was down 40% in a day. I don't believe we've seen all the impact from that move yet…
1
0
5
@0xClemm
Clem
2 months
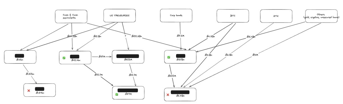
Although this seems to be pushing unbacked stablecoins minting to unprecedented levels, this is nothing new. Make sure you know what collateral assets are accepted by vaults you deposit into. I wouldn’t be surprised to see cross-backing among top tier stablecoins, too.
@Schlagonia
Schlag
2 months
Well boys, think I figured out (part of) the scam, and it is a doozy. Strap in. TLDR: Stream (xUSD) and Elixir (deUSD), and likely more, are recursively minting each other tokens in order to inflate there own TVL and create a ponzu the likes of which we haven't seen for awhile
0
0
4