zrandel22 Profile Banner
BAikins Profile
BAikins

@zrandel22

Followers
51
Following
44
Media
5
Statuses
99

I love Data Analysis,Python and Javascript, GIScience, Aspiring Masters Student||developing Open Source data portal||GIS enterprise systems|| 🇬🇭 🇬🇧 🇪🇪

Accra, Ghana
Joined April 2022
Don't wanna be here? Send us removal request.
@zrandel22
BAikins
2 years
I need help with setting up #geonode for and open source project I am working on. I get stuck somewhere on the way during the installation. #GIS #OpenGIS #geospatial
0
1
1
@zrandel22
BAikins
2 years
What a time for #theboondocks to return!
0
0
0
@zrandel22
BAikins
2 years
Coming Up !
0
1
3
@zrandel22
BAikins
3 years
Find your purpose or you wasting air… #NipseyHussle #TMC
0
0
0
@zrandel22
BAikins
3 years
Analyzing Bush burning around the Sudan Savanna Vegetation Zone of Ghana…What you see is BRI vs NBR vs LULC, conducted in ArcGIS pro #gischat #giscience #remotesensing
0
3
18
@zrandel22
BAikins
3 years
GIS and a beautiful scene…#GIS #gischat
1
6
49
@zrandel22
BAikins
3 years
Miami Heat 🔥🔥🔥 @MiamiHEAT
0
0
0
@zrandel22
BAikins
3 years
👑
0
0
0
@zrandel22
BAikins
3 years
Installing GeoNode on windows is a different kind of work…Starts great and just when you’re ending, Terminal starts throwing warnings 🤦🏾‍♂️
0
0
0
@robinlovelace
Robin Lovelace
3 years
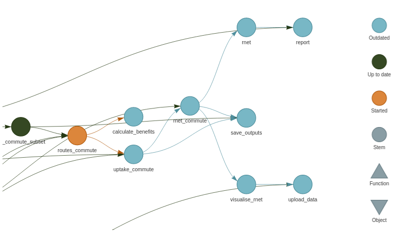
🏗️Data pipeline workflow automation system in operation 🏗️ Takes time to set-up but multiple benefits: e.g. visualise data-driven workflows. Lot's of options including AirFlow, Dagster, {targets} and Prefect. Which do you recommend? #DataScientists #DataEngineering
8
4
57
@zrandel22
BAikins
3 years
In Maps, legend is key 🔑 ! #gischat #Map
0
1
3
@zrandel22
BAikins
3 years
Am I the only GIS analyst out here who has still not used R for any analysis? #GIScience #spatialability #GIS #Analytics
0
0
0
@zrandel22
BAikins
3 years
Does this sound like a good Msc project topic? - ‘Towards smart cities, the perspective of developing countries.’ #GIScience #OpenGIS #DataScience #SmartCities
0
2
3
@zrandel22
BAikins
3 years
2023…On my way to mastering Javascript….Build more #OpenSource data portals and solutions…
0
0
1
@zrandel22
BAikins
3 years
I love Data and Data Analysis…
0
0
0
@zrandel22
BAikins
3 years
Supporting a graduate student in University of Ghana on the topic”Herbage Yield Evaluation and Methods to reduce woody species encroachment in the coastal savannah rangelands of Ghana” Started of with flying my Mavic 2 pro at a height of 50m. I’m running analysis today…
0
0
0