zhasgul Profile Banner
Zeynep Hasgul Profile
Zeynep Hasgul

@zhasgul

Followers
40
Following
141
Media
8
Statuses
47

Industrial Engineer ITU & BOUN | Systems Science & Public Health | Research Assistant at Harvard Medical School and Massachusetts General Hospital

Boston
Joined November 2021
Don't wanna be here? Send us removal request.
@msjalali
M.J.
4 months
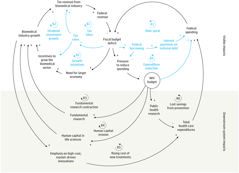
Fewer discoveries. Fewer scientists. Higher health costs. New in JAMA Health Forum: Proposed NIH cuts aren’t just a budget move; they could reshape how science happens in the US. We mapped the ripple effects: https://t.co/PoIJdVDOs8 @zhasgul @JAMAHealthForum
0
1
6
@msjalali
M.J.
9 months
📢 Slashing NIH Funding: Trump’s Gamble on Science & Health Our draft on how NIH cuts could disrupt research, industry, healthcare—impacting jobs, innovation, economy! Using a systems approach, we uncover overlooked tradeoffs. Share thoughts as we revise: https://t.co/24ECkLq0oP
0
2
3
@CHERISHresearch
CHERISH
10 months
A new study emphasizes the need for targeted public health intervention for stimulant-involved overdose deaths. Read more in @ijdrugpolicy, featuring #CHERISHResearchAffiliate @msjalali.
@msjalali
M.J.
10 months
Stimulant-involved overdose deaths present a complex challenge, with critical evidence gaps limiting our understanding. This study highlights six dynamic hypotheses exploring drivers, from fentanyl involvement to stimulant-only deaths: https://t.co/8iYApvGxaD @zhasgul
0
3
5
@msjalali
M.J.
10 months
Stimulant-involved overdose deaths present a complex challenge, with critical evidence gaps limiting our understanding. This study highlights six dynamic hypotheses exploring drivers, from fentanyl involvement to stimulant-only deaths: https://t.co/8iYApvGxaD @zhasgul
0
2
4
@msjalali
M.J.
10 months
No model is ever fully “right.” This new study explores six dynamic hypotheses to understand stimulant-involved overdoses in the US, showing how systems thinking should tackle complexity the right way! Congrats to @zhasgul for this excellent work! https://t.co/8iYApvH50b
0
1
5
@msjalali
M.J.
1 year
Lab crew catching up with the MIT gang, where good vibes are guaranteed!
0
1
3
@msjalali
M.J.
1 year
New study in @AddictResTheor sheds light on the barriers to effective #MOUD treatment. Using a qualitative #SystemDynamics approach, we explore how stigma, punitive policies, & complex patient-provider dynamics limit access to care @SystemsAddict1 @zhasgul https://t.co/W5tFp9JXiQ
Tweet card summary image
tandfonline.com
Although medications for opioid use disorder (MOUD) are effective for treating opioid use disorder (OUD), persistent barriers still prevent patients from accessing this life-saving care. Policies t...
1
3
7
@zhasgul
Zeynep Hasgul
1 year
Proud to announce my first first-author publication! Grateful for the guidance from my mentor, and the hard work of our team. Excited for more to come!
@msjalali
M.J.
1 year
New study on health-related quality of life dynamics in cancer #immunotherapy! Developing a novel simulation model, we explored how treatment timing & social support shape QoL over time, offering insights that are difficult to capture in clinical research https://t.co/DmvNxVAZ6M
1
0
8
@zhasgul
Zeynep Hasgul
1 year
Gained so many insights from pioneers in the field about the history and future of cost-effectiveness analysis at the #CelebrateCEA Symposium! Thanks to @TuftsCEVR for organizing such an inspiring event!
0
0
6
@zhasgul
Zeynep Hasgul
1 year
Thrilled to attend the Substance Use Modeling Meeting and listen a panel with the PIs I work closely with—@msjalali , @SystemsAddict1 , and Arielle Deutsch—as they shared insights on incorporating qualitative data into simulation models. @CHERISHresearch @The_BMC
0
1
4
@zhasgul
Zeynep Hasgul
1 year
Had an inspirational visit to #ProjectASSERT at Boston Medical Center, learning about this impactful ED-based intervention that connects patients with primary care, preventive services, and substance abuse treatment. Thank you @The_BMC & @CHERISHresearch for organizing!
0
0
1
@AddictResTheory
Addiction Research & Theory
1 year
“Dynamics of Prescribing and Accessing Medications for Opioid Use Disorder: A Community-Based Systems Analysis” by Tianna Herman (@harvardmed), @zhasgul, Tse Yang Lim, Mohammad S. Jalali, & @SystemsAddict1 #accepted
0
3
4
@zhasgul
Zeynep Hasgul
1 year
Just finished this book—almost as if it was written for developing a simulation model. It uses systems thinking and mathematical logic, even incorporating stock & flow concepts to explain mass incarceration, was driven by increased inflow rate, not longer sentences @JohnFPfaff
0
1
2
@limtseyang
T.Y. Lim @tylim.bsky.social
1 year
How often is #fentanyl mixed with other drugs in the US? TL;DR - more and more so, but still pretty rarely (except for heroin) - < 1% of meth, < 4% of cocaine samples nationally have co-occurring fentanyl New analysis in @LancetRH_Americ out now! 1/
1
2
1
@msjalali
M.J.
1 year
New paper: #Fentanyl's presence in drug supply is growing. It co-occurs w substances like heroin, meth & cocaine. Co-occurrence is highest w heroin (50%) but rates for meth & cocaine are rising in Northeast, raising #overdose risk concerns https://t.co/sGpTS2r4kH @LancetRH_Americ
0
1
1
@msjalali
M.J.
1 year
New paper on cost-eff of enhancing access to colorectal cancer diagnosis in Thailand: We show that combining fecal tests, symptom evaluation & risk-stratification can improve outcomes and is economically viable https://t.co/92VlMybaxi Great work w @zhasgul & Peeradon Wongseree
0
2
6
@zhasgul
Zeynep Hasgul
2 years
Refreshing to see a policy book with a systems focus. They describe the inflow and outflow dynamics of homelessness, exploring the challenges around these flows and how different policies can address them. Recommended for those intrigued by systems approach to societal issues.
0
0
1
@msjalali
M.J.
2 years
Analyzing data from over 100 countries reveals that their varying death rates are NOT primarily due to COVID-19 policy differences, but instead hinge on how communities respond to evolving mortality risks and their willingness to adopt interventions
Tweet card summary image
healthaffairs.org
In the first two years of the COVID-19 pandemic, per capita mortality varied by more than a hundredfold across countries, despite most implementing similar nonpharmaceutical interventions. Factors...
0
1
3
@msjalali
M.J.
2 years
Just out: Our deep dive into transparency of causal loop diagrams (CLDs)! Discover our suggestions for reporting their source data, analysis, and development strategies. Elevate your systems modeling with transparent reporting! Full text: https://t.co/NJb8NhVmvO #SystemDynamics
2
3
15
@msjalali
M.J.
2 years
📢⚡️ Our new study shows that 70% of patients nationwide had abrupt discontinuation of long-term high-dose opioids. Factors like age, sex, race, and insurance play a role. We show major heterogeneities across states, distinct from national-level results
Tweet card summary image
jamanetwork.com
This cohort study investigates factors associated with abrupt discontinuation of long-term high-dose opioid treatment at the national level and across US states.
1
3
8