ucsfmicrobiome Profile Banner
The Benioff Center for Microbiome Medicine at UCSF Profile
The Benioff Center for Microbiome Medicine at UCSF

@ucsfmicrobiome

Followers
900
Following
377
Media
59
Statuses
324

We support a community of researchers at @UCSF who explore the human microbiome’s potential to predict, prevent and treat a wide range of diseases.

San Francisco, CA
Joined February 2020
Don't wanna be here? Send us removal request.
@ucsfmicrobiome
The Benioff Center for Microbiome Medicine at UCSF
6 days
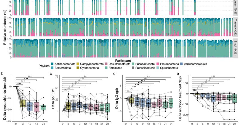
Cystic Fibrosis insights from the Lynch lab @lynch_lab show how CF treatments like elexacaftor/tezacaftor/ivacaftor partially reverse CF-associated dysbiosis across respiratory and gut microbiomes. https://t.co/HoArlEyTF9 #UCSFResearch #CysticFibrosis #Microbiome
Tweet card summary image
nature.com
Nature Communications - Here, in a clinical trial, the authors show that CFTR-modulator therapy reshapes the lung and gut microbiomes in cystic fibrosis, reducing bacteria such as Staphylococcus in...
0
0
1
@ucsfmicrobiome
The Benioff Center for Microbiome Medicine at UCSF
9 days
Siolta Therapeutics, established based on BCMM research, is transforming pediatric health with microbiome-based therapies to prevent allergic diseases. #Microbiome #TranslationalScience #BCMM Learn more:
Tweet card summary image
prnewswire.com
/PRNewswire/ -- Siolta Therapeutics, a clinical-stage biotech company developing first-in-class live biotherapeutic products (LBPs), today announced positive...
0
1
2
@foodallergyfund
Food Allergy Fund
11 days
Big news: We launched the @foodallergyfund Microbiome Collective to advance root-cause solutions in #foodallergies. At our Forum, experts shared early signals—from microbiome-based protection against anaphylaxis to promising prevention data emerging in the field.
0
1
2
@ucsfmicrobiome
The Benioff Center for Microbiome Medicine at UCSF
23 days
Mark your calendars! Join us for "Engineering Microbiomes", a cutting-edge symposium exploring the latest in microbiome innovation. 🌍🧬 Hybrid event on Feb 3, 2026, hosted by @UCSF. Learn more & register: https://t.co/PKgWwNWLjb
0
0
2
@ucsfmicrobiome
The Benioff Center for Microbiome Medicine at UCSF
1 month
We were so excited to talk to the public about the good microbes in and around us. What a busy day at the Bay Area Science Festival @BayAreaSciFest! #Microbiome #ScienceOutreach
0
0
1
@ucsfmicrobiome
The Benioff Center for Microbiome Medicine at UCSF
1 month
We’re thrilled to be at the Bay Area Science Festival @BayAreaSciFest! Stop by tomorrow for exciting exhibits on food microbes and the human microbiome & grab some science-inspired Pokémon cards! 🧫🔬✨ #BASF2025 #ScienceFun #Microbiomes
0
0
0
@ucsfmicrobiome
The Benioff Center for Microbiome Medicine at UCSF
2 months
Thanks to everyone who joined the BCMM and ImmunoX social hour yesterday! Great conversations, fun games, and lots of laughs—what an amazing community! 🧬🎉 #UCSF @immunox
0
0
0
@ucsfmicrobiome
The Benioff Center for Microbiome Medicine at UCSF
2 months
Join the Benioff Center for Microbiome Medicine at the Bay Area Science Festival @BayAreaSciFest! Bring your family and friends on October 25th to explore the fascinating world of microbes—both around us and within us.🧫🧪
0
0
0
@ucsfmicrobiome
The Benioff Center for Microbiome Medicine at UCSF
2 months
We’re excited that the Gordon Research Conference has chosen the topic the Microbiome Editing🦠. The conference will bring together global leaders to explore the frontier of microbiome science to drive innovation in health and environmental solutions.
0
1
1
@ucsfmicrobiome
The Benioff Center for Microbiome Medicine at UCSF
3 months
🚀 Kicking off the Microbiome Data Analysis Workshop Series with a packed room of about 30 BCMM members! Huge thanks to our Computational Hub lead, Lu Yang, for an incredible start—hands-on and insightful. 🧬 #MicrobiomeWorkshop
0
0
0
@ucsfmicrobiome
The Benioff Center for Microbiome Medicine at UCSF
3 months
We’re thrilled to share that Monet Yuan has been appointed as a BCMM Trainee Ambassador! Monet is an MD/PhD student in the Biomedical Sciences program at @UCSF and a member of the Roan Lab. Starting in October, she’ll join Margôt Bacino to support and advocate for our trainees.🎉
0
0
0
@ucsfmicrobiome
The Benioff Center for Microbiome Medicine at UCSF
3 months
The future of the University of California is at risk. The federal government’s $1B demand from UCLA threatens the entire UC system. We must stand together to protect UC. #ProtectUC
Tweet card summary image
universityofcalifornia.edu
The federal government’s demand of $1 billion from UCLA puts the entire University of California system at risk. Stand with us to protect UC.
1
0
0
@ucsfmicrobiome
The Benioff Center for Microbiome Medicine at UCSF
3 months
We are excited that the microbiome dataset from the DREAM Challenge, led by UCSF’s March of Dimes Prematurity Research Center, was selected by NSF for the NAIRR Pilot.
Tweet card summary image
nsf.gov
The U.S. National Science Foundation today announced two major advancements in America's AI infrastructure: the launch of the Integrated Data Systems and Services (NSF IDSS) program to build out...
0
0
0
@ucsfmicrobiome
The Benioff Center for Microbiome Medicine at UCSF
3 months
The microbiome is emerging as a key player in kidney disease. In this article, @PTurnbaugh and colleagues highlight the relationship between microorganisms and renal disease and the potential for the development of microbiome-targeted therapeutics.
Tweet card summary image
news-medical.net
The varied community of microorganisms that live in different parts of the body, particularly the gut, is referred to as the human microbiome. These microorganisms are mostly bacteria, but they can...
0
0
0
@ucsfmicrobiome
The Benioff Center for Microbiome Medicine at UCSF
4 months
The Biomedical Data Translator Consortium has launched Translator, an open-source system designed to integrate and harmonize diverse biomedical data. Proud to see BCMM’s Sergio Baranzini contribute to this innovative tool. Learn more:
Tweet card summary image
pmc.ncbi.nlm.nih.gov
The growing availability of biomedical data offers vast potential to improve human health, but the complexity and lack of integration of these datasets often limit their utility. To address this, the...
0
0
0
@ucsfmicrobiome
The Benioff Center for Microbiome Medicine at UCSF
5 months
Discover the latest insights from the @lynch_lab and @mustafa_ozcam19 on the gut microbiome’s role in peanut oral immunotherapy (POIT). The identified key microbial and metabolic predictors of POIT efficacy shed light on why some treatments fail.
Tweet card summary image
nature.com
Nature Communications - Peanut oral immunotherapy (POIT) can treat peanut allergy, but only a subset of patients achieve lasting remission. Here, the authors show that POIT efficacy is associated...
0
1
2
@ucsfmicrobiome
The Benioff Center for Microbiome Medicine at UCSF
5 months
Check out this Research Scholar opportunity
0
0
0
@ucsfmicrobiome
The Benioff Center for Microbiome Medicine at UCSF
5 months
On this #WorldMicrobiomeDay, we want to feature the recent publication by the Turnbaugh lab @PTurnbaugh. Their research uncovers how gut microbiome interactions with cancer treatment may protect against drug toxicity in colorectal cancer patients. #UCSF
Tweet card summary image
journals.asm.org
Side effects are common during the treatment of cancer. The trillions of microbes found within the human gut are sensitive to anticancer drugs, but the effects of treatment-induced shifts in gut...
0
0
2
@foodallergyfund
Food Allergy Fund
6 months
If your child—or any child in their class—has #foodallergies, our guide is for you. Packed with essential info + easy tips to create safer, more inclusive spaces for kids. The 411 On Food Allergies: What Parents Should Know https://t.co/RecURJn6R2 #Parents #foodallergylife
0
1
2
@ucsfmicrobiome
The Benioff Center for Microbiome Medicine at UCSF
8 months
New Study Offers Hope in Reducing HIV Risk for Young Women in South Africa
0
0
0