
tphuang
@tphuang
Followers
27K
Following
11K
Media
8K
Statuses
21K
My random thoughts on EVs, clean energy, chips, aerospace and other tech. Find more extended pieces at substack https://t.co/Jmo8iyjHrn
America
Joined May 2009
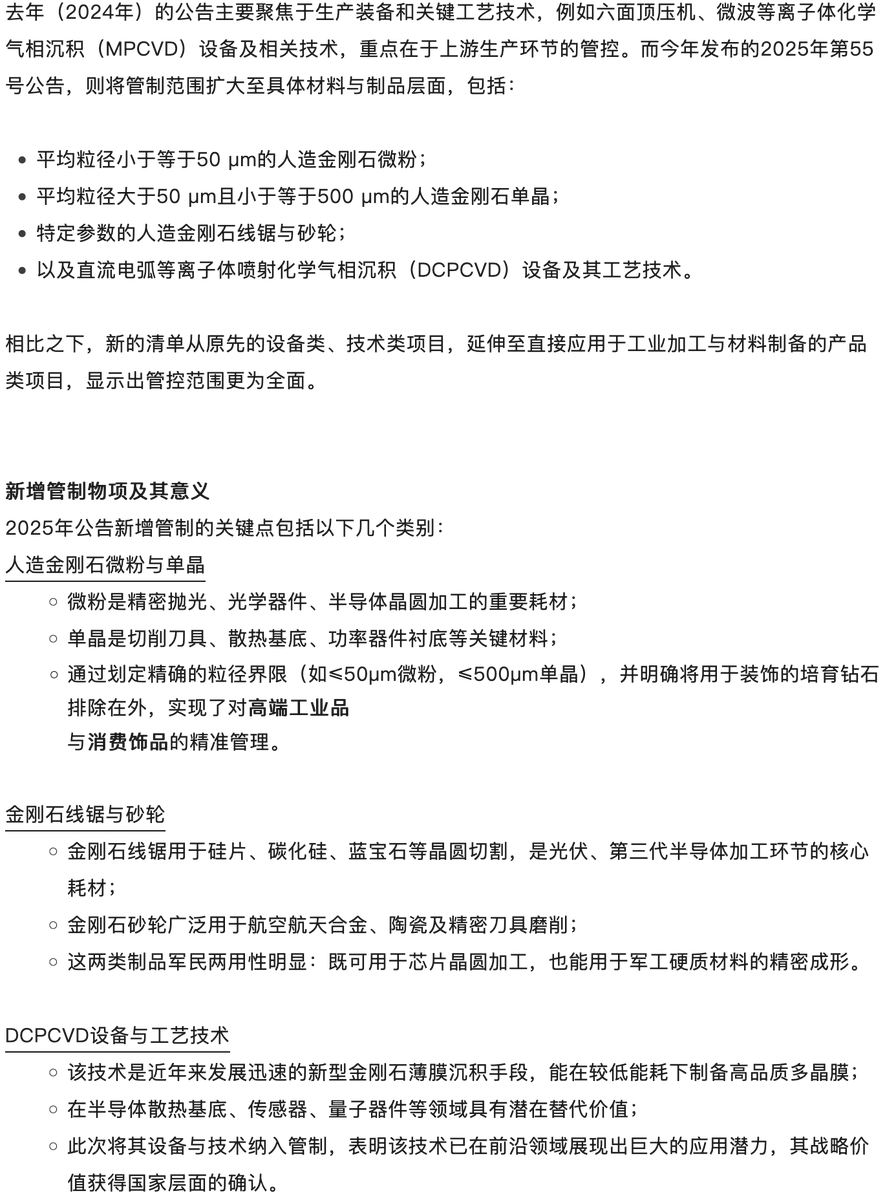
Thread on China's export control on superhard material. In 2024, China imposed control on production equipment & critical process tech like 6-sided top press & MPCVD equipment. Order No. 55 now cover: Artificial diamond micropowder & single crystals, grinding wheels, wire saw &
3
29
153
Excellent thread here on rare earths and China👇
China's updated export control seem to be directed @ US EAR's De Minis Rule (for 0.1% 13 RE elements) + FDP (Chinese tech in mining, smelting, separation, processing, mfg & recycling). Annex 1 can be modified to include more elements like Ga, Ge & La. Why is it done this way?
16
11
68
Since RE industry is non existent outside of China, few ppl understand just how vast it is or how complex it is to get the high purity RE alloy needed for cutting edge products. China has multiple university programs studying RE & many RE specialists https://t.co/0F7QUf84b1
稀土不是高科技?那你可能误会了整个现代文明 有些人之所以说“稀土不是高科技”,是因为他们只看到了“开采”环节。但稀土真正的科技门槛,并不在地里,而在化学分离、精密提纯、功能材料设计与工程应用。 稀土分离是化学工业皇冠级难题
0
2
24
Mingyang announced a £1.5B investment in Scotland for wind turbines. Phase 1 would be build SOTA wind turbine nacelle & blade manufacturing facility Phase 2 will expand product lineup to floating turbines Phase 3 will expand to include control systems, electronics & other key
0
3
25
Reminder that this wk's export restrictions have yet to be expanded to Ga/Ge supply chain. MBE grade Ga (8N purity) is required for mmW IC, Blue LED & modern AESA radar + RF. Given the military nature of Ga, I'd expect China to up the antes here.
5
7
63
Unmanned container trucks @ Yiwu Port, China How automated ports should work, no cabs.
1
7
56
2026 version of Seal 05 DM-i has been launched. Its BEV range for 79.8k RMB version has been raised from 55km to 128km. Full range is 2000km+. Since China will stop reducing tax for PHEVs of under 100km BEV range next yr, automakers are busy rolling out PHEVs of higher BEV range
0
0
17
Shenzhen-based EV giant BYD marks a new milestone — its 14 millionth NEV rolled off the line in Brazil on Oct 10 (Beijing time). Brazil’s President, Luiz Inácio Lula da Silva @LulaOficial , became the car’s owner. Lula noted on social media that BYD’s Camaçari factory in Brazil —
0
4
27
Fuel loading has started at Zhangzhou unit 2, which is part of a 6 unit Hualong-1 reactor base. Expect this to enter commercial operation in Q4. 3rd & 4th unit started construction in 2024. We are almost in the dumpling stage for NPP construction in China for both Hualong-1 &
0
6
33
The China-developed world's first tunnel boring machine capable of continuously varying its diameter across a large range in situ has rolled off the production line. The machine with a diameter variation ability between 8.83 and 12.45 meters will serve a railway station project
2
22
126
The Tianwan Nuclear Power Station has safely generated over 500 billion kWh of electricity as of October 2 in Lianyungang City, east China's Jiangsu Province, equivalent to saving 150 million tonnes of standard coal and reducing CO2 emissions by approximately 400 million tonnes.
2
20
95
The Unitree Robotics R1 humanoid robot, released in 2025, has been named one of The Best Inventions of 2025 by TIME, marking a new milestone in the development of humanoid robotics. At the same time, TIME has selected Unitree Robotics founder Wang Xingxing as one of The 100 Most
54
212
1K
One thing that @gonglei89 raised today that I think is important here. China could use its advantage in RE, LIB & super hard tech to "reward" friendly nations. In this case, it might be more willing to transfer tech to Malaysia as long as the processed RE comes back to China for
6
2
80
Make not mistake that there will be further announcement coming soon. Order No 59 & 60 haven't come out yet. Chinese govt isn't going to make these moves w/o major domestic tech break thru. What will those breakthrus look like?
2
8
45
Keep in mind that Chinese OEMs really buy a lot of QCOM chips for their phones. I don't actually know what this means here, bc Xiaomi & Vivo are not ready to limit themselves to just MTEK & HW SoCs.
1
0
32
Wasn't the China hawks adamant about not selling these amazing Nvidia chips to China? Looks like the govt doesn't even want them. I've been saying for a while now that China is swimming in chips. Maybe a little less exuberance over AI DC buildup is a good thing.
2
4
26
China's 2024 export list of Rock drilling tools & superhard material drill bits. The former list has top 3 destination as US, Russia & UAE. The latter has Germany, Russia & US That seems to be the oil & gas drilling as well as other drilling equipment.
0
3
24
Hard to get as mad about this as about rare earths, because the Chinese invented far better artificial diamond processes. Not like USG selling off a pre-existing stockpile for no reason and shutting down existing US production for environmental reasons.
Thread on China's export control on superhard material. In 2024, China imposed control on production equipment & critical process tech like 6-sided top press & MPCVD equipment. Order No. 55 now cover: Artificial diamond micropowder & single crystals, grinding wheels, wire saw &
4
12
132
Chinese leadership clearly understands why diamond/superhard material supply chain is hard to buildup elsewhere. That's why it is putting its feet down here. Similar to RE, it is seeking to move up the value chain by controlling who has access to this critical material.
2
4
45
So in general, I think the current Chinese output will be very hard to replace. Not only the tech part of it, but also just the sheer production level. These are very energy intensive industries that will be very hard to replicate in countries that don't have cheap energy.
1
2
35