toddmjensen Profile Banner
Todd Jensen Profile
Todd Jensen

@toddmjensen

Followers
558
Following
2K
Media
79
Statuses
727

Asst. Prof. of Human Development & Family Science @UNCSchoolofEd | Fellow @UNCPopCenter | Youth-Stepparent Rel. | Youth/Family Wellbeing | Youth-Serving Systems

Chapel Hill, NC
Joined September 2009
Don't wanna be here? Send us removal request.
@toddmjensen
Todd Jensen
5 months
Excited to share this new open-access article in @JFTR_NCFR! As a decade update, we systematically reviewed studies conducted over the last ten years focused on factors linked to stepparent-child relationship quality from children's perspectives. @ncfr https://t.co/IJIn7FMEi7
0
2
5
@toddmjensen
Todd Jensen
2 months
New study in Journal of Adolescent Health! We found that: feeling a strong sense of family belonging predicts fewer depressive symptoms later AND higher depressive symptoms predict lower belonging over time across family types. Free download for 50 days👉
0
0
2
@toddmjensen
Todd Jensen
4 months
New open-access paper! My in-depth exploration of stepparent-adolescent interaction highlights 14 distinct types of interaction (the "what" of interaction) and 10 distinct interaction attributes (the "how" and "why" of interaction).
tandfonline.com
This study explores the characteristics of stepparent-adolescent interaction as experienced by emerging adults who lived with a stepparent as they progressed through adolescence. Data were collecte...
0
0
0
@toddmjensen
Todd Jensen
6 months
Excited to share this open-access publication! Using a representative sample of over 30,000 active-duty Air Force members, we found that assessing key personal and family strengths can predict self-directed harm and interpersonal violence. https://t.co/cCVmkXAStD
0
0
1
@toddmjensen
Todd Jensen
6 months
I am very excited to share this new open-access (freely available!) article featuring findings from my qualitative analysis of advice for new stepparents from the the perspective of stepchildren who experienced stepfamily formation during adolescence. https://t.co/HS4atD9cEt
0
0
1
@mikey_jensen
Michaeline Jensen
9 months
I enjoyed the opportunity to reflect on the state of the science of youth technology engagement and mental health as I wrote this commentary on Maheux, Burnell, et al.'s JCPP Annual Review focused on social media component effects
Tweet card summary image
acamh.onlinelibrary.wiley.com
Maheux et al.s' annual review (2024) summarizes a rapidly evolving literature on the specific components (including content, features and functions) of social media that can help or hinder healthy...
0
3
7
@imppractice
Collaborative for Implementation Practice
9 months
Interested in learning how your organization can embed #impscience to improve outcomes for children and families? Join us for a free, virtual UNC Institute on #imppractice event on March 25th from 11am-12pm ET in partnership with @NJDCF https://t.co/GWz80OUVSs @UNC_SSW
implementationpractice.org
How To Apply Implementation Theory and Research in a Statewide Public System? A case example describing how New Jersey’s Department of Children and Families used implementation science to transform...
0
2
4
@UNCSchoolofEd
UNC School of Education
11 months
📣Apply to join our School's community! The @UNCSchoolofEd is searching for a Director of Donor Relations and Annual Giving. For consideration, apply by Monday, January 6, 2025. Learn more: ➡️ https://t.co/RTsuyDiNX7
0
1
1
@allisonjmetz
Allison Metz
11 months
Trust Part 2. Finally! Excited to share research findings on building trusting relationships and the impact trust has on implementation outcomes. @UNC_SSW @TCI_ca @imppractice @AnnetteBoaz @ImplementSci @implementEIC @TransformUre @toddmjensen @HelenBevan https://t.co/vnsbGewMIb
1
15
25
@toddmjensen
Todd Jensen
1 year
Excited to share this newly published paper w/ @de_zerden and @BriLombardiPhD that features a representative profile of Master of Social Work (MSW) graduates in the United States! Accepted version (no paywall): https://t.co/nQdnr8ITyl Publisher version: https://t.co/LYDp8lMkuf
1
2
9
@UNCSchoolofEd
UNC School of Education
1 year
📣Apply to join our School's community! The UNC School of Education invites applications for a faculty position in School Counseling at the rank of Clinical Assistant, Clinical Associate, or Clinical Professor, starting May 1, 2025. Learn more. ➡️ https://t.co/y6NjFFvDGl
0
1
2
@jl_coffman
Jennifer Coffman
1 year
HDFS at UNCG is holding an information session about our graduate program this Monday night at 7:00. Interested prospective students can register for the October 21st, 7pm EST session here: https://t.co/3EygLueJkz
gradapply.uncg.edu
 
0
3
2
@mikey_jensen
Michaeline Jensen
1 year
@UNCG_Psych
UNCG Psych
1 year
The Department of Psychology at the University of North Carolina at Greensboro invites applications for a tenure-track position in Developmental Psychology (Assistant Professor level), to begin August 1, 2025. https://t.co/cTi8JuaaUq.
0
3
7
@ATKuperberg
Dr. Arielle Kuperberg
1 year
If you teach sociology research methods at the undergrad or grad level what are your favorite in-class activities to use? Teaching methods for the first time next year and starting to gather ideas.
3
4
18
@donte_bernard
Donte Bernard, PhD
1 year
🚨Check out our new pub dropped in @APA Journal of Psychopathology and Clinical Science! 🚨 We looked at how family and neighborhood factors influence the relationship between ACE exposure and mental health among Black girls and boys. Read it here: https://t.co/qqmezamCmI
2
34
130
@IfIS_UZH
Institute for Implementation Science in HealthCare
1 year
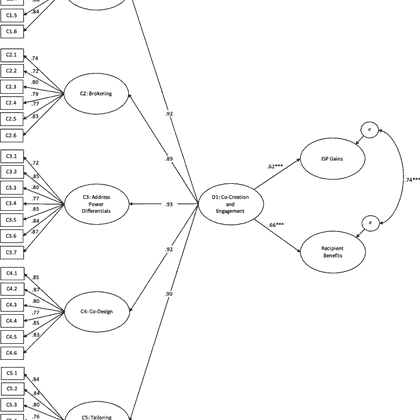
The @BioMedCentral study by @toddmjensen, @allisonjmetz, & @Bianca_Albers describes the development & validation of the Implementation Support Competencies Assessment that measures #implementation support competencies w applications across service contexts
Tweet card summary image
implementationscience.biomedcentral.com
Background Implementation support practitioners (ISPs) are professionals that support others to implement evidence-informed practices, programs, and policies in various service delivery settings to...
0
5
4
@toddmjensen
Todd Jensen
1 year
0
0
0
@toddmjensen
Todd Jensen
1 year
How do individuals perceive, identify, and make sense of the functions of their families as social systems over time? We explore this in our newly published, open-access paper in the Journal of Family Issues (@Sage_Publishing): https://t.co/9SBag9RGlv @ncfr @UNCSchoolofEd
1
2
6
@allisonjmetz
Allison Metz
1 year
We are so thrilled to share this validated assessment with the field. It’s been a journey! @Bianca_Albers @toddmjensen
@ImplementSci
Implementation Science
1 year
Development and psychometric evaluation of the Implementation Support Competencies Assessment #impsci https://t.co/GiNOBNeVE6
1
7
9