thaninsta Profile Banner
thaninsta.sui Profile
thaninsta.sui

@thaninsta

Followers
200
Following
4K
Media
345
Statuses
8K

⚙️

Tierra del Fuego Antarctic and
Joined July 2022
Don't wanna be here? Send us removal request.
@thaninsta
thaninsta.sui
1 year
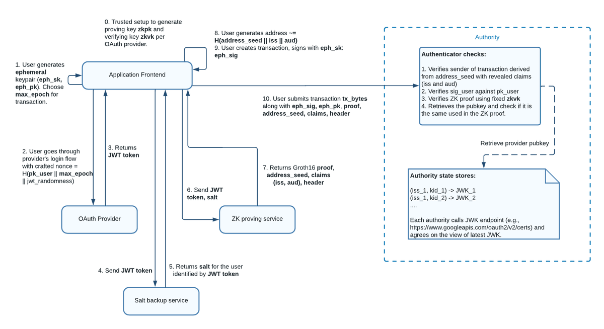
Just published: "What is Walrus: A Detailed Guide" Discover how @Mysten_Labs’ new decentralized storage protocol on @SuiNetwork is changing how we store, access & program big data on-chain. 💡 Learn: • What @WalrusProtocol is • How it works (RedStuff, Blob IDs, on-chain refs)
4
1
6
@GotBluesMusic
Still Got The Blues Music
1 month
Remembering Gary Moore. He was born on April 4, 1952, in Belfast, Northern Ireland. He played with Thin Lizzy and had a long solo career in rock and blues. He died on February 6, 2011. We remember Gary Moore and his music forever.
21
129
669
@thaninsta
thaninsta.sui
2 months
🇬🇱 🇩🇰 🇪🇺
0
0
0
@KimIversenShow
Kim Iversen 🇺🇸
2 months
The greatest threat to Europe was never Russia after all
@Megatron_ron
Megatron
2 months
BREAKING: 🇺🇸🇬🇱🇩🇰 Trump announces a 10% tariff against Denmark, Norway, Sweden, France, Germany, the U.K., the Netherlands, and Finland, which will increase to 25% on June 1st, unless Greenland is sold to the United States.
1K
7K
35K
@EU_Commission
European Commission
2 months
Today marks 80 years of the UN General Assembly. The mission: 🛡️ Uphold world peace and security ⚖️ Promote social progresss & human rights 🌏 Tackle global issues, like climate change Back then, we chose dialogue over force. Today, we must do the same.
253
125
353
@NATO
NATO
2 months
Training in the Arctic ❄️ NATO sea forces are practising together in the harsh conditions of the far north to keep this strategically important region safe 💪
2K
2K
22K
@AntiTrumpCanada
Canada Hates Trump
2 months
Kimmel: “So the Tantrum of the Opera went on for 84 minutes this morning. For your sanity we‘ve whittled that down and here are today’s ‘Real Moments in Presidementia.’”
158
3K
12K
@BoLoudon
Bo Loudon
2 months
🚨BREAKING: This AI video of President Trump announcing he’s “making Venezuela grande again” has gone viral. This is absolutely hilarious.🤣😂
688
6K
49K
@UNGeneva
United Nations Geneva
2 months
“Similarly, the illegality of the US attack does not diminish the responsibility of Venezuelan officials for years of repression and violence. The Venezuelan people deserve solutions that fully comply with international law.” - Independent International FFM on Venezuela
2K
883
3K
@Partisan_12
The Resonance
2 months
This is Epic 😃
418
13K
90K
@therecount
The Recount
3 months
Trump: I’d have “no problem” releasing the video of the second Venezuela boat strike. Trump, 5 days later: I never said that. This is ABC fake news.
1K
10K
30K
@RealJakeBroe
Jake Broe
3 months
This is why Elon Musk’s X platform was fined by the EU. Elon refused to follow the regulations that every other platform has to adhere to in the EU. This is not a “free speech” issue.
1K
4K
15K
@Daractenus
Daractenus
3 months
Theres a very long list of US products that cannot be sold in the EU thanks to EU regulations. Since the favorite pastime of the Trump regime and every US oligarch is now to demonize EU regulations, I thought it would be very much worth going through some of those products.🧵
754
9K
35K
@DisavowTrump20
Protect Kamala Harris ✊
6 months
RETWEET if you stand with Jimmy Kimmel!
4K
65K
146K
@thaninsta
thaninsta.sui
7 months
Linea airdrop confirmed! I just checked my allocation, seamless experience with details on eligibility and amounts. Don't miss out! Check yours: https://t.co/LelCtANFEn #LineaAirdrop #WenChecker
0
0
1
@thaninsta
thaninsta.sui
7 months
Just received and looking forward to start exploring @SuiPlay @SuiNetwork
2
0
5
@rocknrollofall
Rock'n Roll of All
7 months
''They don't make songs like that anymore. All natural, no computers. One of the best voices ever. Goosebumps.'' ''No big screens, no cellphones, no big lights, just a band and the public, best of times.'' Journey performing 'Don't Stop Believin' live in Houston, in 1981, on
37
109
720
@AnneCox01062979
Anne Cox
8 months
Free Palestine protest across Sydney Harbour bridge. 50,000 maybe more walking in the rain.
305
2K
7K
@BarackObama
Barack Obama
8 months
While a lasting resolution to the crisis in Gaza must involve a return of all hostages and a cessation of Israel’s military operations, these articles underscore the immediate need for action to be taken to prevent the travesty of innocent people dying of preventable starvation.
Tweet card summary image
nytimes.com
Israel is responsible for the basic survival of civilians in Gaza.
19K
15K
107K
@eyezenhour
eye zen hour 🥶
8 months
Most investors are still stuck in the $ETH vs $SOL debate Meanwhile, @Grayscale has been quietly backing a third contender—and it’s not another rollup or monolithic chain It’s $SUI - and the architecture is nothing like you’ve seen before ⤵️ Grayscale launched the Grayscale
67
107
394