てくのたのしー Profile
てくのたのしー

@techno_tanoC

Followers
455
Following
3K
Media
4K
Statuses
62K

ソフトウェアエンジニア & 薬剤師 Ex-AWS 趣味アカウント: @techno__tanoC github: https://t.co/2pr8r4zFvD misskey: https://t.co/P4WV3Y2xkI

StateT Location IO a
Joined March 2013
Don't wanna be here? Send us removal request.
@iamsahaj_xyz
Sahaj
1 day
If you like this then you'll love this
42
11
659
@oryzae1824
11 days
親プロセスのキルに使おうとした
18
460
4K
@namnium_01
namnium(低浮上)
12 days
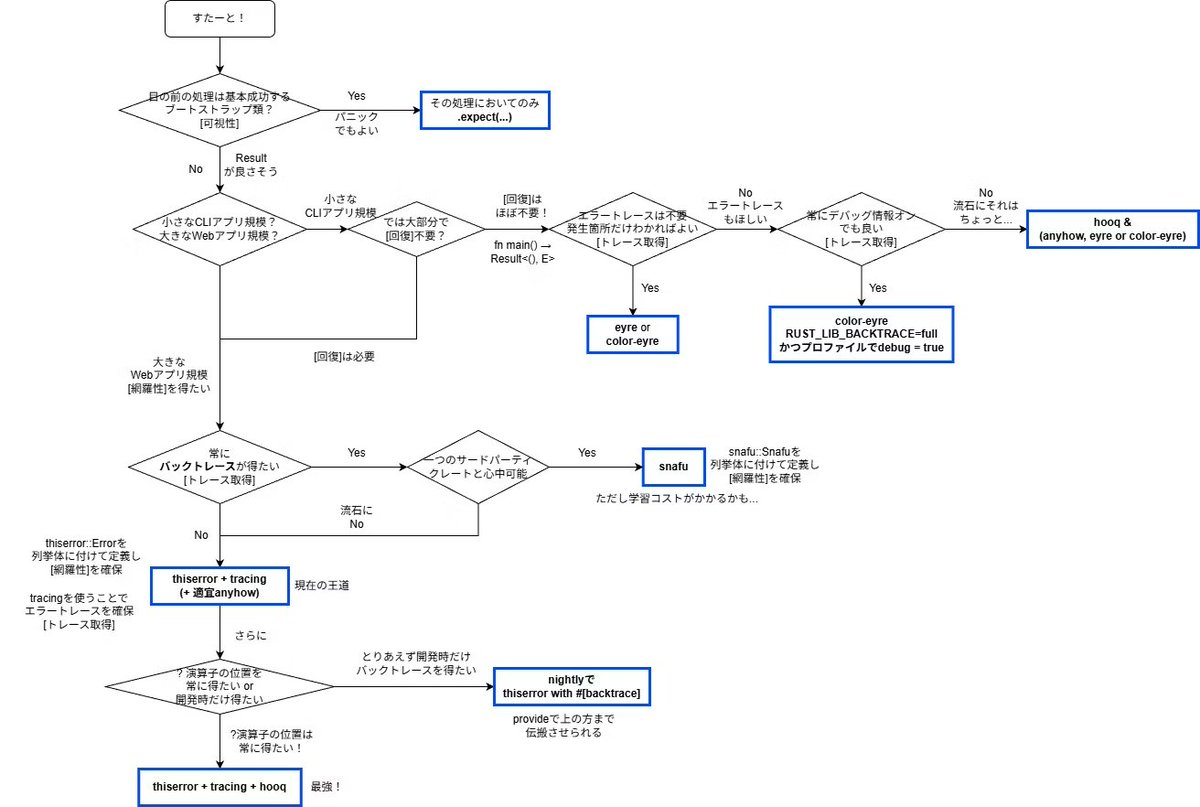
Rustのエラーハンドリングサンドバッグを作ったのでマサカリでぶっ叩いてください!🪓🪓🪓
@namnium_01
namnium(低浮上)
12 days
hooqアドベントカレンダー25日目の記事です!なんとか今日中に出せました! Rustのエラークレート選定方法 https://t.co/SbMIlAnzEe #Qiitaアドカレ #Qiita @namnium_01より
4
29
219
@semicolonize
semicolon
1 month
1
566
5K
@semicolonize
semicolon
12 days
2
311
3K
@vrcisfun_ok
ウエエエエエエ
13 days
今までミルティナ描いてた #FNF #VRChat
0
235
917
@techno_tanoC
てくのたのしー
12 days
納まれ…!!俺の仕事……ッ!!
0
0
0
@helloyuki_
yuki
15 days
先日でたLinuxカーネルでのCVEの内容の解説と、Rustでのunsafeの扱いについてよくまとめられていていい記事だった。 CVEの原因それ自体はunsafeな箇所で発生している。
Tweet card summary image
dev.to
Prelude: A Predictable Controversy On December 16, 2025, a peculiar entry appeared in the...
1
22
115
@mattn_jp
mattn
16 days
k8s は良い技術ですし、この手の話に k8s の瑕疵はない事は言っておきたい。ただ単に k8s を採用する際に k8s の全体像が見えていなかったり、プロジェクトの未来が予見できてなかったというだけの話かと。
@Keisuke69
Keisuke Nishitani
17 days
これエンジニアも同じ。特によく聞いたのはk8s導入した人が辞めて負の遺産になってるパターンは何回か見聞きした
4
45
333
@techno_tanoC
てくのたのしー
15 days
ちなみにk8s、というかGKE, EKSなどの場合は定期的にアプデでそれなりの労力を取られるので、採用する時はそれを上回るメリットがあるか考えましょう。
0
0
0
@cubbit2
Cubbit
16 days
まるで大規模なシステムや高トラフィックなシステムならGoやRustを選ぶのが妥当な選択であるかのようなポストですが、なんかGoやRustの特徴を勘違いしてません?
@it_bosatsu_moro
IT菩薩モロー(キッカケエージェント)
17 days
特に規模が大きいわけでもなく、高トラフィックでもないシステムにGo・Rustだったり、k8sを導入したがる人は「自分の経歴が映えるようになるか」だけを気にしていることが多いです。 「履歴書駆動開発」と表現する人を見かけましたが、ぴったりの表現です。
2
19
254
@techno_tanoC
てくのたのしー
15 days
実際のところ、そういう人間や会社は多くないと思っているので、k8s, golang, rustへの偏見を助長しかねない発信には遺憾の意を表します。
0
0
0
@techno_tanoC
てくのたのしー
15 days
本質的問題は「ks8, golang, rustの経験があれば転職市場で有利」という思い込みを持つ人間や、「k8s, golang, rustの経験があるから」で採用する会社なので、大規模・高トラフィックでなくともk8s, golang, rustを採用すること自体が間違いとは限らない。
1
0
0
@techno_tanoC
てくのたのしー
15 days
無理にgolang/rustを採用しようとは思わない(人材確保の面で他の言語に劣るケースなどは存在する)けど、パフォーマンスはインフラコストに直結する以上、「インフラコスト安くなるからとりあえずgolang/rust」は別に変ではないと思う。将来高トラフィックになるシステムもあるし。
0
0
0
@techno_tanoC
てくのたのしー
15 days
k8sについてはともかく、golang/rustについては異議がある。 golang/rustのメリットはパフォーマンスの高さだけではないので。
@it_bosatsu_moro
IT菩薩モロー(キッカケエージェント)
17 days
特に規模が大きいわけでもなく、高トラフィックでもないシステムにGo・Rustだったり、k8sを導入したがる人は「自分の経歴が映えるようになるか」だけを気にしていることが多いです。 「履歴書駆動開発」と表現する人を見かけましたが、ぴったりの表現です。
3
0
1
@namnium_01
namnium(低浮上)
17 days
割とこのアドカレを通して言いたいこと
1
7
28
@hiroki_daichi
広木 大地/ エンジニアリング組織論への招待
19 days
ビジネスドメインにおいて「本当の削除」はほとんど存在しない。契約、取引、履歴、責任といった要素は時間軸上に残り続け、消えるのは「利用されなくなる状態」だけである。本来は失効・解約・無効・終了などの状態遷移として表現すべきものを、安易に「削除」と捉えるのはドメイン分析の根本的甘さを
@nuits_jp
NAKAMURA Atsushi
20 days
削除フラグやめとけって投稿に「お気楽なシステムでいいっすね」ってレスくるのちょっと辛いな・・・
8
403
2K
@inomarudayo
いのはら
20 days
60
7K
90K
@KOBA789
KOBA789
22 days
「このコードは要りもしない抽象構造に溢れているね。どうしてだい?」 「そうだったらいいなって」 「ふーん 君はプログラミングがうまい!」
0
3
16