structurizr Profile Banner
Structurizr Profile
Structurizr

@structurizr

Followers
2K
Following
83
Media
167
Statuses
503

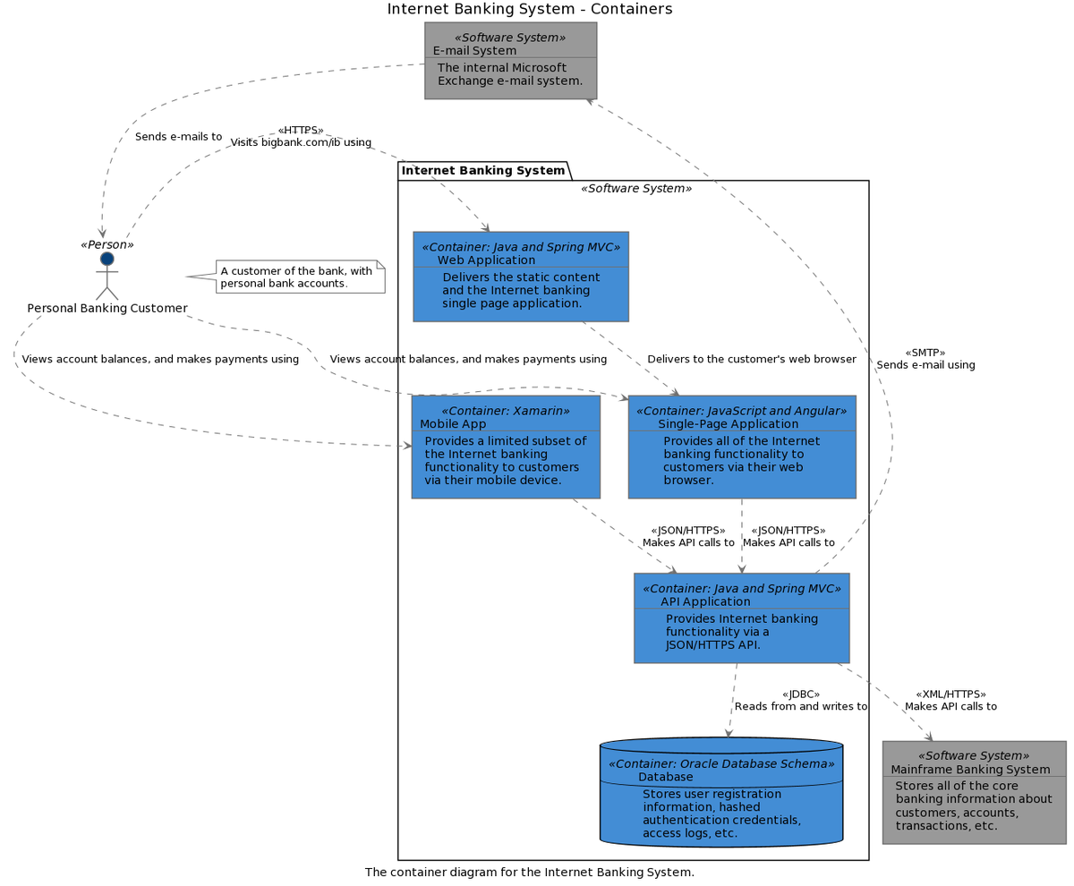
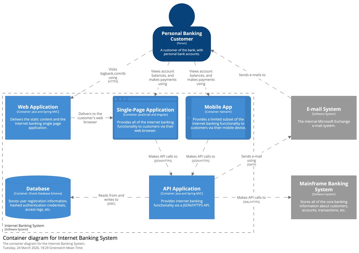
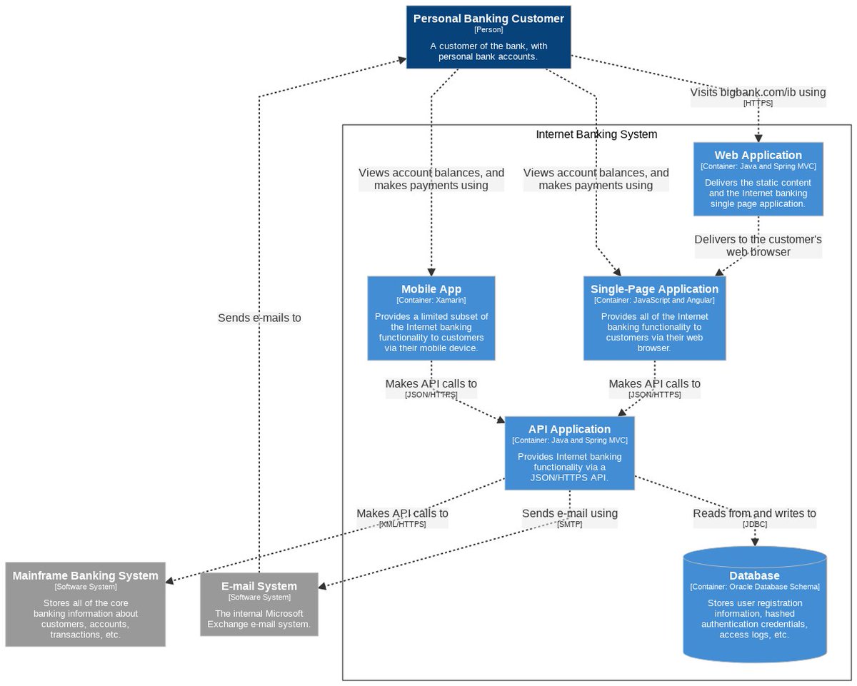
Structurizr is a web-based rendering tool designed to help software development teams document software architecture ... made for the #c4model

Bailiwick of Jersey
Joined November 2013
Don't wanna be here? Send us removal request.
@structurizr
Structurizr
5 years
Define software architecture diagrams as text, and render them with a number of tools using the new Structurizr CLI. - https://t.co/GRoF0ayTn8
0
13
35
@ggrossetie
Guillaume Grossetie
3 years
Structurizr diagrams with themes are looking greatπŸ”₯
0
4
14
@ggrossetie
Guillaume Grossetie
3 years
πŸ“£ A new version of https://t.co/KZ0F0IOd8s is available! πŸ†™ Diagram libraries and deps upgrade ✨ Support Structurizr themes πŸ”Œ Support domain sockets βš™οΈ Pass options to ditaa 🐞 Bug fixes! This release includes contributions from 7 new contributors πŸ«‚ https://t.co/7R6lAgSoZc
Tweet card summary image
github.com
Changelog The minimum Java version to run the gateway server is now Java 11. This release contains the latest available versions of: BPMN Bytefield C4 PlantUML Excalidraw Mermaid PlantUML Structur...
1
11
16
@simonbrown
Simon Brown
3 years
I've discovered more tooling that will render diagrams from the Structurizr DSL, so here's a list of everything I'm aware of... 🧡 (I'll add these to a web page somewhere; please tell me if I missed something)
3
30
129
@structurizr
Structurizr
4 years
For those users who want to author locally and publish remotely, Structurizr Lite can now automatically sync your workspace to the cloud service. See https://t.co/uifmN4J5RC for details.
0
2
3
@structurizr
Structurizr
4 years
In case you've not seen this yet ... the browser-based workspace editor is being discontinued; 30th Sept 2021 for free accounts, 28th Feb 2022 for paid subscribers. We recommend switching to the Structurizr DSL. The "DSL" tab has a DSL version of your workspace.
0
0
2
@structurizr
Structurizr
5 years
A theme with the new OCI icons is now available -> https://t.co/ZhNGv1WTkW
1
0
0
@ruprict
Glenn Goodrich
5 years
Is anyone using Structurizr to document architecture? It was created by Simon Brown, the creator of the C4 model. Read more below... https://t.co/d9aDS2R7Mg #softwarearchitecture #architecture #fridaythoughts #C4Model #visualizingsoftware #architecturediagrams
0
2
6
@structurizr
Structurizr
5 years
An initial version of real-time collaboration support for the online DSL editor is now live ->
docs.structurizr.com
Documentation for the Structurizr tooling.
0
1
1
@structurizr
Structurizr
5 years
The ability to restrict access to cloud workspaces, via IP address ranges, is now live ->
docs.structurizr.com
Documentation for the Structurizr tooling.
0
0
0
@jessmartin
Jess Martin
5 years
Anyone maintain their system architecture diagrams as text under version control? I've been playing with @structurizr and the C4 model today, but would love to hear what's working for other people.
3
3
7
@jakub_zalas
Jakub Zalas
5 years
Released version 1.0.0 of @structurizr CLI Gradle plugin https://t.co/w1p46IlyK5
0
2
7
@structurizr
Structurizr
5 years
v1.4.0 of the Structurizr CLI is now available from https://t.co/OhRiMXjGbi It adds support for: - Exporting to Ilograph - Return/response messages (dynamic views) - Software system instances (deployment views) Plus a few bug fixes with the PlantUML/Mermaid exports.
Tweet card summary image
github.com
Adds support for Ilograph, along with updates to the Structurizr clie…
0
5
4
@structurizr
Structurizr
5 years
Say hello to our new diagram review feature! Create quick, lightweight, immutable reviews for your workspace diagrams, or any other PNG/JPG files. See the demo at https://t.co/beYB3Q1Adr
1
2
2
@structurizr
Structurizr
5 years
Say hello to our new diagram review feature! Create quick, lightweight, immutable reviews for your workspace diagrams, or any other PNG/JPG files. See the demo at https://t.co/beYB3Q1Adr
1
2
2
@smichelotti
Steve Michelotti
5 years
Just used @structurizr with #c4model for the first time in one of my projects at Microsoft and I am completely sold. Create arch. diagrams with code and a well defined model? Yes please!
1
3
12
@DarrynParker
Darryn Parker
5 years
Is anyone using using the awesome @structurizr from @simonbrown to build diagrams using a list of available users, containers, components from a controlled list of items? 1/2
1
2
4
@structurizr
Structurizr
5 years
Define software architecture diagrams as text, and render them with a number of tools using the new Structurizr CLI. - https://t.co/GRoF0ayTn8
0
13
35