Shekhar lab
@sshekhr
Followers
3K
Following
9K
Media
153
Statuses
4K
Biophysicist who loves Actin & Stentor. Prof. Shashank Shekhar @EmoryUniversity🇺🇸 Prev:@BrandeisU🇺🇸, @MblScience🇺🇸, @CNRS🇫🇷,@UTwente🇳🇱, Loyola 🇮🇳
Atlanta, GA
Joined April 2015
📢Excited to share our new paper in @NaturePhysics : Cooperative hydrodynamics accompany multicellular-like colonial organization in the unicellular ciliate Stentor! How do single-celled organisms benefit from teamwork? Let’s dive in! #Multicellularity
https://t.co/qtt3HTDjVx?
13
34
293
Congratulations to my friend Saravanan on being named an EMBO Global Investigator! A truly well-deserved recognition for an incredibly smart, creative, and—above all—persistent scientist. Proud of you! @iiscbangalore @syncellbiolab
Thrilled to join the EMBO Global Investigator Programme! Big thanks to @EMBO for this recognition. Grateful to my wonderful team @iiscbangalore and to all mentors & collaborators whose support made it possible.✨ @India_Alliance @ANRFIndia @DBTIndia
1
0
2
Calling all #MotorsInQuarantine fans: Please join us for 1.5 days of science on motors and the cytoskeleton as we celebrate the career of @_robx. More info snd sign-up here: https://t.co/bz2BR2GVvt
#kinesin #dynein #myosin #microtubules #actin #cytoskeleton
1
9
15
Glad to see this research highlight in @NatureInd on our recent work. The current 2.3.4.4b clade #H5N1 is unusual and spreading rapidly in mammals and shows human adapting potential, a #OneHealth concern, needs more attention.
nature.com
Nature India - Mutations get the virus ready to jump
3
6
21
I’m thrilled to share that our latest work, led by PhD scholar @_Das_Priyanka, is published in @embojournal! Using a bacterial mutant library screen, we identified that bacterial-induced ROS extends C. elegans lifespan by disrupting its iron homeostasis.
link.springer.com
The EMBO Journal - Gut microbes play a crucial role in modulating host lifespan. However, the microbial factors that influence host longevity and their mechanisms of action remain poorly...
22
19
132
Come be my colleague at @univmiami! 😃 We’re hiring a TT Assistant Professor in Theoretical or Computational Biological Physics — join our growing biophysics community in sunny Miami ☀️ Apply by Dec 15 🔗 https://t.co/xAmsaA7myc
#PhysicsJobs #Biophysics #TheoreticalPhysics
1
5
10
Last Thursday evening, I was honored to give the keynote at @FrostScience's annual fundraiser!😀 Celebrating Leonardo da Vinci — 500 Years of Genius, I spoke about how curiosity, imagination, and creativity drive both art & science—even in the age of AI. #FrostScience #DaVinci500
0
2
6
My friend (and a collaborator!) Saravanan just made it to the cover of EMBO Journal!!
Thrilled to be on the cover of @embojournal Odin rises from the Odinarchaeota yellowstonii genome, holding FtsZ1 and FtsZ2 the ancestral twins of tubulin highlighting their evolutionary divergence in Asgard archaea. 👉 https://t.co/kJZwSt8YA1
#archaea #evolution #cytoskeleton
1
0
6
Assistant Professor (Tenure Track), Department of Biological Sciences - Newark, Delaware (US) - University of Delaware - https://t.co/BqACKHrAsf
#sciencejobs
jobs.sciencecareers.org
University of Delaware Equal Employment Opportunity Statement The University of Delaware is an Equal Opportunity Employer which encourages applicat...
0
2
4
GCBA Seminar Series announces Qing Tang, PhD, University of Nebraska-Lincoln, Department of Biochemistry presenting "Insight into Cytoskeleton Regulation at Nanoscale in Cells" @UNMC_GCBA @UNMC_BISB
0
3
5
Our new collaborative paper with @CyndiBradham's lab at BU, led by first author @Alex_T_Lion is out in @Dev_Bio_Journal & featured on Sept 2025 cover! 🥳😃 Proud of our @univmiami contributions!! PFAS (PFOA & GenX) disrupt sea urchin embryo development! https://t.co/mhjW11pKl8
0
4
11
Excited to begin a new chapter as an Independent Junior Group Leader at the Institute of Biochemistry, @goetheuni Frankfurt!! My research group will focus on bottom-up synthetic immunology, optogenetics. Looking forward to exploring new ideas, collaborations, and discoveries!!!
11
4
150
Most importantly: first author @anubhav_dhar is looking for postdoc opportunities! 🚀 It would be a HUGE mistake not to hire him.
1/ 🚨 New paper in @PLOSGenetics led by @syncellbiolab and first author @anubhav_dhar! Together, we challenged a long-standing idea about how yeast tropomyosins (Tpm1 & Tpm2) organize the actin “highways” inside cells. @iiscbangalore @EmoryUniversity
1
0
4
And yes — this paper is also a textbook case of persistence, but we got there. Ask me or @syncellbiolab the full story over a round of beers 🍻
0
0
2
For more info, check out our and Palani lab's to our websites : https://t.co/mLJBdGmhl9,
https://t.co/hgArePQksi
shekharlab.org
Self-assembly, Actin dynamics, Stentor, Cofilin, CAP, Actin remodeling, Actin disassembly, Emory University, Biophysics, Single molecule Biophysics
1
0
2
Interested in working with us on questions like these? Come join us!
1
0
1
4/ This reveals functional redundancy between paralogs — a failsafe safeguard system for the cytoskeleton. Read the full story here! https://t.co/Zl2FJBctuW
journals.plos.org
Author summary A yeast cell’s internal structure relies on a “highway” network of actin filaments stabilized by a protective protein called tropomyosin (Tpm). In budding yeast, there are two types of...
1
0
1
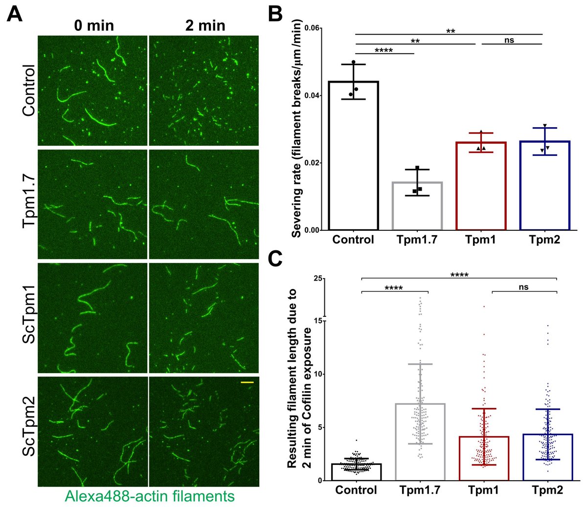
3/ Even more surprising: the “minor” isoform Tpm2 can fully substitute for Tpm1 when expressed at higher levels, ensuring robust actin cable function under stress. @BiswasSudipta18 confirmed this using in vitro single-filament imaging.
1
0
1
2/ Using functional fluorescent Tpm fusions, we discovered that Tpm1 & Tpm2 colocalize on actin cables and don’t sort by formin type — overturning the classic “Tpm–formin pairing” model.
1
0
1
1/ 🚨 New paper in @PLOSGenetics led by @syncellbiolab and first author @anubhav_dhar! Together, we challenged a long-standing idea about how yeast tropomyosins (Tpm1 & Tpm2) organize the actin “highways” inside cells. @iiscbangalore @EmoryUniversity
3
8
30
Super excited to share that our work on Tropomyosin isoforms in yeast is now published in @PLOSGenetics ( https://t.co/8Ob5KT5hER). Grateful to @syncellbiolab for his constant support and @sshekhr for the amazing collab. Huge thanks to all my co-authors expecially @Bagyashree8
How do cells keep their #actin “highways” stable?🚦 Our new @PLOSGenetics paper reveals surprising teamwork (and backup plans!) between tropomyosin isoforms in #yeast. #imaging This work was brilliantly led by @anubhav_dhar and funded by @India_Alliance, @ANRFIndia @iiscbangalore
4
5
37