spheron Profile Banner
Spheron Network Profile
Spheron Network

@spheron

Followers
149K
Following
4K
Media
2K
Statuses
6K

Building the world's largest community-powered data center for AI workload, aka DePIN compute

Remote
Joined January 2023
Don't wanna be here? Send us removal request.
@spheron
Spheron Network
3 months
15 hours every day. 6 years of building. $100M+ in compute. It’s a story of grit, growth, and purpose. This is the @SpheronFDN Journey. The $SPON flywheel begins today at 09:00 AM GMT.
394
9K
2K
@spheron
Spheron Network
3 hours
Scotland now hosts 16 data centers, consuming enough tap water each year to fill 27 million bottles, a figure that has quadrupled in just four years. Centralized infrastructure isn’t just costly, it’s resource-intensive. At Spheron, we’re building a more sustainable path
0
0
3
@spheron
Spheron Network
7 hours
The virtualization tax is real, and it’s exactly what @spheronai was built to eliminate. Spheron AI delivers bare-metal GPU performance, giving AI teams full hardware access, zero overhead, and up to 90% cost savings.
@spheronai
Spheron AI
7 hours
The "Virtualization Tax" is silently killing AI performance. Most cloud GPUs share hardware among users, resulting in a 15–25% performance loss that scales brutally in production. • 20% slower training • Higher inference latency • Increased infrastructure cost For production
0
1
4
@LazAINetwork
LazAI | Lazbubu is LIVE
24 hours
LazAI × Spheron Network 🤝 We’re partnering with @spheron to make verifiable AI more accessible through decentralized compute. Spheron is building the world’s largest community-powered data center, giving developers affordable access to GPU power, up to 4x cheaper than
13
33
82
@spheron
Spheron Network
1 day
1
0
3
@spheron
Spheron Network
1 day
When centralized clouds go dark, Spheron stays online. Because resilience isn’t about redundancy, it’s about ownership. The future of AI compute belongs not to a corporation, but to the community. Want to be part of the movement? Help us build the world’s largest
Tweet card summary image
app.spheron.network
Spheron is a cost efficient platform to ship dapps 10x faster and 5x cheaper on decentralized networks.
1
0
5
@spheron
Spheron Network
1 day
Every AWS outage proves the same thing. Consolidation breeds collapse. When the world runs on a few data centers, a single failure cascades across the entire internet. We need a new foundation: diverse, distributed, and unstoppable That’s what Spheron is building ,a
1
0
0
@spheron
Spheron Network
1 day
📉 Major AWS outages (2025): • Feb: EU-North-1 (Stockholm) network failure • Apr: Tokyo region connectivity issue (Binance affected) • Jun: Multi-cloud internet-wide outage (AWS among those impacted) • Oct: US-East-1 global outage (Alexa, Fortnite, Snapchat offline)
1
0
0
@spheron
Spheron Network
1 day
AWS went down 4 times in 2025, taking major parts of the internet offline, from crypto exchanges to AI platforms. What was once “efficiency” has become fragility. The future of AI depends not on raw GPU power but on resilience.👇
3
0
6
@spheron
Spheron Network
1 day
China’s goal to dominate global AI by 2030 underscores a new reality, national competitiveness now depends on access to compute. Advanced chips and GPU infrastructure have become the foundation of progress across research, defense, and technology. And Spheron is building the
@dwnews
DW News
4 days
China aims to lead global artificial intelligence by 2030, with its AI platforms now nearly matching US capabilities. But without top-tier chips and free expression, can Beijing win the race? https://t.co/4Fi8vE6CKq
2
0
9
@MetisL2
Metis🌿
2 days
Energized to partner with @spheron 🤝 Spheron Network is building a massive community-powered data center, unlocking affordable and scalable compute for everyone. Metis and @LazAINetwork tap into this to strengthen their AI infrastructure layers, powering decentralized
17
10
93
@spheronai
Spheron AI
2 days
Looking to run an @inference_net Node? We’ve got the fastest way for you to start contributing with your choice of GPUs and start earning $INT for powering real AI inference tasks. With https://t.co/f83sKO4jOO, you can deploy and connect your Inference node in minutes. No
4
3
17
@spheron
Spheron Network
1 day
0
0
7
@spheron
Spheron Network
1 day
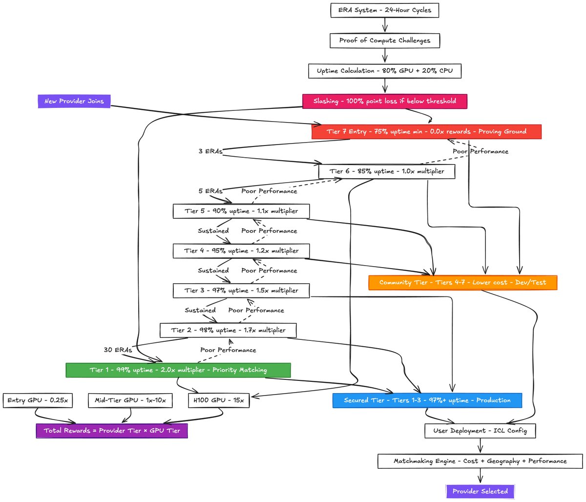
Why This Design Is Brilliant As more providers join: → Competition for Tier 1 status intensifies → Average network quality improves → Users get better service at lower cost → More users attract more providers → Poor performers naturally exit or improve → Cycle repeats All
1
0
5
@spheron
Spheron Network
1 day
For GPU providers, Spheron uses a weighted uptime formula: Total Uptime = (GPU Challenge Success Rate × 0.8) + (CPU Challenge Success Rate × 0.2) Why the 80/20 split? GPU availability is what users actually pay for. CPU is necessary but secondary for compute-intensive workloads.
1
0
0
@spheron
Spheron Network
1 day
Tier 2-6 providers create a graduated quality ladder: Each tier has specific requirements that get progressively easier, allowing providers to find their natural performance level. A provider with H100 GPUs at Tier 6 earns LESS than a provider with RTX 4090 at Tier 1. Hardware
1
0
0
@spheron
Spheron Network
1 day
To reach Tier 1, you need: ✅ >99% uptime (that's 14 minutes max downtime per day) ✅ Pass random Proof of Compute challenges 24/7 ✅ Maintain performance for 30 consecutive ERAs ✅ Never drop below 85% (instant slashing) Rewards: • 2.0x multiplier on ALL liveness points •
1
0
0
@spheron
Spheron Network
1 day
Spheron categorizes EVERY provider node into performance tiers based on verifiable, on-chain uptime metrics. This isn't self-reported; it's challenged and verified every 24 hours by Slark nodes using Proof of Compute. Each tier carries different reward multipliers, creating
1
0
0
@spheron
Spheron Network
1 day
Decentralized GPU networks face a clear challenge — trust in trustless systems. They operate within a fundamental paradox: • Users demand enterprise-grade reliability • Providers range from AWS-level data centers to home gaming PCs • There’s no built-in way to separate
1
0
0
@spheron
Spheron Network
1 day
While AI companies burn billions on centralized GPU costs, @spheron quietly built the most sophisticated decentralized compute tiering system in Web3. Read below to know more that @spheron isn't just another DePIN project; it's a complete reimagining of how distributed
1
3
11
@spheron
Spheron Network
2 days
Imagine building the future of human-aligned AI, but doing it with infra that’s censorship-resistant, cost-effective, and permissionless. That’s why @repponetwork is teaming up with @spheron Network. Reppo is turning Human-AI collaborations into a new economic and data layer
1
3
14