shingboiii Profile Banner
shingboiii Profile
shingboiii

@shingboiii

Followers
2K
Following
9K
Media
316
Statuses
3K

知人者智,自知者明。勝人者有力,自勝者強。知足者富,強行者有志。不失其所者久,死而不亡者壽。夫唯不爭,故天下莫能與之爭。

Hong Kong
Joined August 2015
Don't wanna be here? Send us removal request.
@shingboiii
shingboiii
5 days
OCTANEEE
0
0
0
@shingboiii
shingboiii
12 days
cold af but my fits even cooler
0
0
0
@shingboiii
shingboiii
14 days
0
0
0
@shingboiii
shingboiii
9 months
drinking Pepsi is a second thought deriving from choosing Cola as a drink then you lure yourself by retrieving the best memory of drinking Pepsi, possible with montages of ads, exps relevant to Pepsi and foster the decision making of choosing Pepsi in KFC where you don’t even
1
0
4
@shingboiii
shingboiii
10 months
Good Easter
1
0
2
@shingboiii
shingboiii
10 months
https://t.co/Yt367JPV03 this definitely marked sth
0
0
1
@shingboiii
shingboiii
10 months
a friend just taught me a skill: if you put ur mouth to the speaker of the phone, open it up when you pay music, you’ll actually feel the music
2
0
2
@shingboiii
shingboiii
10 months
missed the lecture this morning, figure I’d do sth else to learn
0
0
1
@shingboiii
shingboiii
10 months
on modularity
0
0
0
@shingboiii
shingboiii
10 months
lowkey wanna live Kermit’s life
0
0
0
@shingboiii
shingboiii
10 months
living another day to play the game Evidential decision theory: an act is ratifiable if given that you perform it, it is not the case that the evidence is that you perform a different act would have been better.”This means an action is considered “ratifiable” if, after you
0
0
1
@shingboiii
shingboiii
10 months
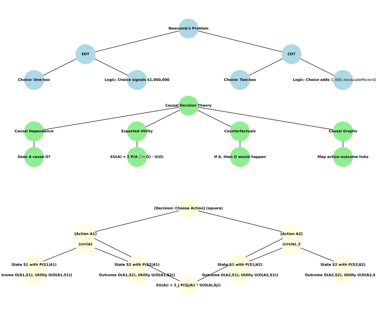
The map illustrates key concepts in decision theory, organized into three main sections: Newcomb's Problem (top, blue) - Shows the classic decision theory problem with Evidential Decision Theory (EDT) and Causal Decision Theory (CDT) approaches Causal Decision Theory (middle,
0
0
0
@shingboiii
shingboiii
10 months
Understanding Causal Decision Theory: A Comprehensive Breakdown of the Stanford Encyclopedia of Philosophy Entry
1
0
0
@shingboiii
shingboiii
10 months
Ariel Rubinstein's paper, "Comments on the Interpretation of Game Theory," published in Econometrica (Vol. 59, No. 4, July 1991, pp. 909-924)
0
0
0
@shingboiii
shingboiii
10 months
waiting for ye drop ww3
0
0
0
@shingboiii
shingboiii
10 months
did end up exposing one lmfaooooooooo, still got two hours and half see wtf gon happen bruh
0
0
0
@shingboiii
shingboiii
10 months
April Fool is just another day exposing more fools
1
0
0
@shingboiii
shingboiii
10 months
600x 50xp each referral doodles related project? i dun have more info about this but i sent some eth over
0
0
0
@shingboiii
shingboiii
10 months
"when it has been too long in time for a side dominating the scene, revive of the other sides emerge naturally where different sides go thirsty to learn the cultures of others sides lead to efficient arbitration of knowledge, wisdom, culture and everything within, in between and
0
0
1