refirio Profile
refirio

@refirio

Followers
297
Following
30K
Media
508
Statuses
19K

嫁さんと娘ちゃんと、何の憂いもなく穏やかに暮らしたい。

模索中
Joined May 2007
Don't wanna be here? Send us removal request.
@refirio
refirio
25 days
この数日は、それなりにいじれた。
0
0
0
@refirio
refirio
25 days
freo Ver 2.0.0-alpha-4
0
0
1
@refirio
refirio
2 months
メジャーで測ってモデリングして…を延々と繰り返すので、なかなか足が疲れる。
0
0
0
@refirio
refirio
2 months
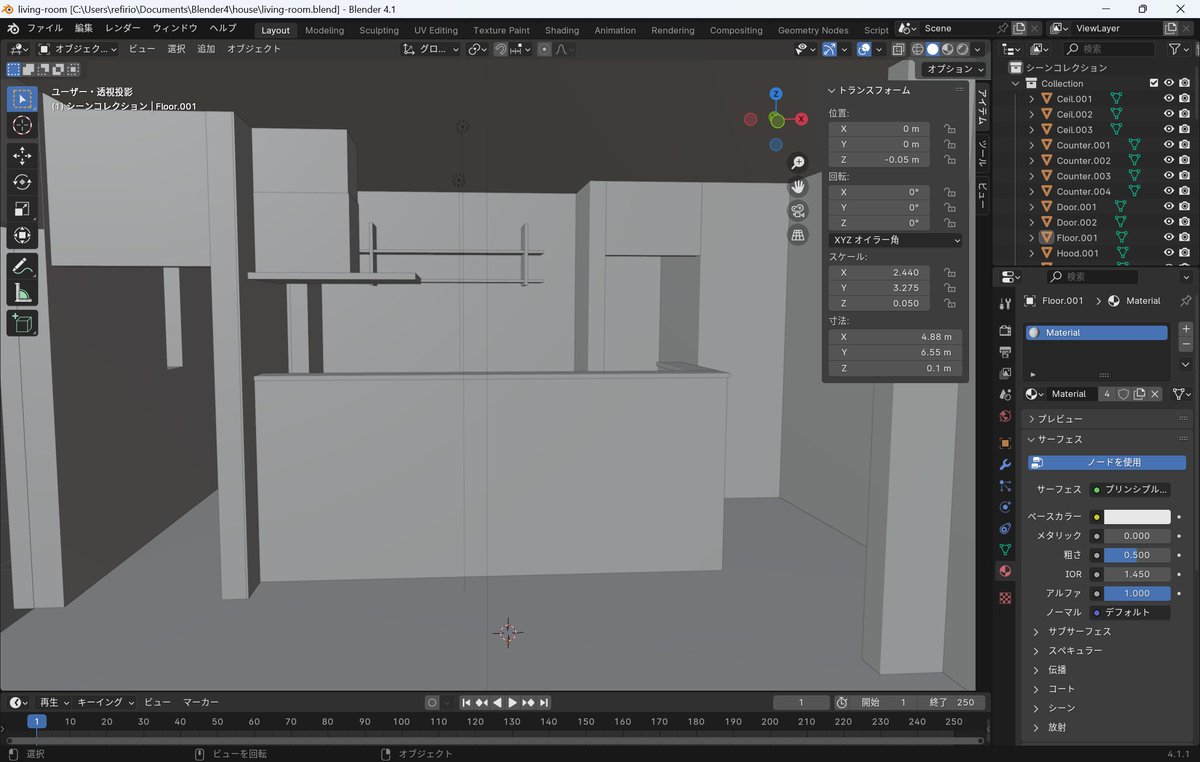
リビングダイニングのモデリングは面倒そうだ…でなかなか着手しなかったけど、先日実家に帰ったタイミングでちょっと進められた。
0
0
0
@refirio
refirio
2 months
freo2をぼちぼち作成中。
0
0
2
@refirio
refirio
4 months
glTFで書き出すと、テクスチャの色調整やサイズ調整が反映されないようなので、床板とか変な感じになっている。 テクスチャ自体のサイズを調整すればいいのかもしれないけど、大変な上に今回の目的(Blender上でのレイアウトシミュレーション)からは外れるので放置とする。
0
0
1
@refirio
refirio
4 months
ついでに、ブラウザ上でグリグリと動かせるようにした。スマホならARで現実に重ね合わせて表示もできる。 https://t.co/mT4ar8NlFv
0
0
0
@refirio
refirio
4 months
この机も良いかもしれない。と思ったのでモデリングして配置。(またしてもLAWYAの机。) https://t.co/o8MSlSOGiT
0
0
0
@refirio
refirio
4 months
「ボッシュホームコンフォート、略してボッシュート」という突っ込み待ちにしか見えない。
Tweet card summary image
kaden.watch.impress.co.jp
日立ジョンソンコントロールズ空調株式会社は、9月1日付けで社名をボッシュホームコンフォートジャパン株式会社に変更した。
0
2
2
@refirio
refirio
4 months
ワークスペースに適度な「おこもり感」が欲しいので、机やパーテーションを探し中。Blenderの練習も兼ねて、モデリングして配置して…を繰り返してる。 https://t.co/Nab3VI0QBm https://t.co/KGUGiLWO6j
1
0
0
@refirio
refirio
4 months
実家のリノベーションをしたので、引っ越したら何処に何の家具を置くのか考え中。 Blenderで部屋と家具を作って、仮で配置してみた。紙やExcelで図面を作るよりも、サイズ感などが分かりやすくて良い。
0
0
0
@refirio
refirio
5 months
まさか新規映像を観られるとは…!
0
0
0
@GundamW_Info
ガンダムW公式アカウント
5 months
Mission accepted 30周年記念映像 「新機動戦記ガンダムW -Operation 30th-』 周年を迎えた『ガンダムW』を新規映像と共にお届け。 フルverはガンダムチャンネルにて公開中 https://t.co/mBUwgbO4g4 監督 #岩澤亨 #ガンダムW #GundamWing
1K
92K
140K
@refirio
refirio
8 months
ジークアクス2話を観た。これは確かに話題になる展開だ…!
0
0
1
@refirio
refirio
1 year
あけましておめでとうございます。
0
0
3
@refirio
refirio
2 years
ふらりと立ち寄った店で、マイティストライクフリーダムが売っていた!速攻で購入した。
0
0
0
@refirio
refirio
2 years
無職転生2期22話の展開がショッキングすぎて、昨晩はあまり寝られなかった…。
0
0
2
@refirio
refirio
2 years
趣味でのSwift・Kotlin・Blenderあたりは長らく全然いじれなかったので、また徐々にいじっていきたい。
0
0
0
@refirio
refirio
2 years
そもそも色々と考えた末に、Dockerfileはローカル開発環境とECS環境で別々に作ることにした。(1ファイルで分岐を設けるのは、メンテナンスが大変そう。) それでも、VagrantやXAMPPで開発するよりは、本番環境と検収環境の差異が少なくて良いのだけど。
0
0
0
@refirio
refirio
2 years
単純なプログラムならともかく、Laravel+Reactみたいなものだと「どのタイミングでビルドを行なうか」「どのタイミングでマイグレーションを行なうか」「定期処理をどのように実現するか」などなど、考えるべきことは多い。
0
0
0