saagar ๐Ÿฆ† Profile
saagar ๐Ÿฆ†

@quantdreams

Followers
5
Following
1
Media
1
Statuses
4

Joined January 2023
Don't wanna be here? Send us removal request.
@quantdreams
saagar ๐Ÿฆ†
2 years
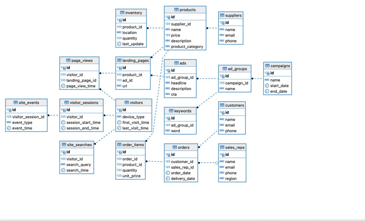
My first ERD diagram ! , learning how to work with databases using DBeaver
0
1
4
@quantdreams
saagar ๐Ÿฆ†
2 years
Interested in mastering the fundamentals of SQL? Over the next 30 days, I'm learning to solve real-world digital marketing problems alongside other data professionals with @NewPrediction Check it out! โคต๏ธ๐Ÿš€ https://t.co/bK7JyYUvXu
0
3
21
@quantdreams
saagar ๐Ÿฆ†
3 years
I just joined Getting Started With Python for Quant Finance by @pyquantnews. And I'm Building in Public. โ€ข Build lifelong friendships โ€ข Get up and running with Python for quant finance โ€ข Break out of Tutorial Hell and squash imposter syndrome https://t.co/2yJETpJGIc
1
0
4