polanalysis Profile Banner
Political Analysis Profile
Political Analysis

@polanalysis

Followers
19K
Following
126
Media
75
Statuses
1K

Official Journal of the Society for Political Methodology

Joined September 2010
Don't wanna be here? Send us removal request.
@polanalysis
Political Analysis
1 year
We're back! We are excited to share lots of new and exciting research with you all here and on our new Bluesky account. Find us at https://t.co/HhjsF7f876!
0
3
4
@polanalysis
Political Analysis
10 hours
@TalbotMAndrews @curl_justin The plot staircase is introduced as a way to identify the relative importance of graph characteristics. This method is demonstrated using data on economic growth, job creation, and the COVID-19 vaccine rollout. Read the full paper here:
Tweet card summary image
cambridge.org
Meaning Beyond Numbers: Introducing the Plot Staircase to Measure Graphical Preferences
0
0
0
@polanalysis
Political Analysis
10 hours
Currently in FirstView: In “Meaning Beyond Numbers: Introducing the Plot Staircase to Measure Graphical Preferences,” @TalbotMAndrews, @curl_justin, and Markus Prior examine how visual characteristics influence preferences. They find that people prefer increasing trends.
1
1
4
@polanalysis
Political Analysis
5 days
@ahalterman The authors provide a framework to evaluate codebook-LLM measurement, classifying unlabeled documents with LLMs given a human-written codebook. Ultimately, supervised instruction-tuning can substantially improve performance. Read the full paper here:
Tweet card summary image
cambridge.org
Codebook LLMs: Evaluating LLMs as Measurement Tools for Political Science Concepts
0
0
3
@polanalysis
Political Analysis
5 days
Currently in FirstView: In “Codebook LLMs: Evaluating LLMs as Measurement Tools for Political Science Concepts,” @ahalterman and Katherine A. Keith show how “off-the-shelf” LLMs have limitations in faithfully following real-world codebook operationalizations.
1
18
55
@polanalysis
Political Analysis
12 days
Bipartite networks are common in social science, but researchers often project data on unipartite networks for analysis. This new model uncovers patterns across node types, uses covariates to explain ties, and fits efficiently. Read the full paper here:
Tweet card summary image
cambridge.org
A Statistical Model of Bipartite Networks: Application to Cosponsorship in the United States Senate
0
1
3
@polanalysis
Political Analysis
12 days
Currently in FirstView: In “A Statistical Model of Bipartite Networks: Application to Cosponsorship in the United States Senate,” Adeline Lo, Santiago Olivella, and Kosuke Imai develop a statistical model of bipartite networks and an open-source software package for researchers.
2
14
37
@polanalysis
Political Analysis
14 days
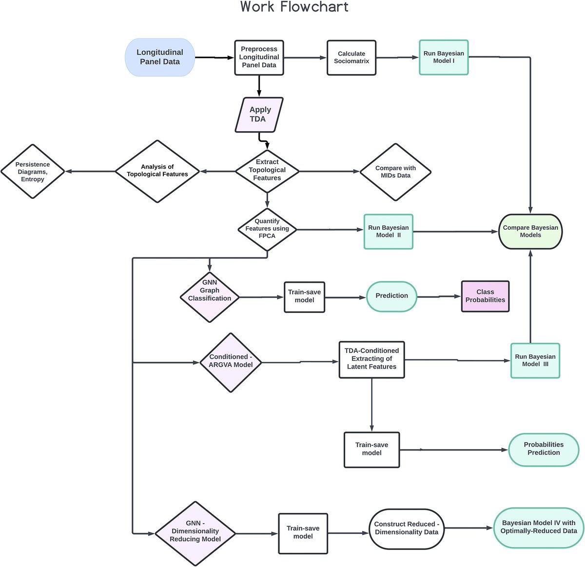
GNNs are advantageous because they can be trained, saved, and deployed on new data, and they can also generate synthetic data. The paper uses the militarized international disputes dataset to illustrate potential applications. Read the paper here:
Tweet card summary image
cambridge.org
Generative AI and Topological Data Analysis of Longitudinal Panel Data
0
0
1
@polanalysis
Political Analysis
14 days
Currently in FirstView: In “Generative AI and Topological Data Analysis of Longitudinal Panel Data,” Badredine Arfi constructs an approach to analysing longitudinal panel data which combines topological data analysis and generative AI applied to graph neural networks (GNNs).
1
3
12
@polanalysis
Political Analysis
19 days
@JoeOrnstein The package is demonstrated using several political examples where researchers may wish to join messy data. The fuzzylink package outperforms existing methods and even allows researchers to link datasets across languages. You can read the full paper here:
Tweet card summary image
cambridge.org
Probabilistic Record Linkage Using Pretrained Text Embeddings
0
0
1
@polanalysis
Political Analysis
19 days
Currently in FirstView: In “Probabilistic Record Linkage Using Pretrained Text Embeddings,” @JoeOrnstein introduces the R package fuzzylink and shows how to incorporate pretrained text embeddings into probabilistic record linkage procedure.
1
4
16
@polanalysis
Political Analysis
21 days
The authors apply the SIR model to data on monthly conflict events between countries, highlighting the model’s ability to illustrate complex influence patterns within networks by linking them to specific covariates. You can read the full paper here:
Tweet card summary image
cambridge.org
Decomposing Network Influence: Social Influence Regression
0
3
3
@polanalysis
Political Analysis
21 days
Currently in FirstView: In “Decomposing Network Influence: Social Influence Regression,” Shahryar Minhas and Peter Hoff introduce the social influence regression (SIR) model for relational data that incorporates exogenous covariates into the estimation of influence patterns.
1
11
56
@polanalysis
Political Analysis
26 days
@LipmanErin Using House procedural vs final passage votes, the model shows that minority-party members and legislators from moderate constituencies are most likely to shift positions across domains. You can read the full paper here:
Tweet card summary image
cambridge.org
Explaining Differences in Voting Patterns across Voting Domains Using Hierarchical Bayesian Models
0
1
1
@polanalysis
Political Analysis
26 days
Currently in FirstView: In “Explaining Differences in Voting Patterns across Voting Domains Using Hierarchical Bayesian Models,” @LipmanErin, Scott Moser, and Abel Rodriguez extend spatial models with a hierarchical Bayesian approach that estimates legislators’ ideal points.
1
7
37
@polanalysis
Political Analysis
28 days
@cbarrie @aasiegel This is validated using Arabic-language media published during the Arab Spring. Existing expert-based indices perform less well in stable autocracies, failing to detect short-term or subtle variations in media criticism. You can read the full paper here:
Tweet card summary image
cambridge.org
Measuring Media Criticism with ALC Word Embeddings
0
1
0
@polanalysis
Political Analysis
28 days
Currently in FirstView: In “Measuring Media Criticism with ALC Word Embeddings,” @cbarrie, Neil Ketchley, @aasiegel, and Mossaab Bagdouri introduce a method for estimating media criticism using à la carte word embeddings which requires only minimal computational resources.
1
6
17
@polanalysis
Political Analysis
1 month
@KevinLynnCope The advantages are validated on a set of appellate decisions. These estimates predict outcomes more accurately than existing appellate measures, and can inform debates on judicial ideology and decision-making. You can read the full paper here:
Tweet card summary image
cambridge.org
An Expert-Sourced Measure of Judicial Ideology
0
1
1
@polanalysis
Political Analysis
1 month
Currently in FirstView: In “An Expert-Sourced Measure of Judicial Ideology,” @KevinLynnCope develops a dynamic method for estimating the ideology of federal judges. The Jurist-Derived Judicial Ideology Score (JuDJIS) is based on over 20,000 evaluations by a sample of jurists.
1
8
18
@polanalysis
Political Analysis
1 month
@marvinstecker @freddy_hopp The authors replicate a study on parties’ use of moral foundations, showing how different measurements lead to opposite effect directions. They also offer best practices for studying moral foundations in political texts. Read the full paper here:
Tweet card summary image
cambridge.org
Moral Foundation Measurements Fail to Converge on Multilingual Party Manifestos
0
1
0
@polanalysis
Political Analysis
1 month
Currently in FirstView: “Moral Foundation Measurements Fail to Converge on Multilingual Party Manifestos.” @marvinstecker and @freddy_hopp examine 810 party manifestos in 4 languages to study how different instruments lead to different results for extracting moral foundations.
1
6
23