Owen_D_Jensen Profile Banner
Owen Jensen Profile
Owen Jensen

@Owen_D_Jensen

Followers
67
Following
88
Media
5
Statuses
18

Postdoctoral Fellow University of Colorado Anshcutz Medical Campus

Joined February 2018
Don't wanna be here? Send us removal request.
@KylaOst
Kyla Ost
2 years
First review article from my lab! Very proud of this effort by @Owen_D_Jensen and the rest of the Ost lab team. Controlling Candida: immune regulation of commensal fungi in the gut | Infection and Immunity
Tweet card summary image
journals.asm.org
The human intestinal microbiome, a complex ecosystem of microorganisms residing in the gastrointestinal tract, plays a pivotal role in regulating numerous aspects of human physiology, development,...
1
10
62
@paijournal
Pathogens & Immunity
3 years
Just published: Use of a MAIT-Activating Ligand, 5-OP-RU, as a Mucosal Adjuvant in a Murine Model of Vibrio cholerae O1 Vaccination https://t.co/HAAIoiHoUj @Owen_D_Jensen @GlobalGutHealth
0
2
2
@GlobalGutHealth
Daniel T Leung
3 years
How often do international travelers get #diarrhea? We report @AJTMH, that 23% of Utah-based travelers had diarrhea (1.1 episodes per 100 travel-days), and identified several risk factors. Work led by @uofuour Valerie Fernandez & @EpiPoopologist. @_ISTM_ https://t.co/rxRR7SqUZG
0
4
9
@Owen_D_Jensen
Owen Jensen
4 years
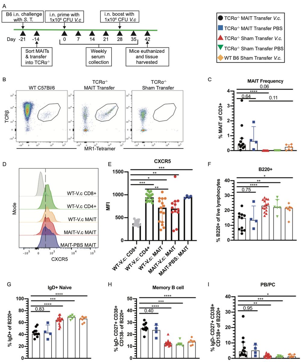
Though it feels like we opened up more questions than we answered, we hope this study highlights MAIT cells as an interesting potential target for adjuvants to improve mucosal vaccines! 8/n
0
0
7
@Owen_D_Jensen
Owen Jensen
4 years
Most exciting to us, using ELISA we show that MAIT adoptive transfer rescues V. cholerae-specific IgA responses to WT B6 levels 7/n
1
0
4
@Owen_D_Jensen
Owen Jensen
4 years
Using flow on digested lung tissue at D42 post initial challenge, we show that adoptively transferred MAITs persist >8 weeks post transfer and that MAIT transfer drives plasmablast differentiation 6/n
1
0
3
@Owen_D_Jensen
Owen Jensen
4 years
2nd half of paper we utilize a live V. cholerae intranasal vaccination model in TCRaKO mice w/ w/o adoptive transfer of MAIT cells to show the sufficiency of MAIT cells to aid in B cell help at the mucosa 5/n
1
0
4
@Owen_D_Jensen
Owen Jensen
4 years
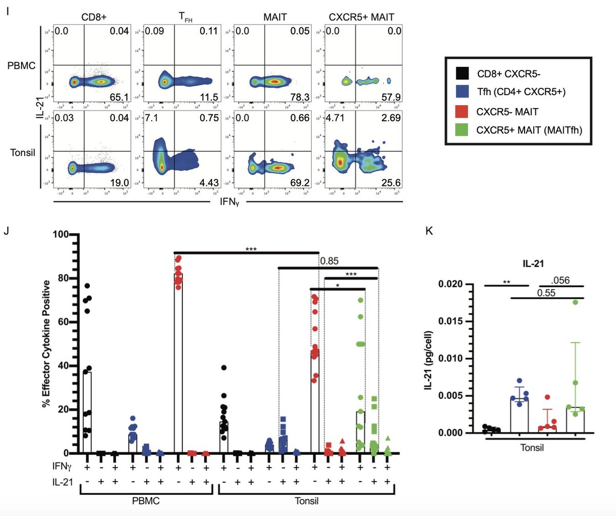
Interestingly, using IHC on tonsil cryosections, we show that PD1+ MAITfh cells frequently localized in or around germinal centers compared to PD1- MAIT cells suggesting a Tfh-like function in GCs 4/n
1
0
4
@Owen_D_Jensen
Owen Jensen
4 years
Using flow, ELISA, and qPCR MAITfh cells had increased expression of key B cell help cytokine, IL-21, compared to CXCR5- MAIT cells 3/n
1
0
3
@Owen_D_Jensen
Owen Jensen
4 years
In collaboration with @globalguthealth, @shubhanshitriv1, @LabFairfax, Scott Hale, and Jeremy Meier, we describe a population of CXCR5+ MAIT cells enriched in human tonsils that highly express Tfh co-stimulatory molecules ICOS and PD1 2/n
2
1
6
@Owen_D_Jensen
Owen Jensen
4 years
Very excited to share my 1st first author paper accepted in @SciImmunology where we studied a novel population of Tfh-like MAIT (MAITfh) cells in humans and show the ability of MAIT cells to aid in B cell help in the mucosa
science.org
We identify a MAIT cell subset expressing T follicular helper markers and show the ability of MAIT cells to support B cell responses in the mucosa.
8
28
165
@SciImmunology
Science Immunology
4 years
New research from @UofUMedicine identifies a special set of #MAIT mucosal T cells found in tonsil tissue that support B cells in fighting bacterial infection. https://t.co/c0eruSAgj4
1
20
72
@GlobalGutHealth
Daniel T Leung
5 years
Our latest preprint: Why is diarrhea assoc w/⬆️ risk of subsequent pneumonia? We report #inmice that gut infection alters lung immune cells, and ⬆️ susceptibility to pneumonia, implicating neutrophils, NETs. Work led by @shubhanshitriv1
Tweet card summary image
biorxiv.org
Pneumonia and diarrhea are among the leading causes of death worldwide, and epidemiological studies have demonstrated that diarrhea is associated with an increased risk of subsequent pneumonia. Our...
1
10
16
@shubhanshitriv1
shubhanshi trivedi
5 years
Scientists: Support for the innovation engine of American science: immigrants - Sign the Petition! https://t.co/URNjadMNR4 via @Change
change.org
Support for the innovation engine of American science: immigrants
0
1
1
@GlobalGutHealth
Daniel T Leung
6 years
New paper out: We, with Tai Diep and others at Institut Pasteur HCMC, showed feasibility of using dried blood spots for #cholera serosurveillance, in a post-elimination setting. One small step in path to #EndCholera. @UofU3i @UofUHealth @andrewazman https://t.co/Wmr93WyQtY
academic.oup.com
Abstract. Cholera remains a significant public health problem worldwide. In settings of declining incidence, serosurveillance may be used to augment clinic
1
2
9
@ImmunologyAAI
The American Association of Immunologists (AAI)
6 years
Today #AAI sent a letter urging the President & Congressional Leaders to heed the advice of Dr. Fauci & other experts during the #COVID19 pandemic. Read the letter: https://t.co/rRuNQc8XBs @NIAIDNews @NBCNews @ABC @CBSNews @FoxNews @CNN @nytimes @washingtonpost @USATODAY @NIH
4
44
79