nicfelm Profile Banner
Nicola Felix Müller Profile
Nicola Felix Müller

@nicfelm

Followers
410
Following
188
Media
16
Statuses
190

Assistant Professor @EPPIcenter_UCSF. Previously, post doc @fredhutch in Seattle with @trvrb PhD Student ETH Zürich with @TanjaStadler_CH

San Francisco, CA
Joined November 2016
Don't wanna be here? Send us removal request.
@nicfelm
Nicola Felix Müller
2 years
I am thrilled to share that I’ll be joining the @EPPIcenter_UCSF and @UCSF_HIVIDGM. The Müller lab will open this upcoming March. For more details about our research, check out
Tweet card summary image
muellerlab.io
The Müller lab aims to use phylodynamics to quantify the transmission dynamics of bacterial and viral infectious diseases, ultimately to inform public health interventions. The lab is a part of, and...
10
11
56
@zlatev101
Teresa Moeller 🐀
2 years
@EPPIcenter_UCSF
@EPPIcenter at UCSF
2 years
Friday May 31 we will host @TanyaVasylyeva discussing Viral Phylodynamics for Global Public Health https://t.co/8SrPqS0XEp
0
1
4
@TanyaVasylyeva
Tetyana (Tanya) Vasylyeva 🇺🇦
2 years
Excited for this upcoming event at the @EPPIcenter_UCSF! Come hear me talk about using phylodynamics to uncover viral transmission pathways in migrant populations.
@EPPIcenter_UCSF
@EPPIcenter at UCSF
2 years
Friday May 31 we will host @TanyaVasylyeva discussing Viral Phylodynamics for Global Public Health https://t.co/8SrPqS0XEp
1
5
21
@EPPIcenter_UCSF
@EPPIcenter at UCSF
2 years
Friday May 31 we will host @TanyaVasylyeva discussing Viral Phylodynamics for Global Public Health https://t.co/8SrPqS0XEp
1
3
9
@IDDjobs
IDDjobs: infectious disease dynamics jobs
2 years
CLOSING SOON: Staff Research Associate (San Francisco, USA) Malaria research laboratory with @jessikator @bgreenhouse1 @DrChilennial @isabelrodbar @zlatev101 at @EPPIcenter_UCSF @UCSFDOM @UCSF_ID @UCSF_EXPM @UCSF_HIVIDGM More details:
0
3
4
@CecileTK_
Cécile Tran Kiem
2 years
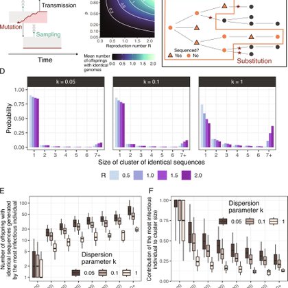
This work using the size of clusters of identical pathogen sequences to infer the reproduction number and transmission heterogeneity is now published in @PNASNews!
Tweet card summary image
pnas.org
Quantifying transmission intensity and heterogeneity is crucial to ascertain the threat posed by infectious diseases and inform the design of inter...
0
1
8
@nataliexdean
Natalie E. Dean, PhD
2 years
The Summer Institute in Statistics and Modeling in Infectious Diseases (SISMID) is coming to @EmoryRollins, and we could not be more excited. 🤩 Check out our great 2024 line-up! Scholarship applications are open, and registration opens next week. https://t.co/Uq5eO1SuWp
7
20
39
@IDDjobs
IDDjobs: infectious disease dynamics jobs
2 years
Postdoc (San Francisco, USA) Analyze detailed longitudinal data to characterize development & maintenance of immunity to P. falciparum with @bgreenhouse1 @isabelrodbar @jessikator @nicfelm @DrChilennial at @EPPIcenter_UCSF @UCSF @czbiohub More details:
0
4
3
@IDDjobs
IDDjobs: infectious disease dynamics jobs
2 years
Two Postdocs (San Francisco, USA) Phylodynamics to study the transmission dynamics of bacterial or viral infectious diseases with @nicfelm at @EPPIcenter_UCSF More details:
0
6
4
@marcohamins
Marco Hamins-Puértolas
2 years
Excited to announce that our paper on the impact of household immunity and composition on an individual's risk of #dengue infection is out now https://t.co/2szcDdechE (1/8)
3
13
47
@EPPIcenter_UCSF
@EPPIcenter at UCSF
2 years
https://t.co/vhTJne027J Always looking for talent! Check out the @PostdocJobs @UCSF Eppicenter
1
11
14
@nicfelm
Nicola Felix Müller
2 years
There are several projects possible for both positions, including more methods development focused or more applied projects. You can check out more details on possible projects here https://t.co/8o4HbaYow0 or reach out to me directly.
Tweet card summary image
muellerlab.io
The Müller lab aims to use phylodynamics to quantify the transmission dynamics of bacterial and viral infectious diseases, ultimately to inform public health interventions. The lab is a part of, and...
1
0
3
@nicfelm
Nicola Felix Müller
2 years
We have two open postdoc positions in #phylodynamics to study the transmission dynamics of bacterial or viral infectious diseases @EPPIcenter_UCSF in #SF with a start date of April 1st at the earliest ( https://t.co/dGNfA40WxL).
2
11
16
@NathanLo3579
Nathan Lo
2 years
Multiple #postdoc positions available @Stanford in infectious disease modeling and public health. Do you have a strong computational background, dedication to ID/public health, and focus on impact? Email me to learn more (nathan.lo@stanford.edu). #IDepi #phdchat #academicjob
2
60
106
@nicfelm
Nicola Felix Müller
2 years
The range of possible projects is broad, from more statistical and computational research (i.e., #BEAST2 methods development) to more applied projects.
0
0
2
@nicfelm
Nicola Felix Müller
2 years
I’ll also be posting ads for two phylodynamics postdoc positions shortly. If you are interested in the research of the lab, but, for example, as a Research Assistant, please reach out!
1
1
3
@nicfelm
Nicola Felix Müller
2 years
As part of the @EPPIcenter_UCSF , our goal is to use #phylodynamics to quantify the transmission dynamics of bacterial and viral infectious diseases, ultimately to inform public health interventions to reduce disease burden.
1
0
1
@nicfelm
Nicola Felix Müller
2 years
After a great four years @fredhutch, I’m excited to start an independent position. I’m very grateful to my postdoc mentor @trvrb and my PhD mentor @TanjaStadler_CH, as well as all my fantastic collaborators who helped me become a PI.
1
1
2
@nicfelm
Nicola Felix Müller
2 years
The range of possible projects is broad, from more statistical and computational research (i.e., #BEAST2 methods development) to more applied ones.
0
0
1