mlit_kanto_road Profile Banner
国土交通省 関東地方整備局 道路部 Profile
国土交通省 関東地方整備局 道路部

@mlit_kanto_road

Followers
20K
Following
182
Media
117
Statuses
7K

国土交通省 関東地方整備局 道路部の公式アカウントです。道路部が⾏っている社会資本整備や、イベント、防災に関する情報等について、情報発信を行います。原則として返信は行いませんのでご了承ください。

埼玉県さいたま市中央区新都心2-1
Joined December 2014
Don't wanna be here? Send us removal request.
@mlit_takasaki
国土交通省 高崎河川国道事務所
2 hours
4車線化に向けて工事が進められている、#国道17号 #上武道路 の工事進捗状況についてまとめた動画を公開しました。ぜひ、ご覧ください! 公式YouTubeにも投稿しています。→ https://t.co/xXDduo2mLA
0
31
90
@mlit_takasaki
国土交通省 高崎河川国道事務所
3 days
#国道17号 #渋川西バイパス の12月現在の工事状況をまとめた動画を作成しました。ぜひ、ご覧下さい! 公式YouTubeにも投稿しています。→ https://t.co/sG6SYl0XZn
2
211
773
@mlit_kofu
国土交通省 甲府河川国道事務所
6 days
今夜、山梨県内の一部地域では降雪が予想されます。 雪道や凍結した道路をやむを得ず運転する場合、冬用タイヤやタイヤチェーンを必ず装着するようお願いします。 #山梨県 #雪
0
11
27
@mlit_chibakoku
国土交通省 千葉国道事務所
6 days
【積雪・路面凍結に注意】 千葉県内では、強い寒気の影響で、千葉県北部を中心に2日夕方から夜遅くにかけて降雪が予想されます。 3日朝にかけて積雪や路面凍結の恐れがありますので、通行の際にはご注意ください。 【注意箇所】 https://t.co/nNyMmnCyhY #国道16号 #国道51号 #国道6号 #凍結
0
18
20
@mlit_yokokoku
国土交通省 横浜国道事務所
6 days
ドライバーの皆さん、降雪予報が出されています。 雪道への備えは万全ですか? 冬用タイヤの装着・タイヤチェーンの携行を忘れずに! お出かけ前は天候・道路状況を確認し、しっかり準備をして安全に走行しましょう。 #雪情報 #横浜国道 #国道1号 #国道16号 #国道246号 #箱根新道
0
61
77
@e_nexco_niigata
NEXCO東日本(新潟)
11 days
【E17 関越道の重大事故に伴う通行止解除】 本日13:00に下り線の月夜野IC~水上ICが通行止め解除となりました。 これにより全区間で通行止め解除となりましたのでお知らせいたします。 ご利用されるお客さまは、冬用タイヤの装着とチェーンの携行をお願いします。
335
6K
18K
@e_nexco_niigata
NEXCO東日本(新潟)
11 days
E17 関越道の重大事故に伴う通行止めについて、現在下り線の月夜野IC~水上ICが通行止めとなっていますが、本日13:00に解除の見込みとなりましたのでお知らせします。上り線は解除済みです。 ご利用されるお客様は、冬用タイヤの装着とチェーンの携行をお願いします。 https://t.co/R7xe8yrwyB
593
9K
27K
@e_nexco_niigata
NEXCO東日本(新潟)
12 days
【事故通行止一部解除】 E17 関越自動車道 湯沢IC ⇒ 月夜野IC (上り線) 水上IC ⇒ 湯沢IC (下り線) 12/26より事故のため通行止めを実施しておりましたが、先ほど一部解除となりました。 E17 関越自動車道 月夜野IC ⇒ 水上IC (下り線) 事故通行止継続中 最新の交通状況はこちら
0
362
518
@e_nexco_niigata
NEXCO東日本(新潟)
12 days
E17 関越道は、重大事故により湯沢IC~月夜野ICが通行止めとなっていましたが、上り線については全て解除、下り線についても一部解除となりましたのでお知らせします。 関越道を新潟方面へご利用される場合は、広域迂回ルートをご利用いただき、冬用タイヤの装着とチェーンの携行をお願いします。
21
940
2K
@mlit_nagano
国土交通省 長野国道事務所
11 days
【#通行注意 12月28日 6時50分】#国道18号 は長野県 #飯綱町、#信濃町 において凍結・積雪となっており、路面が滑りやすくなっていますので、ご通行の際は冬用タイヤの装着・チェーンの装着をお願いします。 長野国道HP: https://t.co/an1hcWY9wH
0
17
40
@mlit_takasaki
国土交通省 高崎河川国道事務所
12 days
#関越自動車道 では重大事故により通行止めを実施中ですが、本日中の復旧及び通行止解除の見通しはありません。 #関越自動車道 や通行止による交通集中が発生中の #国道17号 を利用する外出は控えてください。 広域迂回ルートを利用し、冬用タイヤ装着・チェーン携行を必ずお願いします。
3
423
592
@mlit_kanto_road
国土交通省 関東地方整備局 道路部
12 days
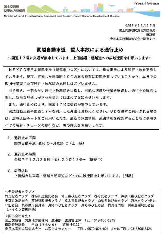
【⚠️広域迂回のお願い】 #関越自動車道 湯沢IC〜月夜野ICにおいて重大事故による通行止めについて、 焼損した車の撤去に時間を要しており、本日通行止め解除の見込みはございません。 また、通行止めにより国道17号に交通が集中し混雑していますので広域迂回をお願いします。 https://t.co/FULwg2VA1p
1
381
598
@mlit_nagano
国土交通省 長野国道事務所
12 days
【#通行注意 12月27日 19時45分】#国道18号 は #飯綱町、#信濃町 において、凍結・積雪となっており、降雪はありませんが、路面が滑りやすくなっていますので、ご通行の際は冬用タイヤの装着・チェーンの装着をお願いします。
1
30
72
@e_nexco_niigata
NEXCO東日本(新潟)
13 days
【関越道 広域迂回のお願い】 E17 関越道は、重大事故により湯沢IC~月夜野ICが通行止めとなっています。 関越道を利用した外出はお控えください。やむを得ずご利用される場合は、広域迂回ルートをご利用いただき、冬用タイヤの装着とチェーンの携行をお願いします。 https://t.co/3J3ZejjiwS
9
1K
1K
@e_nexco_niigata
NEXCO東日本(新潟)
12 days
【関越道 広域迂回のお願い】 E17 関越道は、重大事故により湯沢IC~月夜野ICが通行止めとなっています。 関越道を利用した外出はお控えください。やむを得ずご利用される場合は、広域迂回ルートをご利用いただき、冬用タイヤの装着とチェーンの携行をお願いします。 https://t.co/ABViPevNOe
10
838
2K
@mlit_kanto_road
国土交通省 関東地方整備局 道路部
12 days
【⚠️広域迂回をお願いします】 #関越自動車道 湯沢IC〜月夜野ICにおいて重大事故により通行止めを実施しております。 また、通行止めにより国道17号に交通が集中し混雑しています。 外出の際は広域迂回ルートをご利用いただくようお願いします。 https://t.co/eJzAbTUWxp
63
4K
9K
@mlit_nagano
国土交通省 長野国道事務所
12 days
【#通行注意 12月27日 9時45分】#国道18号 は #飯綱町、#信濃町 において、凍結・積雪となっており、除雪作業を行っていますが、路面が滑りやすくなっていますので、ご通行の際は冬用タイヤの装着・チェーンの装着をお願いします。 長野国道HP: https://t.co/an1hcWY9wH
0
27
69
@e_nexco_niigata
NEXCO東日本(新潟)
12 days
【関越道 広域迂回のお願い】 E17 関越道は、重大事故により湯沢IC~月夜野ICが通行止めとなっています。 関越道を利用した外出はお控えください。やむを得ずご利用される場合は、広域迂回ルートをご利用いただき、冬用タイヤの装着とチェーンの携行をお願いします。
28
2K
3K
@mlit_takasaki
国土交通省 高崎河川国道事務所
12 days
#国道17号 三国峠は27日12時20分現在、気温低下により路面が凍結して滑りやすくなっています。ご通行の際には十分注意して頂くとともに、冬用タイヤの装着やタイヤチェーン等の携行をお願いいたします。 道路情報及びライブカメラ映像→ https://t.co/sk43x6xMkf #くまみね #仕事猫
1
61
122
@e_nexco_kanto
NEXCO東日本(関東)
12 days
【関越道 広域迂回のお願い】 E17 関越道は、重大事故により湯沢IC~月夜野ICが通行止めとなっています。 関越道を利用した外出はお控えください。やむを得ずご利用される場合は、広域迂回ルートをご利用いただき、冬用タイヤの装着とチェーンの携行をお願いします。 https://t.co/Dxi9WDCamG
6
523
622