metsakan Profile Banner
PARADISE Profile
PARADISE

@metsakan

Followers
156
Following
11K
Media
311
Statuses
14K

// PENIKMAT MUSIK DAN FILM // SELECT bias FROM aboutme WHERE group = TREASURE | bias | JUNKYU ASAHI DOYOUNG |

atas tanah bawah langit
Joined May 2021
Don't wanna be here? Send us removal request.
@metsakan
PARADISE
1 year
Bidik kamera
1
0
0
@metsakan
PARADISE
9 hours
Kerjaan anak2 kantor, kalau deploy ke prod kudu liat kalender sinarmas wkwk
@parkjaeeon__
p i j e
1 day
Mulai sekarang w trading ngikutin tanggal buatan Sinarmas aja deh 😂 Emang bener unlucky day hari ini 😂
0
0
0
@_kyu_yo
🍀
21 hours
준규 이어커프 햇어 。。♡
0
230
678
@singlesmania
Singles Korea 싱글즈
1 day
싱글즈 보석함 오늘 다 털었습니다. 자고로 보석 같은 남자들의 비주얼은 널리 퍼뜨려서 세상을 이롭게 해야 한다고 배웠거든요. 트레저의 화보 컷과 인터뷰는 <싱글즈> 웹사이트와 2월호에서 만나보세요. #트레저 #TREASURE @ygtreasuremaker @yg_treasure_jp
23
4K
9K
@PopBase
Pop Base
2 days
Billie Eilish is the only female artist to win Album of the Year, Song of the Year, Record of the Year and Best New Artist in a single ceremony at the #GRAMMYs.
366
2K
36K
@PopBase
Pop Base
1 day
‘WILDFLOWER’ by Billie Eilish wins the #GRAMMYs award for Song of the Year.
1K
8K
44K
@metsakan
PARADISE
1 day
Hueeeeee selamat
@chartdata
chart data
1 day
#GRAMMYs Song of the Year Winner: WILDFLOWER – Billie Eilish
0
0
0
@roseannepics
rosie
1 day
rosé and bruno mars performing ‘APT.’ at the 2026 #GRAMMYs
192
7K
21K
@roseannepics
rosie
1 day
ROSÉ AND BRUNO ‘APT’ OPENING THE GRAMMYS
298
14K
52K
@metsakan
PARADISE
2 days
Woah
@luenacore
luna ୨ৎ
2 days
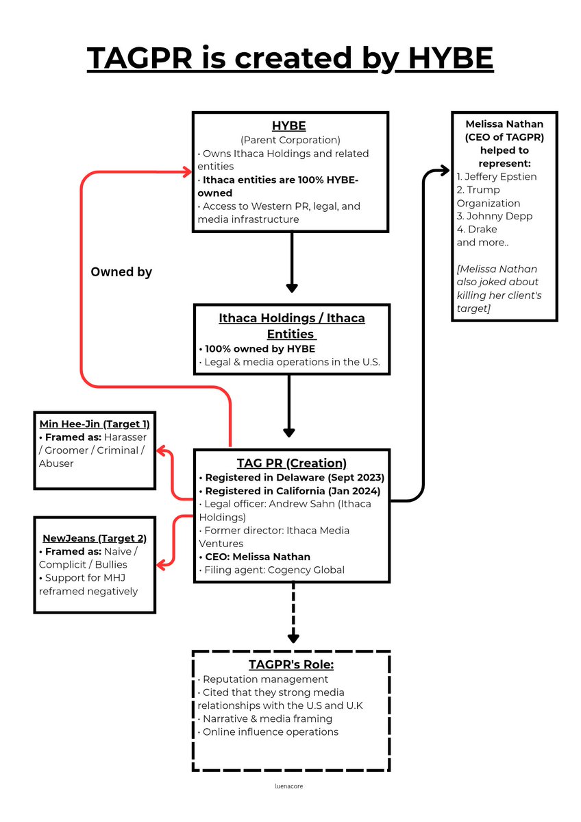
It has been reported through documents revealed by the U.S. Department of Justice that an individual (Melissa Nathan) hired by #HYBE to target the members of #NewJeans since 2024, when the members were between 16 and 20 years old, had directly met and worked with #JeffreyEpstein,
0
0
0
@raraesthetics
2 days
“I want to change my hairstyle” “Is this hairstyle okay? ㅋㅋㅋㅋㅋㅋㅋ” DO WHATEVER U WANNA DO KYU 😭😭
0
647
2K
@metsakan
PARADISE
2 days
Lucu
0
0
0
@metsakan
PARADISE
2 days
Cantiknyaaa
@ahyeonpicture
ahyeon pics
2 days
she's so pretty
0
0
1
@metsakan
PARADISE
2 days
Norakk
0
0
0
@kchartsmaster
Kpop Charts
2 days
T.O.P drops new video teasing his solo comeback.
58
3K
11K
@metsakan
PARADISE
2 days
Malu ihh
@RICHGIRLISA
CŁÆ
3 days
Warga indon dikasih tau ribuan kali juga masih bebal, lu bayangin aja ngelive ampe tengah malem di Lokasi buat apa anjir 😭 baca komen juga malah pada ngajakin buat nonton, LO PIKIR LISA WAYANG APA??
0
0
0
@metsakan
PARADISE
2 days
Seruu banget, sering2 yah fiestaaa Seneng juga ketemu temen baru @ocihihi
0
0
0
@metsakan
PARADISE
2 days
Setujuuu
@tobatnyaentaran
(⁠。⁠♡⁠‿⁠♡⁠。⁠)
3 days
MAKSUD GUE KAYAK, INI LOH MAKE UP COWOK YG COCOK BUAT COWOKKU. GAUSAH DI CANTIK2IN KARNA NATURALLY DIA CANTIK JADI YA TOLONG MAKE UP ARTIST YG GINI NIH
0
0
0
@NurulUnyil
SNH
3 days
Aaak, Junkyu will live on wvsr tomorrow at 10pm KST. He will do some kind of radio show (he called it "Radio Kyu"). So he wants us to send any kind of story (could be something funny, scary, etc) to him to be share tomorrow night on the live. Can not wait for "Radio Kyu"!
0
84
281
@metsakan
PARADISE
3 days
Pc apa nihh
@Luckytunez
เมียแดฮยอน
3 days
🦋🐨 #하루규 #HARUKYU #ฮารุกยู #뤁규 #ハルギュ
0
0
0
@metsakan
PARADISE
3 days
Merinding gw😭
@toshibatv_id
Toshiba TV
3 days
Aku selalu membeli tiket pesawat pulang pergi Tokyo - Bandung via Traveloka. Sangat reliable terutama saat dibutuhkan secara dadakan. Tergantung kondisi hati Manda. Aku menghindari private jet milik Otōsan karena meninggalkan carbon footprint terlalu besar.
0
0
0