MassGovernor Profile Banner
Governor Maura Healey Profile
Governor Maura Healey

@MassGovernor

Followers
41K
Following
2K
Media
2K
Statuses
3K

73rd Governor. @JLydgate's other half. Stepmom, aunt, sister, baller. Always playing for #TeamMA 🏀

Joined December 2022
Don't wanna be here? Send us removal request.
@MassGovernor
Governor Maura Healey
2 days
From kids discovering how the world works to adults training for new careers, STEM is for everyone — at every age, at every stage. As #STEMWeek wraps up, let’s keep the momentum going and keep Massachusetts the home of innovation! #STEMStartsNow
43
3
18
@MassGovernor
Governor Maura Healey
3 days
As if taking food away from people wasn’t bad enough, local businesses and farmers are going to lose out on revenue because of Donald Trump’s SNAP freeze. The President has the power to fix this. Instead, he’s letting hungry families and businesses pay the price.
769
169
401
@Tesla
Tesla
14 days
Teslas have the lowest maintenance & repair costs of any brand
0
860
7K
@MassGovernor
Governor Maura Healey
3 days
No President has ever cut off SNAP during a shutdown. Billions of dollars are sitting in Washington, waiting to be used for exactly this purpose. Donald Trump could fix this today. He’s choosing not to.
5K
2K
4K
@MassGovernor
Governor Maura Healey
3 days
When our neighbors are struggling, the people of Massachusetts step up to help.  We’re joining forces with all 13 United Way chapters across MA to launch the United Response Fund to fight hunger in every city and town.  For more information, visit https://t.co/A8G5WyhUWh.
unitedwaymassbay.org
21
5
6
@MassGovernor
Governor Maura Healey
3 days
Next week, Donald Trump is CHOOSING to stop SNAP benefits for 42 million Americans — including 1 million here in Massachusetts. No president has EVER cut off food assistance during a shutdown. President Trump has the power and the funding to stop this. He just needs to use it.
549
68
144
@TuttleCapital
Matthew Tuttle
6 hours
America just launched its own sovereign fund. The U.S. is no longer just subsidizing industry — it’s buying stakes in Intel, MP Materials, Lithium Americas, and others to secure supply chains and outflank China. Winners: $INTC $MP $LAC $BWXT $ETN $PWR Losers: import-reliant
Tweet card summary image
theheatformula.beehiiv.com
2
4
16
@MassGovernor
Governor Maura Healey
5 days
Massachusetts is where the game began — and where legends are still made. Good luck tonight, @celtics! ☘️
58
7
55
@MassGovernor
Governor Maura Healey
5 days
Happy Hokkaido Day, Massachusetts! 🇺🇸🇯🇵  For 35 years, our sister states have grown together through learning, culture, and innovation. The friendship between Massachusetts and Hokkaido is stronger than ever — and the best is yet to come!
23
6
25
@MassGovernor
Governor Maura Healey
5 days
Massachusetts might be known for seafood, but it's not often that the catch of the day comes to you between meetings 🦞 Our fishers carry on a centuries old tradition that's still a vital part of our culture and economy. Great to welcome them to the State House for Seafood Day!
48
4
29
@MassGovernor
Governor Maura Healey
5 days
Massachusetts students get hands-on experience through Innovation Career Pathways — now in almost 30% of high schools. For students looking at careers in manufacturing, the @Mass_Makes Innovation Challenge gives them the chance to put their skills to the test.
28
10
28
@Neuromics
Neuromics
1 hour
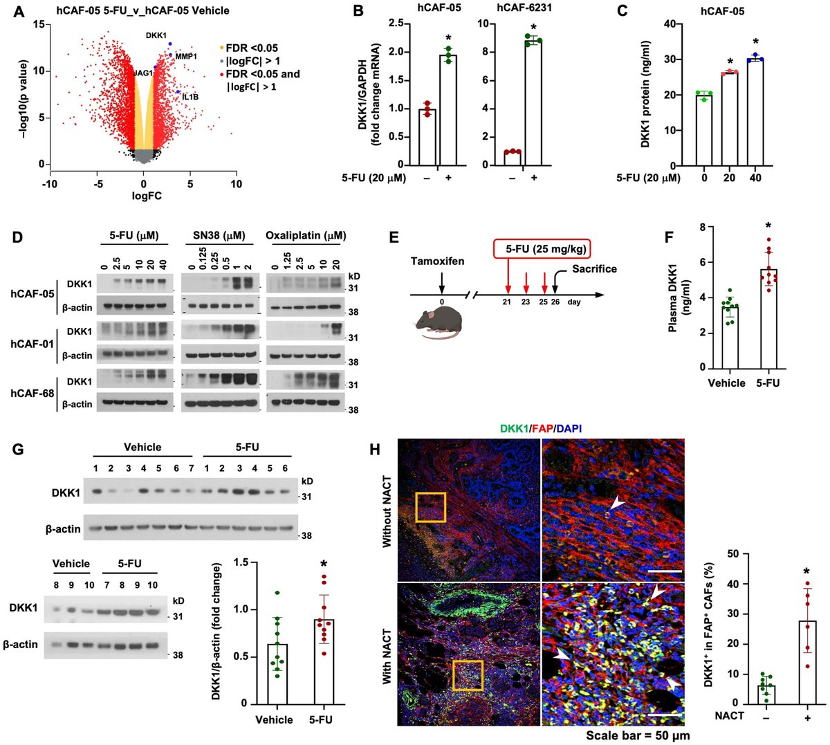
***Neuromics is a Market Leader in providing CAF to Large Pharmaceutical Companies, Biotechs, and Academic/Government Labs*** In cancer research, understanding chemotherapy resistance within the tumor microenvironment (TME) is a crucial goal. Image: Treatment of 2D coculture of
0
0
1
@MassGovernor
Governor Maura Healey
5 days
Celebrating 35 years of friendship between Massachusetts and Hokkaido! 🇺🇸🇯🇵 Honored to welcome Vice Governor Hamasaka, Speaker Ito, @JPNCons_Boston Takahaski, and others to the State House and reaffirm our commitment to many more years of connection, collaboration and exchange.
21
5
21
@MassGovernor
Governor Maura Healey
5 days
It's flu and COVID season, and @MassDPH Commissioner Dr. Goldstein wants you to know that vaccines are safe, effective, and available to anyone who wants one. Visit https://t.co/X9bNe0ROhp to schedule a shot near you.
46
5
21
@MassGovernor
Governor Maura Healey
5 days
The @novaexhibition is a deeply moving experience. It confronts us with the tragedy of October 7 and the lasting pain endured by survivors, families, and communities worldwide. May we never forget the lives taken too soon—and work to ensure such horror is never repeated.
13
3
14
@MassGovernor
Governor Maura Healey
5 days
Massachusetts was ranked America's #1 state to live in — but it shouldn't cost a fortune to live here. That's why I'm cutting costs: taxes, housing, tuition and more. Now we’re tackling the high cost of energy — because every action we take is about saving you money.
220
16
65
@lovetoknow
LoveToKnow
2 years
I can personally vouch for a dozen of these - from the genius silverware storage, to the perfect leggings with 70+ reviews, to the hands-down best pillows on earth.
54
120
1K
@MassGovernor
Governor Maura Healey
6 days
A new chapter for America’s pastime starts right here in the City of Champions. Play ball, @wpbl_official! ⚾️
@wpbl_official
Women's Pro Baseball League
6 days
The Start of a Revolution.
48
7
52
@MassGovernor
Governor Maura Healey
6 days
From baseball bats to robots to a better cup of coffee — Massachusetts manufacturers make it all.     At @Mass_Tech’s Manufacturing Mash-Up at @GilletteStadium, students got a firsthand look at how classroom learning connects to exciting STEM careers. #STEMStartsNow #MashUp2025
30
2
18
@MassGovernor
Governor Maura Healey
6 days
More insurers doing business in our state means more competition, and that's great news for consumers. Welcome to Massachusetts, @StateFarm! https://t.co/CMy1L7ZQYr
insurancebusinessmag.com
Firm plans to boost its market share by rolling out homeowners and auto products
27
1
7
@MassGovernor
Governor Maura Healey
7 days
Everyone in Massachusetts deserves to feel safe — on their roads, sidewalks, and in their neighborhoods. I'm making sure that the @MassStatePolice and local law enforcement have the resources and support they need to make that happen.
132
14
68
@neobrowser
Norton Neo Browser
3 months
This is Norton Neo — the world first safe AI-native browser. Every pixel, reimagined. AI that understands you. Smarter search. Seamless chat. Effortless tab flow. Personalized to you. No chaos. No trackers. Just speed, clarity, and control — built in from the start.
7
19
48
@MassGovernor
Governor Maura Healey
8 days
Massachusetts isn’t afraid to stand up to a king. From the Boston Tea Party to today, we’ve led the fight for freedom, fairness, and democracy. That’s who we are. Grateful to the 100K+ Bay Staters who made their voices heard peacefully yesterday.
1K
158
1K