markbratrud Profile Banner
Mark Bratrud Profile
Mark Bratrud

@markbratrud

Followers
2K
Following
11K
Media
1K
Statuses
7K

Lifetime engagement in Agriculture. Family man Proud Western Canadian. #madeincanada

Weyburn, Saskatchewan, Canada.
Joined October 2010
Don't wanna be here? Send us removal request.
@JamesMurrayECH
James Murray
6 days
Alright… who made this? 😂😂😂 This winter classic will be interesting tomorrow
123
404
6K
@DavidBastl
David Bastl
8 days
There should be an investigation into Doug Armstrong and the Canadian roster choices. How Mark Scheifele isn’t on this roster is a travesty. Top 10 player in the world.  Mark Stone?  Brandon Hagel?  Anthony Cirelli? Bo Horvat?  Unreal.
25
14
77
@markbratrud
Mark Bratrud
16 days
Canada on notice?
@GuntherEagleman
Gunther Eagleman™
16 days
🚨Trump just sent SHOCKWAVES through the entire world after this! He just made it clear that ANY COUNTRY shipping poisons into our country could face DIRECT consequences just like Venezuela. This is how you stop the flow and SAVE AMERICAN LIVES!
1
0
2
@markbratrud
Mark Bratrud
17 days
God @EdmontonOilers Nurse needs to put a little more bologna on those clearing attempts. Stasney out playing him for a tenth of the price.
0
0
0
@markbratrud
Mark Bratrud
17 days
Cringy, he’s gotta go. Conservatives need an inspiring leader at this time. Not the eternal opposer.
@sarobertsonca
Scott Robertson
17 days
VASSY: If you, as promised, remove all of these [hidden taxes], will groceries become cheap? POILIEVRE: Everything should be dirt cheap in Canada because we have the most dirt.
0
0
2
@markbratrud
Mark Bratrud
19 days
Yard is a dangerous mess. Found and winter use for this soil conditioner. Although it may shorten its lifespan.
0
0
0
@markbratrud
Mark Bratrud
20 days
So if this is true, the really concerning part to me is that they think 1Billion will make difference when they’ve wasted tens of billions they can’t account for. Either we are in such serious trouble that the parents are taking change out of their kids piggy banks or the
@mrsunshinebaby
mistersunshinebaby
20 days
BREAKING — Ottawa is about to shift almost $1 BILLION from public-service pension fund to the general revenue side of budget.
0
0
0
@markbratrud
Mark Bratrud
20 days
So if this is true, the really concerning part to me is that they think 1Billion will make difference when they’ve wasted tens of billions they can’t account for. Either we are in such serious trouble that the parents are taking change out of their kids piggy banks or the
@mrsunshinebaby
mistersunshinebaby
20 days
BREAKING — Ottawa is about to shift almost $1 BILLION from public-service pension fund to the general revenue side of budget.
0
0
0
@markbratrud
Mark Bratrud
22 days
Legendary.
@spittinchiclets
Spittin' Chiclets
22 days
What a tarp on Leon 🚬😂 📸: @EdmontonOilers
0
0
0
@spittinchiclets
Spittin' Chiclets
22 days
What a tarp on Leon 🚬😂 📸: @EdmontonOilers
36
167
4K
@BDuchek
Blake Duchek
22 days
Anybody that invested money into the proposed fertilizer plant got this email. The guys who don't have money invested and don't know what they're talking about but like starting rumours should read this. #AgTwitter
@beans_frank
trudeau4prez
23 days
@buperac Here is what I got in an email from genesis: Genesis Investors and Stakeholders, We are writing to provide clarity regarding recent media coverage surrounding AgraCity Crop & Nutrition Ltd.’s CCAA filing, and to reaffirm the continued progress and stability of the Genesis
2
1
5
@markbratrud
Mark Bratrud
23 days
Older model header bid higher (so far) than newer HD. How come? Not a John Deere guy. Just curious, doesn’t seem to be a ringing endorsement of new design?
0
0
0
@markbratrud
Mark Bratrud
23 days
instagram.com
0
0
0
@markbratrud
Mark Bratrud
24 days
Time to launch Frederick into the Sun.
0
0
0
@jkenney
Jason Kenney 🇨🇦🇺🇦
25 days
Earlier this week Trump mused about re-imposing tariffs on potash imported from the world’s largest source: Canada. Days later he has lifted tariffs and sanctions on the world’s second largest source of potash: the Belarusian dictatorship, one of Putin’s client states. I am so
@Maks_NAFO_FELLA
MAKS 25 🇺🇦👀
26 days
🇺🇸🥔 US lifts sanctions on Belaruskali plant, - Trump envoy says 📍Belaruskali is a large Belarusian state-owned enterprise, one of the world's largest producers and exporters of potash fertilizers. 📍Exports products to over 130 countries through its trading company. 📍After
870
1K
5K
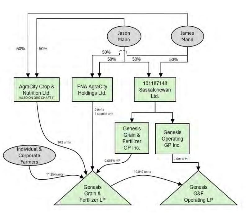
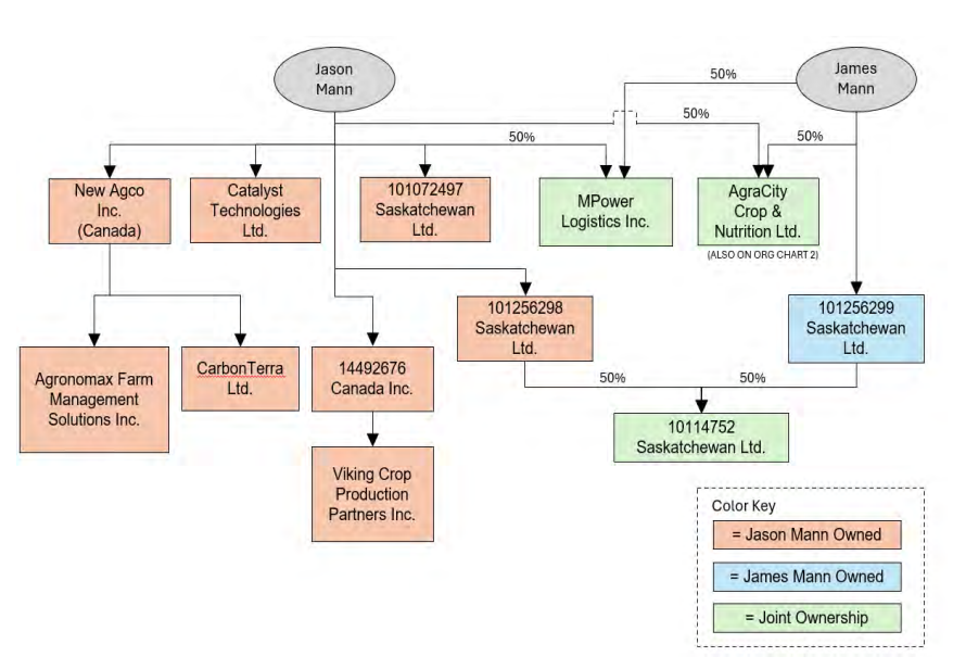
@buperac
bu/ac
26 days
For people following the Mann fiasco where they have applied for bankruptcy protection, here is a layout of how the companies are set up. When they were raising funds for the Genesis fertilizer plant from farmers you can see farmers bought 11,954 units of shares in Genesis Grain
7
16
48
@markbratrud
Mark Bratrud
1 month
Gold
@QuickDickMcDick
QuickDickMcDick 🇨🇦
1 month
Timeline cleanse. No politics. Just #Curling 🥌 🧹
0
1
8
@cbcwatcher
cbcwatcher
2 months
"There are more than 30 Canadian companies supplying parts for the F-35 project. As part of the F-35 program, Canadian companies are able to supply parts and benefit from every single F-35 built and not just the ones built for Canada. The estimated value of Canadian parts in
61
132
321
@markbratrud
Mark Bratrud
2 months
Elbows up, 🙄
@FoodProfessor
The Food Professor
2 months
BREAKING: Canadian fertilizer and agricultural retail giant Nutrien has selected a U.S. location as the preferred site for its next export terminal — ruling out all Canadian West Coast ports.
0
0
0
@brianlilley
Brian Lilley
2 months
The F-35 vs the Saab Gripen. I spoke to Billie Flynn, one of the first Canadian pilots to fly the CF-18 and a former F-35 fighter jet test pilot to get the breakdown on why the F-35 is the best option. https://t.co/mlVMcX6kll
130
140
425