mala_gelo Profile Banner
Zuzana Gelova Profile
Zuzana Gelova

@mala_gelo

Followers
49
Following
197
Media
0
Statuses
6

life/science/books/coffee

Vienna, Austria
Joined November 2020
Don't wanna be here? Send us removal request.
@DrapaCeae
Caisova Lab
2 years
I am starting my lab in April 2024 at @BiologyCentre CAS in Ceske Budejovice and I will soon start hiring my team (2 master students, a technician, and a Postdoc). If you are excited to learn more about #plantterrestrialization and Draparnaldia #Drapa get in touch with me.
3
17
35
@FrimlLab
Friml Lab
2 years
Here is the new review about cAMP role in auxin signaling and beyond in plants, from our postdoc Linlin Qi, please follow @NewPhyt https://t.co/HOgfiev79J
1
13
77
@YvonJaillais
Yvon Jaillais
3 years
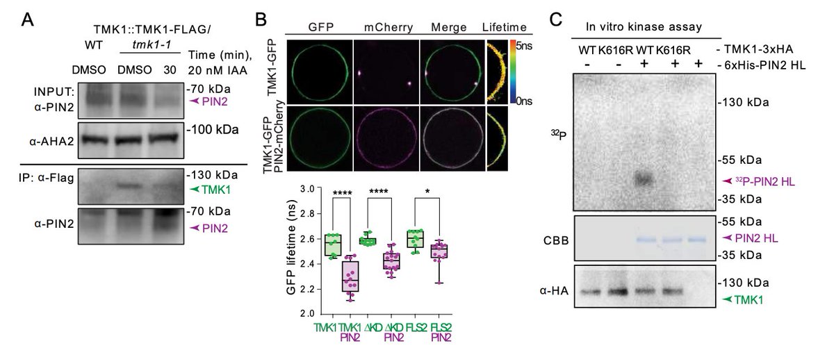
Cell surface auxin signalling directly targets PIN-mediated auxin fluxes for adaptive plant development @biorxiv_plants ▶️ The TMK1 receptor interacts with and phosphorylates PIN2 to regulate auxin flow during root gravitropism. #Feedback https://t.co/SjxMRnFKhB
1
10
43
@FokusVM
Fokus VM
3 years
„Jedním z těch určitě zajímavých nápadů ve šlechtění je tvorba víceletých obilovin, plodin.“ Rostlinný genetik Karel Říha bude hostem @FokusVM na téma Věda jako spása v úterý 18. října po 20. hodině na @CT24zive z @CEITEC_Brno
1
5
13
@PavlaHub
Pavla Hubálková
3 years
• Gabriel Demo z @muni_cz @CEITEC_Brno v oboru biologie za výzkum komunikace transkripce a translace Zabývá se strukturami proteinu a zajímá ho syntéza RNA a proteinu – jak se procesy transkripce a translace ovlivňují a jak si předávají genetickou informaci. 6/11
2
3
18