Lin Liu
@liul_stoch_stat
Followers
23
Following
28
Media
0
Statuses
3
Joined December 2017
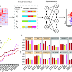
Our new work: #PLOSCompBio: Secuer: Ultrafast, scalable and accurate clustering of single-cell RNA-seq data
journals.plos.org
Author summary Recently, single-cell RNA sequencing (scRNA-seq) has enabled profiling of thousands to millions of cells, spurring the development of efficient clustering algorithms for large or...
0
0
0
Very excited to share SELMA, a computational method we developed for ATAC-seq & DNase-seq bias estimation, recently published in @NatureComms spearheaded by @ShengenShawnHu w input from @zozolaki @liul_stoch_stat @guertinlab Ke Deng & Tingting Zhang
4
29
148
My Reinforcement Learning course at ASU has started: Class notes, video lectures and slides will be posted weekly at https://t.co/9cQy1YitQ9 First videolecture can be seen at https://t.co/YDPlkHS3oi Dimitri Bertsekas
4
202
827