Leo Lee
@leoyylee
Followers
101
Following
218
Media
4
Statuses
35
Research assistant @TheDohertyInst | respiratory viruses, transmission models and antiviral drugs | (opinions mine)
Melbourne, Victoria
Joined January 2020
Our paper is out today on the potential effectiveness of the #Influenza antiviral baloxavir to both treat infection and reduce risk of transmission to others, shown in the ferret model @WHOCCFluMelb @TheDohertyInst @imperialcollege
journals.plos.org
Author summary During seasonal influenza outbreaks and global pandemics, influenza can cause significant morbidity and mortality and spread rapidly. Influenza viruses constantly change, and the...
9
10
35
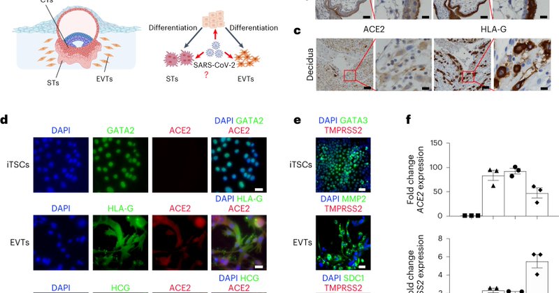
Really exciting to have this study published! We found that #SARSCoV2 can infect Syncytiotrophoblasts of the #placenta leading to de-differentiation and loss of hCG expression. @TheDohertyInst @MonashUni @UniofAdelaide
https://t.co/P5FXLyouqW
nature.com
Nature Cell Biology - Chen, Neil, Tan, Rudraraju et al. use an induced trophoblast stem-cell-based model of SARS-CoV-2 infection and identify syncytiotrophoblasts as the cells targeted by the virus...
3
23
69
Wrapped that our #SARSCoV2 🦠study investigating infection, entry mechanism, host response and antiviral compound activity in heart 🫀and lung 🫁 stem cell models was published in @stemcellreports @TheDohertyInst @MCRI_for_kids
cell.com
In this article, Rudraraju and colleagues use human pluripotent stem cell-derived cardiac and lung lineages to investigate the cellular response to SARS-CoV-2 infection. Transcriptome profiling and...
0
6
30
New research from our lab showing the importance of studying several cells types types in parallel when investigating potential therapeutic options against SARS-CoV-2.
New research uses heart and lung stem cells infected with #SARSCoV2 to better understand how #COVID19 impacts different organs, paving the way for more targeted treatments. Published by @stemcellreports in collab with @MCRI_for_kids
https://t.co/Iod4IPKN9r
@UniMelbMDHS @TheRMH
0
4
11
Had an absolute blast at #AVS11 this week. I'm so grateful to be part of such a wonderful community, already looking forward to the next one 👩🔬!
0
5
27
Successful excursion for Team Subbarao 👩🔬🦠 #AVS11 @AusVirologySoc @GartnerM94 @leoyylee @JessNeil26
0
4
30
Thanks @AusVirologySoc for a great conference. Had so much fun catching up with familiar faces, meeting some new ones, and presenting my poster here with Kanta Subbarao! #AVS11
0
3
44
Congrats @leoyylee
0
1
10
2
3
28
Check out our paper from Subbarao Lab and @leoyylee that shows heparin inhibits #SARSCoV2 in nasal epithelium @TheDohertyInst @MDPIOpenAccess
mdpi.com
SARS-CoV-2 is the causative agent of the COVID-19 pandemic.
0
1
6
Most infectious disease models do not accurately recapitulate the complexities of virus transmission via aerosols 🦠🌬️💨 @leoyylee at @TheDohertyInst and @AerosolDevices aim to better understand the mechanisms involved in virus transmission via aerosols. More on this at #AVS11
0
3
20
You know you are at the Options meeting when you go to have breakfast and Kanta Subbarao is sitting to your left and Ron Fouchier to your right. Options is a fantastic opportunity for young scientists to get a good overview of the flu field and to network with all the big PIs.
5
5
67
Pleased to share our preprint from the Subbarao group establishing stem cell derived models for testing antivirals against #SARSCoV2 @TheDohertyInst @MCRI_for_kids @MonashUni
biorxiv.org
SARS-CoV-2 primarily infects the respiratory tract, but pulmonary and cardiac complications occur in severe COVID-19. To elucidate molecular mechanisms in the lung and heart, we conducted paired...
2
2
17
New COVID-19 paper from Subbarao Lab members Rajeev Rudraraju and @GartnerM94 plus 5 other co-first authors! Massive effort!! @TheDohertyInst @MonashUni @MCRI_for_kids
biorxiv.org
SARS-CoV-2 primarily infects the respiratory tract, but pulmonary and cardiac complications occur in severe COVID-19. To elucidate molecular mechanisms in the lung and heart, we conducted paired...
0
2
12
Proud to work with @_pkoszalka @rubaiyea @EdinMifsud at @WHOCCFluMelb @TheDohertyInst on another fantastic collaboration with @wendybarclay11 @RFrise00 @jacky_paburaw at @ImperialInfect, and our other international colleagues.
0
1
7
Variant #influenza viruses can be more resistant to #antiviral treatment with baloxavir. How can we work out the risk that these variants could be fit enough to transmit and circulate in the community? Check out our early release @PLOSPathogens:
journals.plos.org
Author summary Influenza viruses are associated with considerable disease burden and circulate annually causing seasonal epidemics. Antiviral drugs can be used to treat influenza infections and help...
2
8
21
I wonder if anyone remembers flu? 😅 Well we published some cool work on baloxavir resistance in @PLOSPathogens . Check it out! Well done everyone @leoyylee @_pkoszalka @jacky_paburaw @rubaiyea @wendybarclay11
https://t.co/ialVowklxa
journals.plos.org
Author summary Influenza viruses are associated with considerable disease burden and circulate annually causing seasonal epidemics. Antiviral drugs can be used to treat influenza infections and help...
0
7
14
Amid all the COVID19 chaos we published a paper in #PLOSPathogens: Baloxavir treatment of ferrets infected with influenza A(H1N1)pdm09 virus reduces onward tran ... https://t.co/FhTbOtygyW proud to have worked with great team + collaborators on this work @leoyylee @wendybarclay11
0
3
11
We are pleased to have contributed to this study showing potential reduction of influenza transmission by using a new antiviral baloxavir. Baloxavir treatment of ferrets infected with influenza A(H1N1)pdm09 virus reduces onward transmission https://t.co/sJDMcRpHPU
1
2
7