kryptopia004 Profile Banner
Petra ∞ KIN Profile
Petra ∞ KIN

@kryptopia004

Followers
4K
Following
72K
Media
512
Statuses
65K

Scientist building in Crypto & AI Sharing daily alpha, insights, and threads on L2, BTCFi, and RWA. Futurist heart • Let’s explore the future together.

Seoul, Korea
Joined October 2021
Don't wanna be here? Send us removal request.
@kryptopia004
Petra ∞ KIN
1 hour
Are U @azeemk ready?? @0xmiden x @KaitoAI The power of blockchain, built for business.
7
0
11
@kryptopia004
Petra ∞ KIN
2 hours
[킨드레드 @kindred_ai SATO 는 오늘도 열일중] 가만히 보고 있는데~~ 우리도 누군가를 위해 SATO처럼 하루하루 살아가고 있다는 생각을 해봅니다. 야퍼?? 엣지있어 보이는데, 이것도 SATO 절친일뿐~!!
28
0
33
@kryptopia004
Petra ∞ KIN
5 hours
Why Users Reject Privacy Tools (Based on PSE Report) @0xMiden Despite the growing demand for privacy, adoption remains low not because users don't care, but because the User Experience (UX) of current privacy tools is fundamentally broken. The PSE report highlights that users
@NomadSnowLeo
Cryptopia
6 hours
【프라이버시 도구, 왜 아무도 안 쓸까?】 @0xMiden Miden 포스팅에서 주말에 꼭 읽어봐야 할 필수 프라이버시 자료라고 해서 챙겨봤습니다. PSE(Privacy & Scaling Explorations)에서 프라이버시 사용자 경험 리포트를 올렸는데요. Miden 같은 프라이버시 프로젝트를 공부하면서 항상 궁금했던
45
0
62
@kryptopia004
Petra ∞ KIN
10 hours
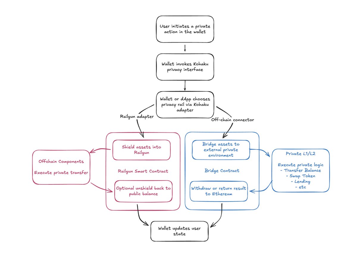
Miden @0xMiden Integrates with Kohaku: The 'Wagmi' Moment for Privacy Miden's integration into the Kohaku Privacy SDK signals a major shift in accessibility, similar to how Wagmi simplified wallet connections. Key takeaways: Developer Ease: Kohaku abstracts complex privacy
@NomadSnowLeo
Cryptopia
1 day
【Miden이 Kohaku 프라이버시 레이어에 통합된 이유】 @0xMiden SF Ethereum House 리딩 클럽 세션 내용이 X에 올라왔더라고요. Kohaku 프라이버시 프레임워크 얘기가 나왔는데, Miden이 거기 포함되어 있어서 관심 있게 봤습니다. Kohaku는 지갑이나 dApp이 프라이버시 기능을 쉽게 붙일 수 있게
30
0
47
@kryptopia004
Petra ∞ KIN
19 hours
Miden: Redefining L2 via Local Execution Miden @0xMiden differentiates itself from traditional L2s by executing transactions locally on the user's device and submitting only the proofs on-chain. Key takeaways: Client-Side Execution: Eliminates sequencer bottlenecks and
@kohpk55
iAM_Next3
1 day
요즘 다들 더 주목하고 있는 프로젝트?! 고것은 @0xMiden !! / 마이든은 기존 L2랑 구조가 완전 다릅니다. 트랜잭션을 먼저 ‘내 기기에서 실행’하고 → 증명만 올린다. 이 한 줄이 마이든의 존재 이유입니다. 그러다보니 - 속도 빠르고 - 프라이버시 강하고 - 시퀀서 병목도 없음 완전히 사용자
16
0
35
@kryptopia004
Petra ∞ KIN
19 hours
Why Miden @0xMiden Chose L2 + AggLayer Over Independent L1 Miden's decision to build as an L2 integrated with AggLayer is a strategic move to leverage existing liquidity and ecosystem dominance rather than competing as a standalone L1. Key takeaways: Instant Liquidity:
@kkangdh8294
Kundo.base.eth MemeMax⚡️
24 hours
AggLayer 통합으로 완성될 "Miden is the private Ethereum" 아이반님의 글을 보면서 저는 @0xMiden@0xPolygon 의 AggLayer와의 통합이 L1 독립적인 설계가 아닌 이더리움 L2로 설계된 동기도 되지 않았을까 생각합니다. 1. L2에 만들어지면서 이더리움에 ZK 증명을 전송하고, 보안을 빌려
29
1
44
@kryptopia004
Petra ∞ KIN
19 hours
Privacy as the Ultimate Moat: Why Miden Wins in 2026 @0xMiden According to a16z's Big Ideas 2026, the battle for blockchain dominance is shifting from performance (TPS) to privacy-driven retention. Key takeaways: The New Moat: Public chains suffer from low user loyalty due to
@ddakbbam1
DDAKBBAM l MemeMax⚡️
22 hours
[✅️Miden은 2026년 최고의 빅띵이 아닐까?] @0xMiden 의 리드투자사 a16z 의 "2026년 빅아이디어" 뉴스의 일부를 추출하여 아래와 같이 요약했다. "크립토에서 Privacy 가 가장 강력한 해자(Moat, 비슷한말: 방어막)가 될 것이다." 프라이버시는 온체인 금융이 세계적으로 확산되는 데 필수적인
11
0
22
@kryptopia004
Petra ∞ KIN
1 day
[2026년~~ Kindred with Sei ] Sei의 Giga가 보여주는 합의 알고리즘의 속도와, Kindred @Kindred_AI 의 수백만 대기자들이 합쳐져 진정한 애플리케이션이 폭발적으로 유행하는 한 해가 될듯
@XNXX_EN
Lina ∞ KIN
2 days
Kinda wild seeing how fast consensus tech is moving rn. @SeiNetwork pushing Giga feels like we’re stepping into a new era, and Alpenglow is right there too. The old monolithic stuff just can’t keep up anymore. Meanwhile @Kindred_AI has been building so quietly but wow it’s
39
0
47
@kryptopia004
Petra ∞ KIN
1 day
Kindred: Proven Product, Speculative Sales Structure Kindred (@Kindred_AI ) stands out with a fully functional, highly engaging desktop AI companion that validates its product potential. However, sales data tells a different story. Key takeaways: Product Viability: The AI pet
@jayplayco
jayplayco
1 day
. @Kindred_AI 의 Sato iNFT 세일즈가 1.8M 정도를 모집하면서 상당히 성공적으로 끝이 났습니다. Sato 페이지에 가면 개미들이 열심히 Sugar를 실시간으로 채굴하고 있는 것도 보이고 있고, WL도 저의 경우는 하나는 확정을 받았기 때문에 현재까지는 만족스러운 결과라고 할 수 있습니다. 그리고
29
0
39
@kryptopia004
Petra ∞ KIN
1 day
[연준~ 이번엔 무지성 돈복사 없음] 연준 성명서를 뜯어본 결과, 코인러들이 기대하는 무지성 유동성 파티는 없다고 생각함 이번 조치는 코로나 때의 경기 부양(Stimulus)이 아니라 단순한 은행 지급준비금 관리(Maintenance)에 불과하며, 장기 금리를 찍어 누를 의지가 전혀 보이지 않는다것
@SabuCoin
Sabu
3 days
🚨유동성 폭발이 일어나지 않는 이유 연준의 성명서 읽어보면 이전의 QE와 다른 느낌이라는 걸 단번에 알아챌 수 있음. 코로나때의 QE는 금리 낮춰놓고 무지성 장단기채 매입이었다고 하면, 이번에는 일단 뭔가 속시원하지 못함. 지금 준비금만 충당시켜 놓고, 단기채권을 사놓는다는건데 국채 만기
10
0
16
@kryptopia004
Petra ∞ KIN
1 day
Miden: Transforming Privacy from a Switch to a Dial Miden @0xMiden introduces "Programmable Privacy," replacing the binary on/off privacy model with a flexible "dial" that lets users control exactly how much data is revealed (from 0 to 99). Key takeaways: Selective
@hax1919
Hax ❤️ 🇰🇷'
1 day
【 프라이버시 0과 100 사이를 코딩하다 】 안녕하세요 @0xMiden 든든못먹은 배고픈 Hax 입니다. 블록체인 프라이버시라고 하면 다들 극단적이에용 Monero처럼 아예 다 숨기거나 이더리움처럼 다 까발리거나 현��은 어떤가요? 다 숨기면 규제 때문에 못 쓰고 다 보여주면 기업 비밀이 새 나가서 못
25
0
32
@kryptopia004
Petra ∞ KIN
2 days
Kindred's Philosophy: Beyond TGE Hype, A 10-Year Durable Vision @Kindred_AI While the market focuses on short-term TGE gains, the Kindred team is executing a 10-year roadmap centered on "Durability." Key takeaways: Long-Term Engine: The TGE is not an exit event but the start
@songmyeong98806
미미🌊RIVER.edge🦭
2 days
[[TGE보다 10년 Kindred 팀이 진짜 바라보는 방향]] @Kindred_AI @KaitoAI 오늘은 무슨 글을 써볼까 고민하다가 예전에 @metamaxxmoon kimdred CEO 가 말했던 ‘10년 빌드’와 지속 가치 철학이 떠올랐어요. 그래서 그 핵심 메시지를 읽기 좋게 정리해보는 시간을 가져볼게요! kindred 팀은 어떤
28
0
35
@kryptopia004
Petra ∞ KIN
2 days
Miden's @0xMiden Parallel Execution: Breaking the Single-Thread Bottleneck Ethereum suffers from the "single-lane" problem, where transactions are processed serially, creating inevitable congestion. Miden solves this with parallel execution, effectively opening 100 lanes for
@hax1919
Hax ❤️ 🇰🇷'
2 days
【 이더리움은 1차선 Miden은 100차선 고속도로 】 안녕하세요 차가막히든말든 질주하는 Hax 입니다. @0xMiden 핵심 키워드중에 이거 중요하죠 바로 Parallel Execution (병렬 실행) 입니다. 이더리움이 느린 이유는 간단합니다. 모든 차가 '1차선'으로만 가야 하니까요 빠른차를 타도 앞차가
24
0
37
@kryptopia004
Petra ∞ KIN
2 days
Miden @0xMiden : Native Post-Quantum Security via STARKs According to experts like Wei Dai and Bobbin Threadbare, the ecosystem will demand Post-Quantum Cryptography (PQC) within 5 years, making non-compliant protocols obsolete regardless of actual quantum computing progress.
@kkangdh8294
Kundo.base.eth MemeMax⚡️
17 days
[양자 시대를 대비하는 @0xMiden 🔒] @0xPolygon 스핀아웃한 Miden의 파운더인 @bobbinth 이 게시한 글을 인용합니다. PQC(Post-Quantum Ctyptography)로의 전환을 강조한 글로, 1kx의 Wei Dai의 포스트를 인용하면서 강조하였습니다. Bobbin은 앞으로 5년 안에 양자 보안이 없는 앱과 프로토콜을
11
0
21
@kryptopia004
Petra ∞ KIN
2 days
Miden: Redefining Privacy from Transaction Hiding to State Localization Miden @0xMiden shifts the privacy paradigm from encrypting on-chain transactions to keeping the state (account) local. By utilizing client-side proving, actual data remains on the user's device, while only
@kkangdh8294
Kundo.base.eth MemeMax⚡️
17 days
[Miden의 Private Account가 기존과 어떻게 다른가?] @0xPolygon 에서 스핀아웃한 @0xMiden 의 포스팅에 대해서 @ddakbbam1 님께서 요약해주신 글에 대해 제 생각도 더해봅니다. 저도 영상을 간단하게 요약하자면 1. Miden이 프라이버시의 새 표준이 될 것이라는 겁니다. 기존 체인들의 온체인
18
0
31
@kryptopia004
Petra ∞ KIN
2 days
Kindred's Major IP Push with Crunchyroll Backing Kindred @Kindred_AI has secured over 35 global IP partnerships for 2026, leveraging the network of a Crunchyroll founding member. This shift from functional AI to emotional AI uses popular anime, gaming, and sports franchises to
25
0
40
@kryptopia004
Petra ∞ KIN
2 days
[권도형 징역 15년 선고, 검찰 구형보다 더 무거운 이례적 철퇴] 뉴욕 남부지법이 권도형에게 징역 15년을 선고, 이는 검찰이 요청한 12년보다 오히려 더 무거운 형량 앞으로 최소 7.5년을 미국에서 복역해야 한국 송환 논의가 가능 지난 8월 유죄를 인정한 후 변호인단은 5년 형을 주장했고,
@CoinDesk
CoinDesk
2 days
🚨 BREAKING: Terraform's Do Kwon Sentenced to 15 Years in Prison for Fraud @cheyenneligon reports: https://t.co/qYP5Kkfzy9
19
0
29
@kryptopia004
Petra ∞ KIN
2 days
[Kindred @Kindred_AI Crunchyroll 창업자 등에 업고 2026년 IP 대통합 예고] Kindred가 Crunchyroll의 공동 창업자의 지원을 받아 2026년 라인업으로 35개 이상의 글로벌 IP 파트너십을 확정 Crunchyroll은 어떤 곳? 서양권 덕후 시장을 밑바닥부터 긁어모아서 거대 제국을 만든 곳, 그곳
@metamaxxmoon
Max Giammario ∞ KIN
3 days
With the help of @Crunchyroll’s founding member, we’re closing up an incredible year with 35+ global IP partnerships LINEd up for 2026. From Pop Culture, Gaming, Sports, Music, and now Anime, @Kindred_AI is the next era of AI: not through form, not through function, but through
40
0
46
@kryptopia004
Petra ∞ KIN
3 days
Everlyn's Unpaid Rewards & Deep Ties with Nesa (@nesaorg) Everlyn's ongoing failure to pay user rewards and allocations is likely not just operational but structural, tied to Nesa. Evidence points to deep connections: The Bridge: Harry Yang, Nesa co-founder, also co-founded
@CoinmasterPeace
Twohwang | MemeMax⚡️
4 days
🚨Everlyn 은 Nesa로 다음 챕터를 준비하고 있다 @MemeMax_Fi 야핑은 'Every posts are counted'라는 파운더의 말로 인해서 야핑을 하는 수고로움을 조금 더 가치 있는 일에 쓰고자 지속적으로 고발에 대한 내용을 리서치하여 담고 있는데요. 오늘은 많은 분들께서 야핑을 하고도 보상을 받고 있지
17
0
39
@kryptopia004
Petra ∞ KIN
3 days
Why Institutions Avoid DeFi and How Miden Solves It @0xMiden Institutional adoption of DeFi is stalled not by technology, but by a lack of privacy. As Ali Yahya (a16z) noted, complete transparency prevents traditional finance from moving on-chain. While earlier projects like
@kkangdh8294
Kundo.base.eth MemeMax⚡️
4 days
Privacy로 온체인 금융에 새로움 혁신을 가져올 @0xMiden DeFi가 미래라고는 하지만 왜 실제 기관 및 기업, 은행들의 실 사용 사례가 드물까요? 그 답을 Ali Yahya의 언급을 통해 알 수 있죠. "Privacy is the one feature that everyone agrees is critical for world’s finance to move
79
0
101