
juanjoarl ττ
@juanjoarl
Followers
2K
Following
2K
Media
286
Statuses
2K
Telecommunications Engineer Student Passionate with Blockchain tech “Searching for the Interoperability solution” QNT
Joined November 2015
THREAD of TRHEADS This thread contains all the content I have created over the past months/years. Here you would find info about: - Quant Network - Bittensor
3
20
81
Well looks like I entered the Multichain roll-up world: Lets see who finds the easter-egg 🧐 https://t.co/l7p8GaqHqr
#QuantFusion #MultiledgerRollUp
4
10
106
Remember: it’s not about the sloppy, cheap integration. It’s about being future proof and truly ledger agnostic, plugging into more public L1s, enterprise DLTs and regulated private networks over time. #Quant #Fusion #Interoperability
2
7
82
Interoperability has been in Quant’s DNA since the very beginning. Today, we’re sharing more on our vision for Quant Fusion the Institutional Layer 2.5 rollup network. The future of digital assets and tokenised money cannot be fragmented. Markets need a unified layer where
41
207
747
#Credit can fuel growth - but only if it’s managed well. Yet many businesses find themselves hamstrung by rigid loan terms, facing barriers to accessing cash and unexpected repayment stress. #Programmableworkflows, underpinned by our #digitalfinance platform #QuantFlow, can
0
109
467
$QNT is the current market leader in interoperability for institutional usecases (Corda, Besu, Fabric etc): ✅permissioned<>private/permissioned ✅legacy<>private/permissioned Quant is now expanding to defi⚙️ Battletested all-in-one platform for institutions🏦
$QNT FUSION 🔮 is launching⏳ Quant, is expanding to crypto for the first time⚙️ What innovative and unseen feautures can you expect 🔓? 1️⃣Seamless cross-network token interactions Permissioned and permissionless assets operate in the same rollup, retaining trust in their
7
32
174
$QNT FUSION 🔮 is launching⏳ Quant, is expanding to crypto for the first time⚙️ What innovative and unseen feautures can you expect 🔓? 1️⃣Seamless cross-network token interactions Permissioned and permissionless assets operate in the same rollup, retaining trust in their
16
117
477
3
23
134
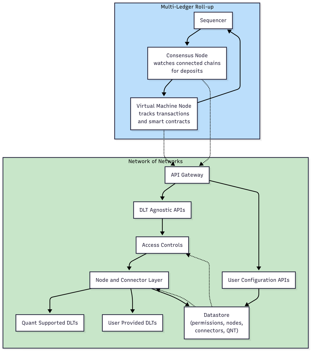
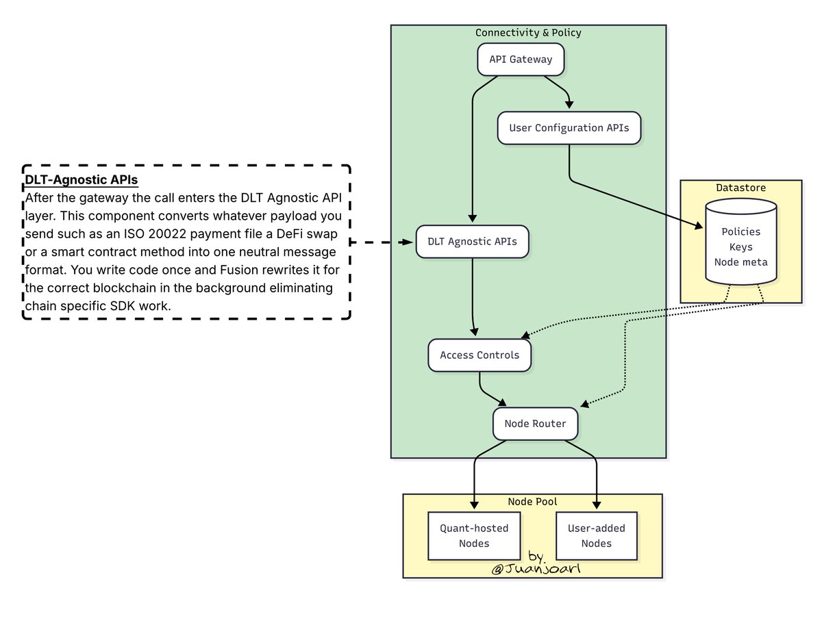
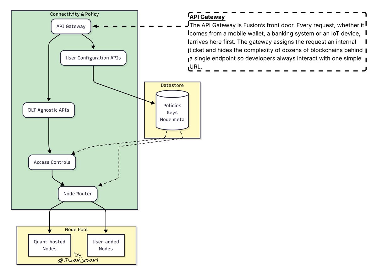
0 - Introductory overview Overledger Fusion has a blue execution engine and a green lobby. The blue side builds the block that lands on every chain. The green side turns one API call into a secure compliant route across public and private ledgers. This thread walks through every
7
44
158
8 - Datastore All policies keys and node details live in one shared database that feeds both the router and the access gate so an update takes effect the moment it is saved. 9 - End and next steps! We wrap up our tour of Fusion’s green lobby here. You now know who receives the
2
4
33
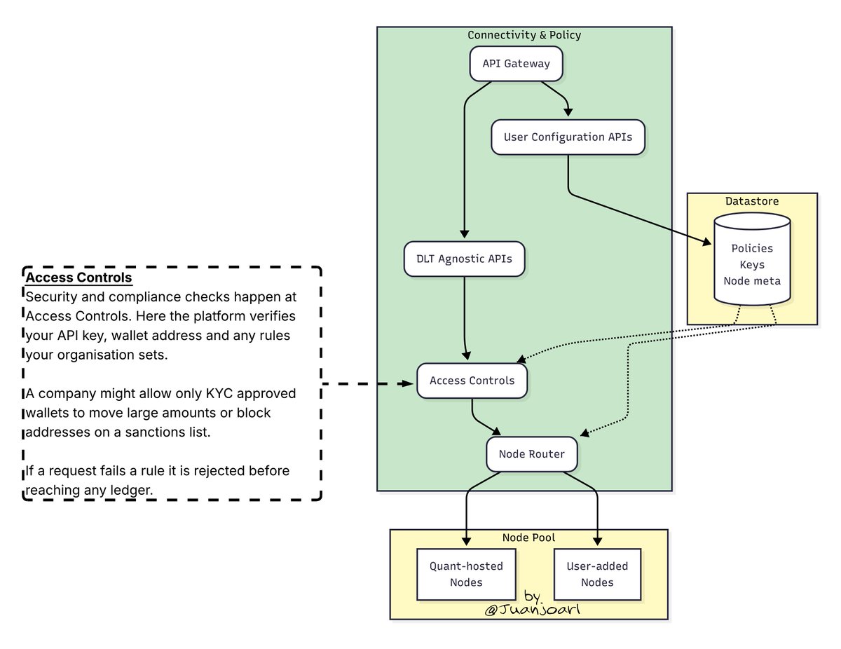
4 - Access Controls Before any request can touch a ledger the rule engine checks keys limits and sanctions lists and quietly blocks anything that breaks policy. 5 - Node Router Approved calls are steered through the fastest and cheapest lane because Fusion measures live latency
1
7
36
0 - Introductory overview Overledger Fusion has a blue execution engine and a green lobby. The blue side builds the block that lands on every chain. The green side turns one API call into a secure compliant route across public and private ledgers. This thread walks through every
7
44
158
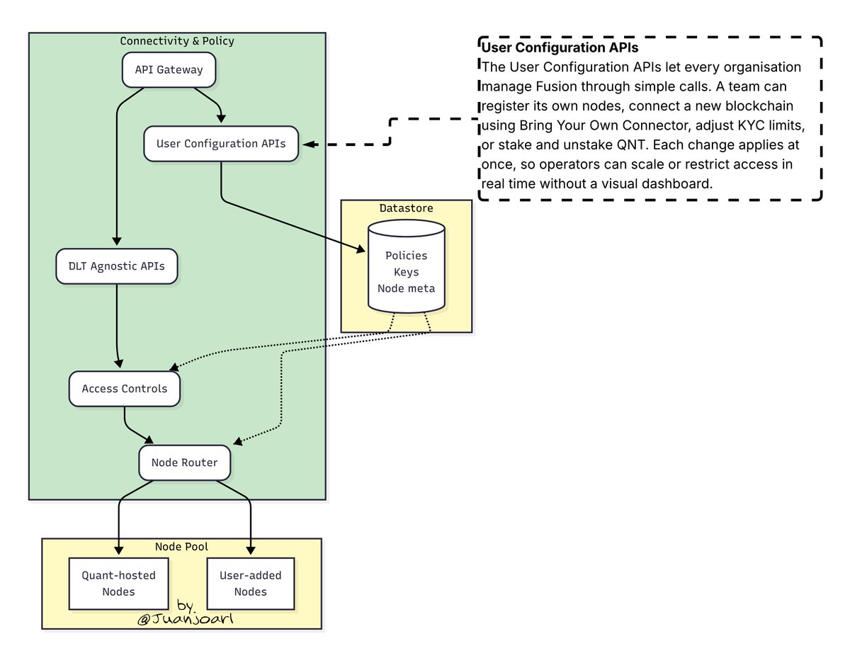
Bring Your Own Connector takes extensibility further. If Fusion has not yet integrated a new blockchain you can write a connector, plug it in and decide whether to keep that network private or publish it to everyone once the Quant team completes a quick review.
2
19
112
Introducing Quant Fusion: The Core Infrastructure for Digital Asset Interoperability Today marks a significant advancement in the evolution of blockchain infrastructure. We’re proud to introduce Quant Fusion, a pioneering new infrastructure layer that redefines digital asset
71
453
1K
Overledger Fusion could go live at any moment. The instant Quant says “go,” gateways will spring up across the testnet and every early block will double as a public résumé for uptime, latency and multichain reach. Staking QNT is about to turn from speculation into bandwidth.
21
71
308
🧿💥 $QNT Is Elwood Technologies Using Quant’s Overledger (Ovl) for Their API? A UK Connection Worth Exploring! 🧵 👇 1/9
2
23
153
I have been studying Quant Network and Overledger for more than three years. It started with a @GregLuntX podcast on Patreon that compared Cisco or Comcast to Overledger. The gateways are the routers, and Overledger is the operating system that turns those doors into business
5
34
187
The best part? Have you ever wondered why there’s a QNT Sepolia testnet faucet? Gateway operators will need to scoop up some test QNT to stake in their test gateways. Plenty of information about how staking and payments are handled will be recorded in Sepolia blocks. It’s not
Overledger Fusion could go live at any moment. The instant Quant says “go,” gateways will spring up across the testnet and every early block will double as a public résumé for uptime, latency and multichain reach. Staking QNT is about to turn from speculation into bandwidth.
2
18
136
Overledger Fusion could go live at any moment. The instant Quant says “go,” gateways will spring up across the testnet and every early block will double as a public résumé for uptime, latency and multichain reach. Staking QNT is about to turn from speculation into bandwidth.
21
71
308