jn_pelaez Profile Banner
Julianne Pelaez Profile
Julianne Pelaez

@jn_pelaez

Followers
384
Following
5K
Media
12
Statuses
330

Postdoc in the Garrity Lab @BrandeisU | PhD Whiteman Lab @UCBerkeley | Sensory ecology & evolutionary genetics | she/her πŸ³οΈβ€πŸŒˆ πŸ‡ͺπŸ‡¨ πŸ‡°πŸ‡·

Berkeley, CA
Joined July 2013
Don't wanna be here? Send us removal request.
@jn_pelaez
Julianne Pelaez
9 months
Congratulations, Noah!! This one is really for YOU!! For the discoveries you led and for inspiring your mentees with your genuine curiosity and endless knowledge! (Hope you celebrate with ice cream 😊)
@NKWhiteman
Noah Whiteman
9 months
I am honored to have been selected for the Genetics Society of America Medal--thanks to the @GeneticsGSA for all that you do to advance science. I dedicate this award to all of my mentees and collaborators without whom none of the discoveries would have been made!
1
0
0
@jn_pelaez
Julianne Pelaez
10 months
Incredibly overjoyed and humbled to be selected as one of @HHMINEWS #HannaGrayFellows! A huge thank you to all those who supported me throughout this process, especially to my postdoc and PhD advisers @Nemvec and @NKWhiteman. Excited for all the scientific discoveries ahead! 🎊
@HHMINEWS
HHMI
10 months
Today we're thrilled to announce our 2024 #HannaGrayFellows! Please join us in welcoming and celebrating these outstanding early career scientists! This cohort includes scientists working in research areas ranging from treatment-resistant cancers to sleep dysregulation to how
3
2
20
@GerardTalavera
Gerard Talavera
1 year
New study! We demonstrate a transatlantic flight for Vanessa cardui butterflies. An incredible feat for insects! Read the full paper here: https://t.co/CqOFLQZOjw #insectmigration #butterflymigration #PhyloMigrationLab @IBB_botanic @CSIC
10
231
630
@frogsicles
Dr. Rebecca (Becca) Tarvin 🐸 ☠️ 🐍 πŸ’šπŸͺ°
1 year
Evolutionary and molecular biologists: I'd love to support PRFB applications. If you're interested in poisons, herps, museum science, please let me know!
1
5
22
@ScrapNaturalist
Christine Wilkinson, PhD 🌈
1 year
Hi friends, *need your help*! Right-wingers spammed our new doc Queer Planet w/ 1 star reviews on IMDB, bringing the rating rapidly from around 8/10 down to 4/10 within just a few days 😟. Please give us 9 & 10 star reviews to fight back! & share widelyπŸ’›
Tweet card summary image
m.imdb.com
53m
9
53
84
@jn_pelaez
Julianne Pelaez
2 years
Such a great reminder of the influence we have on who we choose to support and uplift!
0
0
1
@jn_pelaez
Julianne Pelaez
2 years
Just met with my first mentee through the Harvard First Generation mentorship program that connects Harvard alum to current students. It's programs like these that are a reminder of how difficult it is navigating scientific careers without help from family and friends
1
0
8
@brunoasm
Bruno de Medeiros
2 years
We are hiring a curator of amphibians and one of invertebrate paleontology (including insects). Both deadlines are coming up soon. πŸͺ¨πŸšπŸœ: https://t.co/i6zYw4GR0R 🐸:
0
34
46
@jn_pelaez
Julianne Pelaez
2 years
πŸ“£πŸŒŸJob opportunity (please retweet): The Garrity Lab is looking to hire an enthusiastic and highly motivated research technician to join our team studying how mosquitoes sense the world and find hosts. Based near Boston. Come join our fun team!
2
2
7
@jn_pelaez
Julianne Pelaez
2 years
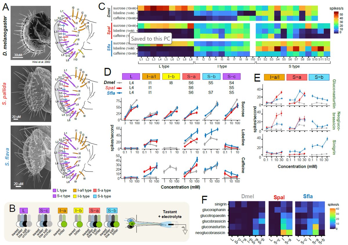
This indicates that perhaps evolutionary changes in the taste receptors expressed in the neurons of the I type sensilla may be the reason for these physiological and behavioral shifts in S. flava. 🧡 5
0
1
9
@jn_pelaez
Julianne Pelaez
2 years
We confirmed homology of taste bristles (sensilla) based on morphology and response patterns. And with 3,500 recordings from single sensilla that a specific sensilla type (I type) most notably showed reduced sensitivity to bitter compounds. 🧡 4
1
2
9
@jn_pelaez
Julianne Pelaez
2 years
Female S. flava encounter bitter plant toxins while feeding on cruciferous plants. These toxins are the same as those in kale or wasabi. We found that S. flava evolved a reduced ability to detect bitter plant toxins, not only those in cruciferous plants but also caffeine 🧡 3
1
1
6
@jn_pelaez
Julianne Pelaez
2 years
@NKWhiteman To evolve a new diet, organisms require sensory adaptations that shift their taste preferences. But how does this happen? We tested this in a lineage of Drosophila that has evolved from feeding on microbes to feeding on living plant tissue (known as Scaptomyza) 🧡 2
1
1
7
@jn_pelaez
Julianne Pelaez
2 years
Here is a preview of the last paper from my PhD on reductions in bitter taste reception in herbivorous Drosophila! ( https://t.co/1bgSBcgGtp) Includes the work of many wonderful undergrads I worked with other the years, as well as @NKWhiteman and Frederic Marion-Poll! 🧡1
3
9
55
@NC_Renic
Neil Renic
2 years
"Feel like the article's almost done!"
39
721
6K
@jn_pelaez
Julianne Pelaez
2 years
Now that's some nice animal tracking
@EvoBiomech
Evolutionary Biomechanics Laboratory
2 years
1/ πŸ€– New paper hot off the press 🐜 Automated behavioural analysis using machine learning is great, but still needs lots of effort to curate training data. What if a computer could generate that data for you? Say hello to replicAnt https://t.co/LtCipnE59E #OpenSource
0
0
4
@jn_pelaez
Julianne Pelaez
2 years
Adding sequence data from 215 species to the existing 53 mosquito genomes, Soghigian et al. significanrly improve the resolution of phylogenetic relationships among mosquitoes
@PestinfoW
Pestinfo Wiki
2 years
The evolution of #mosquitoes and their association with different groups of vertebrate hosts - a phylogenomic analysis in @NatureComms by @j_soghigian and others like @SiyangXia_, @DavidYeates, @flylogeny, @MichaelReiskind and @bmw8 - https://t.co/EMUfyhlFbu
0
0
10
@the_carter_show
Carter Clinton, Ph.D.
2 years
Greetings friends, I’m looking to hire a postdoc to start Spring 2024. The ideal candidate would have extensive computational experience working with existing bioinformatic pipelines and a drive to create original ones as need for our lab w/ African descended populations. 1/n🧡πŸͺ‘
1
30
26
@NKWhiteman
Noah Whiteman
2 years
Junior geneticists, genomicists, evolutionists, and developmental biologists, please apply for this tenure track faculty position in the GGED Division @berkeleyMCB I have great colleagues. Hard deadline is Nov. 1: https://t.co/w8LcrnGjIx Note: I am not on the search committee.
2
63
64
@leonorabit
Leonora Bittleston
2 years
I'm recruiting a PhD student for next year (Fall 2024) to study microbial community dynamics. The position is supported by Simons Foundation and NSF CAREER grants. Come join my lab group in beautiful Boise! Description and how to reach out are here: https://t.co/2bOSqowZZS
9
230
456