ivelaval Profile Banner
Ivan Avila Profile
Ivan Avila

@ivelaval

Followers
415
Following
166
Media
66
Statuses
2K

Software engineer. Tech software leader at Mercado Libre. Football lover and F1 fan

Bogotá, D.C., Colombia
Joined December 2008
Don't wanna be here? Send us removal request.
@freeCodeCamp
freeCodeCamp.org
4 months
APIs allow different software applications to talk to each other and exchange info. And APIs, like all software, need helpful documentation. In this course, you'll learn useful strategies & best practices, tools that make writing docs easier, and more. https://t.co/kp5vhpepR0
2
133
777
@ecommartinez
Alejo
4 months
🚨ÚLTIMA HORA: Google acaba de lanzar Nano Banana dentro de Gemini y es UNA LOCURA La gente ya lo llama el mejor editor de fotos con IA del mundo. Aquí tienes 12 ejemplos brutales + cómo usarlo:
327
6K
57K
@midudev
Miguel Ángel Durán
8 months
¿Quieres una API para practicar programación? Esta es la mejor para hacer aplicaciones del tiempo. ✓ 100% gratuita ✓ No requiere registro ni API Key ✓ HTTPs y CORS activado Para JavaScript, Python, Java y lo que quieras: → open-meteo․com
2
134
1K
@midudev
Miguel Ángel Durán
8 months
¡Brutal biblioteca de JavaScript para crear dashboards! Paneles arrastrables y redimensionables ✓ Compatible con React, Angular, Vue y JavaScript puro ✓ Totalmente responsive y optimizada para móviles > npm install gridstack
3
209
2K
@midudev
Miguel Ángel Durán
8 months
Hosting de Base de Datos SQL en 20 segundos. ¡Gratuito, sin registro ni tarjetas de crédito! Entras aquí y consigues la cadena de conexión: → https://t.co/EAGRVu6v6K Perfecto para hacer pruebas y practicar.
6
193
1K
@EloyPortell
Eloy Portell
8 months
🚨 Google acaba de liberar el acceso GRATUITO a Gemini 2.5 Pro en Canvas. Ahora puedes programar, crear apps, escribir y diseñar con su IA más avanzada. Aquí tienes cómo usarlo y 15 ideas salvajes que ya están funcionando: 🧵👇
6
223
917
@midudev
Miguel Ángel Durán
8 months
Alternativa de código abierto de Vercel, Netlify y Heroku Para desplegar tus proyectos en cualquier VPS Con integración con GitHub y UI moderna → https://t.co/D8Od0SlKSK
5
150
1K
@mjovanovictech
Milan Jovanović
9 months
What is RBAC (Role-Based Access Control)? Here's how it can help with your authorization policies. RBAC stands for Role-Based Access Control. Here's how RBAC works: - Roles are assigned a set of permissions - Users are granted roles, and thus permissions - Permissions decide
4
72
341
@midudev
Miguel Ángel Durán
9 months
¡Aprende Inglés sin gastar dinero! De 0 → https://t.co/p1mQ1fPPE7 Speaking → https://t.co/hHm1aFUvT9 Gramática → https://t.co/GwhjcT64Vo Con películas → https://t.co/Fw10X9SPh4 Cambridge → https://t.co/rPCBO0RSsD Listening → https://t.co/L4yBoAlkka
14
836
4K
@midudev
Miguel Ángel Durán
9 months
Basada en esta de código abierto: https://t.co/nhAW8jprL0 Además ahí tienes un ejemplo de aplicación para ver cómo se aplica.
Tweet card summary image
github.com
Contribute to Shpendrr/react-app-structure development by creating an account on GitHub.
0
8
57
@e_opore
Dhanian 🗯️
9 months
JavaScript HTML DOM cheatsheet for changing HTML content. Grab this Javascript Ebook PDF; https://t.co/EiybrXsOjy
0
59
325
@midudev
Miguel Ángel Durán
9 months
Clean Architecture en el FrontEnd. ✓ Casos de Uso, Servicios, Repositorios... ✓ Entiende las capas de la arquitectura ✓ Sin usar clases, sólo funciones ✓ Con TypeScript https://t.co/1YhLHbfruJ
1
148
1K
@bibryam
Bilgin Ibryam
9 months
Agentic Workflows: Patterns, Use Cases, Examples, and More
23
354
2K
@youyuxi
Evan You
9 months
There are lots of cool React libraries that have Vue equivalents: - Framer Motion -> Motion for Vue ( https://t.co/Oz0ongkPB4) - Radix UI -> Reka UI ( https://t.co/ByJHEZyD8F) - Shadcn -> Shadcn-vue ( https://t.co/erLXFhXZ1N) - React Three Fiber -> TresJS ( https://t.co/tN39tmXjRH)
80
206
2K
@ivelaval
Ivan Avila
9 months
Herramienta necesaría
0
0
0
@midudev
Miguel Ángel Durán
10 months
Curso de SQL desde cero y gratuito 〉Qué es SQL y por qué es importante 〉Consultar datos, orden y filtros 〉JOIN, agrupaciones y agregados 〉Insertar y actualizar elementos 〉Crear y modificar tablas 〉Uso desde 0 en MySQL → https://t.co/lJWEGXuUkP
0
233
1K
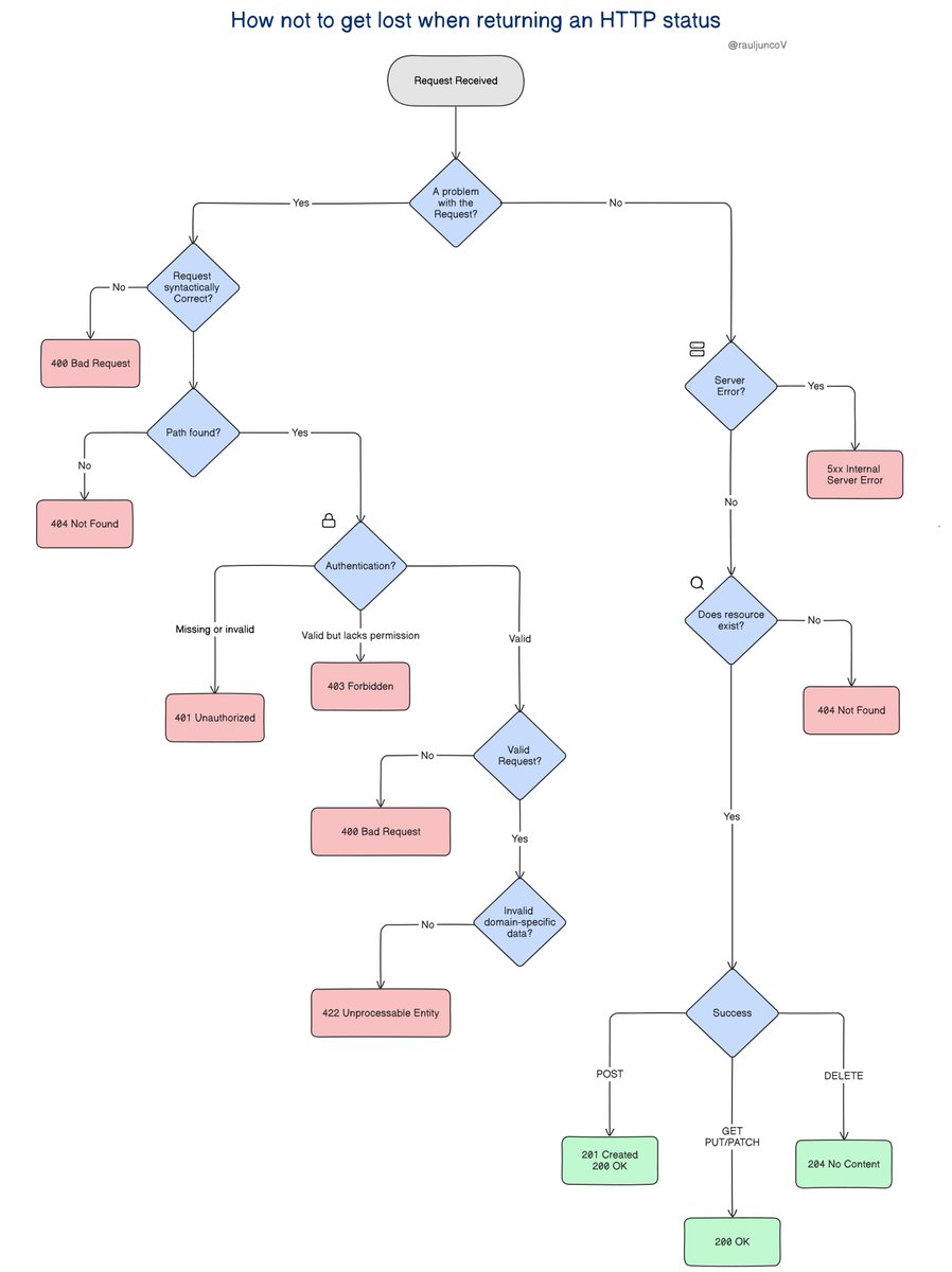
@RaulJuncoV
Raul Junco
10 months
Your API's Status Codes Matter More Than You Think. Here is my structured approach to returning them right. Returning the wrong HTTP status code in your API responses can break integrations, mislead clients, and make debugging a nightmare. 200 OK for an error? -> Your client
21
101
714
@csaba_kissi
Csaba Kissi
10 months
Git basics
39
371
2K
@Avinashabroy
Avinash Roy
10 months
Bash Scripting Basics
3
266
2K