ijddcofficial Profile Banner
IJDDC Profile
IJDDC

@ijddcofficial

Followers
131
Following
27
Media
31
Statuses
55

The main focus of IJDDC is to publish original research articles that significantly contribute to scientific knowledge in the field of medical sciences.

New Delhi
Joined July 2023
Don't wanna be here? Send us removal request.
@ijddcofficial
IJDDC
19 days
IJDDC publishes multidisciplinary recommendations on oral fluid, electrolyte & energy management in people with diabetes. Read the article: https://t.co/ltYqtS07AE RSSDI member access: https://t.co/tF62G8LsCX #RSSDI #IJDDC #DiabetesCare #ClinicalGuidelines
0
3
7
@ijddcofficial
IJDDC
2 months
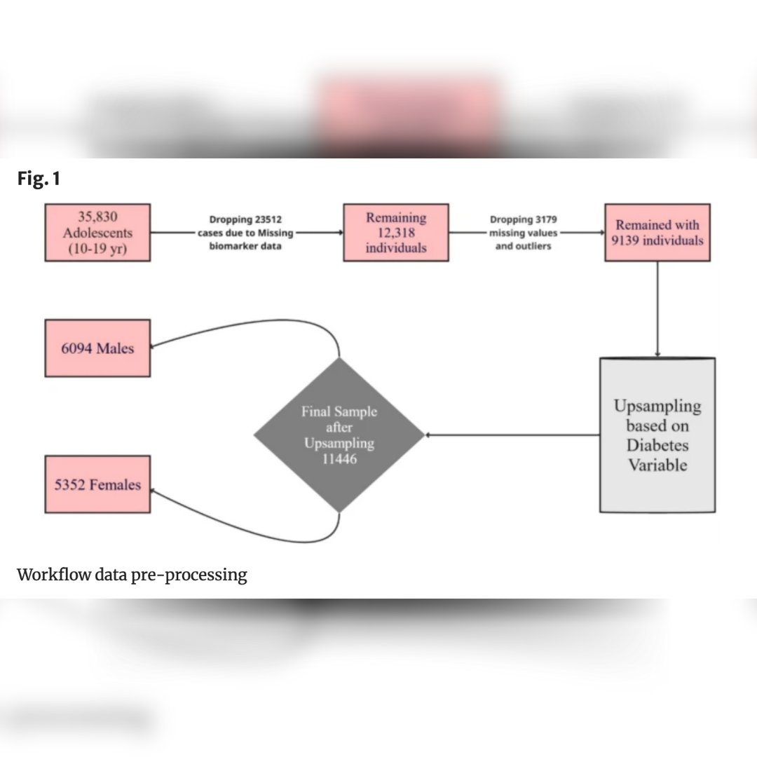
A compelling study demonstrating that waist-height ratio (WHtR) is the strongest determinant of #diabetes and #prediabetes among #children and #adolescents, as identified through advanced machine learning models. 📖 Read the full article here: https://t.co/r1XiBuHvTT
0
2
6
@ijddcofficial
IJDDC
3 months
📣Check out our latest podcast wherein we have Dr. Purvi Chawla in conversation with Dr. Om Lakhani (@omlakhani) about IJDDC. 🔗View the full podcast here- https://t.co/ju9ZHUXq88 #IJDDC #diabetes #diabetesmanagement #diabetescare #diabetesawareness #diabetesfriendly
Tweet card summary image
instagram.com
0
3
3
@ijddcofficial
IJDDC
5 months
Exciting News for Researchers! RSSDI 2025 Kochi announces a ₹10,000 Travel Grant for the Top 30 Abstracts! Submit now : https://t.co/oqDRcdnkhd #RSSDI2025 #AbstractSubmission #DiabetesResearch #TravelGrant #KochiConference #MedicalInnovation
0
1
3
@Rssdi_official
RSSDI (official)
5 months
📢 Great News for #RSSDI Members! Forget your membership number or login credentials? We've made it easier than ever! Just give a missed call to 9511931765 from your registered mobile number, and instantly retrieve your: ✅ Membership Number ✅ Member Area Login ID & Password
0
3
8
@ijddcofficial
IJDDC
5 months
📄 Published in IJDDC: The RSSDI White Paper on Diabetes — a comprehensive review of current status, challenges, and future vision for diabetes care in India. 📖 Read here: https://t.co/c2SjiIPKd5 #DiabetesIndia #RSSDI #DiabetesCare #PublicHealth #IJDDC
0
3
3
@ijddcofficial
IJDDC
5 months
💡 New in IJDDC: Analysis of hypovolemia-related adverse events linked to SGLT2 inhibitors using FAERS data — offering critical real-world safety insights. 📖 Read more: https://t.co/6sj5dfBAYC #Pharmacovigilance #SGLT2 #DrugSafety #DiabetesResearch #IJDDC
0
1
3
@Rssdi_official
RSSDI (official)
5 months
⏳ Last few days to save! Second slab registration closes on 30th June, 2025 🚨 Register now for RSSDI 2025 Kochi and be part of India’s biggest diabetes conference! Register Now: https://t.co/s6HEXyBEgh #RSSDI2025 #DiabetesConference #MedicalEventIndia #RegisterNow
0
3
6
@Rssdi_official
RSSDI (official)
5 months
Deadline Alert! Submit your abstracts for RSSDI 2025 Kochi by 30th June, 2025 🗓️ Let your research be heard at one of India’s premier diabetes conferences! Register Now: https://t.co/s6HEXyBEgh Submit your Abstract: https://t.co/K08UuOAt0Z #RSSDI2025 #CallForAbstracts
0
2
9
@Rssdi_official
RSSDI (official)
5 months
Explore Kerala. Experience Innovation. Don't miss out! ⏳ Second slab registration ends on 30th June, 2025 Be a part of India’s premier diabetes conference – RSSDI 2025 Kochi. Register Now: https://t.co/s6HEXyBEgh Submit your Abstract: https://t.co/K08UuOAt0Z #RSSDI2025
0
4
8
@Rssdi_official
RSSDI (official)
6 months
🌐 Know Your RSSD Have you visited the official RSSDI website yet? It’s your one-stop destination for all things diabetes—research, guidelines, events, educational resources, and much more! 👉 Explore now: https://t.co/mBg9VjjWqd #KnowYourRSSDI #RSSDI #DiabetesCare
0
2
5
@Rssdi_official
RSSDI (official)
6 months
🚨 Are you at higher risk of high BP? Diabetes, stress, lifestyle & age can silently increase your risk. Don’t wait—get your BP checked! 🩺 Join the #RSSDI10x10BPChallenge 📅 30 May – 8 June 2025 #HypertensionAwareness #KnowYourBP #RSSDI
0
5
9
@Rssdi_official
RSSDI (official)
6 months
🫀 You can do something about high blood pressure! Small lifestyle changes = BIG heart health benefits. Join the #RSSDI10x10BPChallenge from 30 May to 8 June 2025 and take the first step toward better health. #BPCheck #Hypertension #RSSDI
0
5
7
@Rssdi_official
RSSDI (official)
6 months
🩺 Hypertension is rising fast—globally and in India. Let’s turn awareness into action! Join the #RSSDI10x10BPChallenge from 30 May to 8 June 2025 and help screen 10 lakh people in 10 days! #Hypertension #BPCheck #RSSDI
0
5
6
@Rssdi_official
RSSDI (official)
6 months
🔎 Hypertension affects 2–3x more people with diabetes. 🫀 A deadly combo that often goes unnoticed. Join the #RSSDI10x10BPChallenge from 30 May to 8 June 2025 & help us screen 10 lakh people in 10 days! Let’s take charge of our health 💪 #Hypertension #Diabetes #BPCheck #RSSDI
0
5
11
@Rssdi_official
RSSDI (official)
6 months
🩺 What is High Blood Pressure? Often symptomless, yet deadly — high BP can silently harm your heart, brain, and kidneys. Know your numbers. Take charge. Join the #RSSDI10x10BPChallenge and get your BP checked today! #WorldHypertensionDay #HypertensionAwareness #BPCheck
0
5
10
@ijddcofficial
IJDDC
7 months
#IJDDC presents a pivotal study on insulin sensitivity and beta-cell function in healthy #Vietnamese adults, utilizing the HOMA2 model for analysis. 📖 Read the full article here: https://t.co/CVBfVf06Fp #DiabetesResearch #MetabolicHealth #BetaCellFunction #InsulinSensitivity
0
1
2
@ijddcofficial
IJDDC
7 months
The International Journal of Diabetes in Developing Countries presents a comprehensive 4-year analysis (2019–2022) on the trends and determinants of hospitalizations among diabetic patients in Chile. 📖 Explore the full article here- https://t.co/rSQkArPVZ0 #DiabetesCare
0
1
3
@ijddcofficial
IJDDC
7 months
📣Check out our second podcast wherein we have Dr. Purvi Chawla conversing with Dr. Ashu Rastogi @AshuPGI (Associate Editor) about the online issue of IJDDC. View the podcast here- https://t.co/KuMFm2hAhZ 🔗For more info visit
instagram.com
0
1
2
@ijddcofficial
IJDDC
9 months
🌸 Wishing You a Joyful and Colorful Holi from IJDDC! 🌸 May this festival of colors bring vibrant health, happiness, and hope into your life. Happy Holi! 🎨🌿 #HappyHoli #FestivalOfColors #IJDDC #DiabetesCare #HealthAndHappiness #ColorfulCelebrations
0
1
3