hippke Profile Banner
Michael Hippke Profile
Michael Hippke

@hippke

Followers
1K
Following
2K
Media
147
Statuses
786

Gentleman scientist doing astrophysics research

Joined February 2015
Don't wanna be here? Send us removal request.
@cosmos4u
Daniel Fischer @[email protected]
2 years
Large #Exomoons unlikely around Kepler-1625 b and Kepler-1708 b: https://t.co/S1GveKn7we -> "Our injection-retrieval experiments of simulated transits in the original Kepler data reveal false positive rates of 10.9% and 1.6% for Kepler-1625 b and Kepler-1708 b, respectively."
Tweet card summary image
arxiv.org
There are more than 200 moons in our Solar System, but their relatively small radii make similarly sized extrasolar moons very hard to detect with current instruments. The best exomoon candidates...
0
2
8
@NatureAstronomy
Nature Astronomy
2 years
That's no moon! Reanalysis of HST and Kepler observations throws doubt on whether Kepler-1625 b and Kepler-1708 b have large exomoons after all. @DrReneHeller and @Hippke: https://t.co/aTliNgCzGg
2
11
35
@hippke
Michael Hippke
3 years
I was there
@VisitScotland
VisitScotland
3 years
The University of Glasgow... or real-life Hogwarts?! πŸ‘€βš‘ πŸ“ University of Glasgow, @peoplemakeGLAΒ πŸ“· IG/eldvisuals
0
3
1
@betelbot
Betelgeuse Status
3 years
Now at 156% of my usual brightness! #Betelgeuse
222
451
5K
@hippke
Michael Hippke
3 years
Wonderful plot showing limb darkening @DrReneHeller
0
1
2
@hippke
Michael Hippke
3 years
Professor Tom Marsh found dead. I discussed the "impossible triple star" with him between 2015 and 2017. It is an unsolved mystery. He was a very kind and patient teacher. I will miss him. https://t.co/3CeSIzcn89
Tweet card summary image
bbc.com
The body of astronomer Tom Marsh was found two months after his disappearance, police say.
0
3
5
@hippke
Michael Hippke
3 years
I created a new bot which tweets trending tickers with a return triangle. The figure shows the Compound Annual Growth Rate (CAGR) between any buy and sell dates. For example, if you bought the Dow Jones at any point in time and sold >10 years later, it was always profitable πŸ‘
@returntriangle
Return Triangle Bot
3 years
Now trending: Return triangle for Dow Jones Industrial Average #^DJI
2
1
6
@hippke
Michael Hippke
3 years
I'd love to be there with the uber-cool @dan_anger, but I'm also very excited to spend 3 workshop days with the powerful @DrReneHeller searching for πŸŒ™s. I guess we won't get THAT high (cheers! 🍺) but for us, not even the sky is the limit 🌎
@scislam2022
Science Slam Club Basel
3 years
MEET SLAMMERS 2022! Dr. Daniel Angerhausen is an Astrophysicist and Astrobiologist at the Institute for Particle Physics and Astrophysics (IPA) at ETH Buy your ticket: https://t.co/DPImtGYl8u #scienceslam #slamforscience #basel #scicomm #astrophysics #astrobiology
0
4
4
@betelbot
Betelgeuse Status
4 years
Farewell Your Majesty. I am a red supergiant, but she was the Queen. She left this universe much too early - 96 years are just a cosmic blink of an eye
6
18
196
@caleb_scharf
Caleb Scharf🌎
4 years
Some SETI researchers (like @hippke) have been looking into cosmic quantum communications. Teleportation of unknown quantum states offers some intriguing possibilities - including (as I discuss) ultra-distributed, long-term quantum computation (2/2)
1
4
6
@argilas
Thierry Appourchaux
4 years
PLATO EM camera is about to be tested at IAS, Orsay with our proud team #PLATO @PLATO_fr
1
4
11
@hippke
Michael Hippke
4 years
Russian occupied area in Ukraine over the first 100 days, zooming into days 40 to 100. Russia gained 0.51% in area over 60 days. At that rate, full occupation will occur in 32 years
2
0
14
@hippke
Michael Hippke
4 years
Russian occupied area in Ukraine over the first 100 days
6
2
12
@hippke
Michael Hippke
4 years
My current estimate of Russian tank losses: 🟨🟨🟨🟨🟨🟨🟨🟨🟦🟦 78% Based on 733 documented losses by @oryxspioenko, assuming 80% completeness and 1173 tanks total
4
4
18
@hippke
Michael Hippke
4 years
We hope for strong community collaboration in searching for moons and further open source Pandora development. Very good experience with detrending ( https://t.co/bYjJ5eN4XA) and transit search packages ( https://t.co/uIefhKdnUN) with many community contributions and 100s of users
Tweet card summary image
github.com
Transit Least Squares: An optimized transit-fitting algorithm to search for periodic transits of small planets - hippke/tls
2
0
2
@hippke
Michael Hippke
4 years
Finally, Pandora can produce beautiful videos of transiting planets and moons. Useful to sharpen understanding of geometry and for outreach. Example:
1
0
3
@hippke
Michael Hippke
4 years
To search for moons, Pandora can be used with nested samplers, e.g. UltraNest or dynesty. Pandora is fast, calculating 10,000 models and log-likelihood evaluation per second pre core. A retrieval with 250 Mio. evaluations until convergence takes about 5 hours on a single core.
1
0
0
@hippke
Michael Hippke
4 years
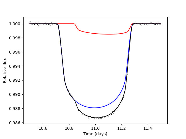
Pandora employs an analytical photodynamical model, including: Stellar limb darkening, full and partial planet-moon eclipses, barycentric motion of planet and moon, and much more
1
0
1
@hippke
Michael Hippke
4 years
Pandora is implemented fully in the Python programming language and available for the community to join the search for exomoons. Code and examples: https://t.co/pCeIS3MRDz
1
0
1
@hippke
Michael Hippke
4 years
New paper and code release with @DrReneHeller Pandora: A fast open-source exomoon transit detection algorithm. Pandora is the first photodynamical open-source exomoon transit detection algorithm. A&A in press, preprint:
Tweet card summary image
arxiv.org
We present Pandora, a new software to model, detect, and characterize transits of extrasolar planets with moons in stellar photometric time series. Pandora uses an analytical description of the...
2
2
18