Explore tweets tagged as #libfuzzer
@0xor0ne
0xor0ne
2 years
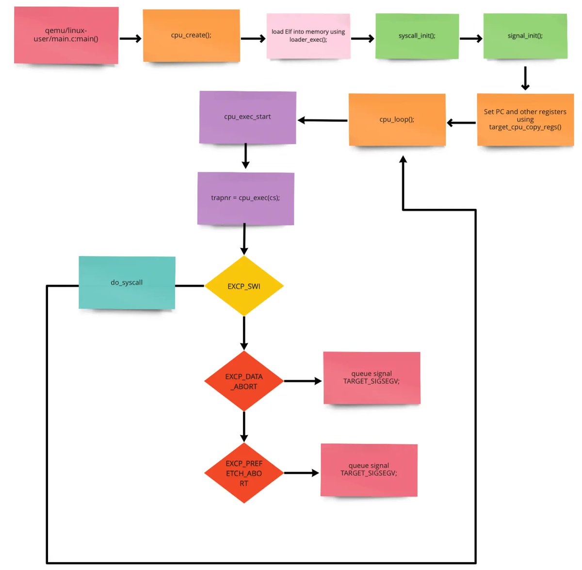
On fuzzing android binaries with LibFuzzer and QEMU Credits @ant4g0nist https://t.co/jfKF7mlPB4 #infosec #android
4
59
243
@0xor0ne
0xor0ne
2 years
Beginners instroduction to fuzzing with libfuzzer Credits @lazysarkar7 https://t.co/emXHm2GGSX #fuzzing #infosec
0
73
265
@trailofbits
Trail of Bits
11 months
If you're fuzzing C/C++ code and need more customizability, our new Testing Handbook chapter shows you exactly how to set up and use LibAFL as a libFuzzer drop-in and a Rust library. (More in 🧵)
1
16
119
@hardik05
Hardik Shah
3 years
and as always this #openssl vulnerability (cve-2023--0286) can be easily found with libfuzzer within seconds:
@hardik05
Hardik Shah
3 years
#cve-2023-0286 can you spot the bug? Hint: a->d.x400Address is already a ASN string.
0
14
88
@hardik05
Hardik Shah
3 years
and here is the #libfuzzer harness:
@hardik05
Hardik Shah
3 years
and as always this #openssl vulnerability (cve-2023--0286) can be easily found with libfuzzer within seconds:
0
2
30
@security_camp
セキュリティ・キャンプ
2 years
#seccamp 専門講義2日目開始しています! NTTセキュリティ・ジャパン株式会社 元田 匡哉氏による『libFuzzerで始めるファジング入門』です。
0
5
50
@trailofbits
Trail of Bits
11 months
LibAFL isn't always right for every project. For fuzzing newcomers, libFuzzer remains our recommendation. Security professionals often prefer AFL++ for its battle-tested reliability, though it lacks LibAFL's extensibility.
0
1
14
@RandomDhiraj
Dhiraj
3 years
Wrote a simple libFuzzer harness for fuzzing VIM! #fuzzing
0
0
0
@Rjected
Dan Cline
2 years
not very patriotic of me to be using libFuzzer instead of american fuzzy lop today also TIL the origins of the name 😂
1
1
10
@firozkhxn_
𝖋𝖎𝖗𝖔𝖟
22 days
Fuzzing Lua code is still a dark art. luzer brings coverage-guided, native fuzzing to Lua—no Python wrappers, just fast libFuzzer integration and AFL-style mutations. https://t.co/oyYFb7sriS
0
0
0
@moyix
Brendan Dolan-Gavitt
2 years
@CSAW_NYUTandon To guard against this I wrote a bunch of libfuzzer targets, network torture tests in Python, and traditional CTest unit tests. I think it worked! I didn't hear of anyone finding a vuln in the challenge except the one I intended.
1
0
11
@secharvesterx
Security Harvester
9 months
Fuzzing Windows ARM64 closed-source binary with QBDI and libFuzzer https://t.co/dPXX97Elyh
0
0
0
@R00tkitSMM
Meysam
2 years
I wrote a blog "Structure-Aware linux kernel Fuzzing with libFuzzer" Why not syzkaller? Because why not. https://t.co/3cEVZlXKvW
2
63
181
@ptracesecurity
Ptrace Security GmbH
2 years
0
3
15
@thuanpv_
Thuan Pham
3 years
KCC @kayseesee is "officially" presenting his new Distributed Differential Fuzzing engine Centipede in FUZZING'23 workshop. Core properties: libFuzzer-compatible, distributed, scalable, modular, rich coverage signal, better corpus management (supports billions of inputs) #fuzzing
0
9
53
@henices
MindForge (曼福吉)
2 years
#安全研究 libFuzzer 进入维护阶段,kcc 转向新的 Fuzz 引擎 centipede 开发。 #CyberSecurity libFuzzer is in maintain stage now, kcc switch to new fuzzing engine centipede development. https://t.co/g7ug4iumhO
0
0
0
@tbbhunter
The Bug Bounty Hunter
2 years
Fuzzing with libFuzzer https://t.co/hG4L1VXleY
2
17
47
@xvonfers
xvonfers
2 years
[libfuzzer][wasm] Introduce template for v8 fuzzers https://t.co/HLWLyTtBPd
0
8
19
@realraminfp
Ramin Farajpour Cami
2 years
I wrote step-by-step guide on how to create rust binding for libFuzzer https://t.co/EugNE0PUvm
0
3
18