Explore tweets tagged as #gstat
@haldiaarpit
Arpit Haldia
22 days
Why the count of filing of Appeals of GSTAT has not yet taken off Formation of GSTAT is a landmark step and is expected to ensure speedy justice and resolution of matters at an early stage. There are huge number of litigations which were expected to reach before GSTAT and with
2
1
8
@GSTReckoner
GST Reckoner®_CA (Adv) Gaurav Agrawal
20 days
Finally, some movement on #GSTAT with benches now allotted to 83 members and hearings expected to start soon, but this comes after more than 8 years of #GST, during which taxpayers were pushed to HCs even for petty issues and often turned away on “alternative remedy” grounds.
2
1
5
@BimalGST
CA Bimal Jain
12 days
Anyone has filed Appeal online on GSTAT Portal...?? Pls share your feedback and experience in comment...
3
3
17
@taxmannindia
Taxmann
12 days
A litigation-first manual to GST show cause notices—explaining replies as pleadings, burden & onus, adjudication, appeals, and GST Appellate Tribunal practice. Updated with GSTAT Procedure Rules & Appeal Forms Preview: https://t.co/AyWRjoaMRg #TaxmannBooks #GSTLitigation
1
3
8
@AbhasHalakhandi
Abhas Halakhandi
22 days
📢 GSTAT Benches Allotted Government has issued orders for allotment of GST Appellate Tribunal benches across India!! 📌Members to join respective benches from 21-01-2026. Link to Order https://t.co/eSFLjs0iS6
0
6
61
@abhishekrajaram
Abhishek Raja "Ram"
21 days
🚨 20 POWERFUL TECHNICAL GROUNDS FOR GSTAT APPEALS! 💥 Please retweet this to spread knowledge. Always combine legal grounds with these technical/procedural ones to strengthen your case: 1Violation of natural justice 2No proper personal hearing 3Cryptic order without reasons
1
33
62
@abhishekrajaram
Abhishek Raja "Ram"
5 days
Give Away Alert: Template for GST Appellate Tribunal on ITC mismatch between GSTR-2A vs GSTR-3B. Steps to download the same: 1. Follow me, else DM will not work 2. Reply to the post "GSTAT" 3. Check your DM 4. Follow steps to download word template file 5. BONUS: Join our
145
29
100
@GrantThorntonIN
Grant Thornton Bharat
1 day
The January 2026 edition of our GST Compendium provides coverage of key judicial pronouncements, notifications, GSTAT orders and GSTN advisories. Know more: https://t.co/qoZhTncnRF #GST #IndirectTax #GST #GSTAT
0
1
2
@abhishekrajaram
Abhishek Raja "Ram"
16 days
🧵 Practical Guide to Appealing Before the GST Appellate Tribunal (GSTAT) Read the series till the end. Also, bookmark and revisit this thread later as it will be regularly updated. Keywords will be in bold and CAPITAL letters. GSTAT PROCEDURE RULES The Goods and Services Tax
1
9
32
@CAclubindia
CAclubindia
23 days
Centre Revises GSTAT Recruitment Rules for Group C Employees
0
1
18
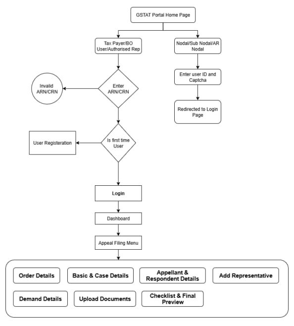
@akhilpachori
CA Akhil Pachori
4 months
GSTAT Portal Navigation
2
3
15
@abhishekrajaram
Abhishek Raja "Ram"
5 days
Step-by-Step Guide to file Appeal before GST Appellate Tribunal #GSTAT If you want to read each Rule in depth then follow this thread that covers each and every line in depth. The thread is live and regularly updated. Thanks
@abhishekrajaram
Abhishek Raja "Ram"
20 days
RULE 3 - COMPUTATION OF TIME PERIOD PRINCIPLE 1 - EXCLUSION OF FIRST DAY BASIC RULE: ✅The DAY FROM WHICH the period is to be RECKONED shall be EXCLUDED 👉MEANING: Don't count the STARTING DAY PRINCIPLE 2 - EXCLUSION OF HOLIDAYS (LAST DAY) WHEN LAST DAY IS HOLIDAY: ✅If the
0
13
40
@nacincbic
NACIN
3 months
A momentous start to the Training Program (27.10.2025 to 07.11.2025) for the Judicial Members of GST Appellate Tribunal (GSTAT) at NACIN Palasamudram! Honored by the presence of our Chief Guest, Hon'ble Mr. Justice Dr. Sanjaya Kumar Mishra, President GSTAT, who officially
0
0
4
@haldiaarpit
Arpit Haldia
22 days
GST Appellate Tribunal-Issues which needs further clarity or a look ahead-Application for stay, rectification in order, condonation of delay, early hearing or extension of time prayed for in pending matters to be filed with a fee of Rs 5000/- Rule 29 of the GSTAT (Procedure)
1
4
15
@CAHimankSingla
CA Himank Singla
4 months
HISTORIC GST NOTIFICATION: TIMELINE FOR FILING APPEAL BEFORE GSTAT NOTIFIED ✅ For all order communicated before 01.04.2026 - 30th June, 2026 ✅ For all order communicated after 01.04.2026 - within 3 months of order
2
47
186
@akhilpachori
CA Akhil Pachori
6 months
Finally received my copy of @abhishekrajaram sir book on GSTAT Preparing for the Appellate Tribunal in Advance Thanks @abhishekrajaram sir 🙏🙏
3
0
19
@pmfias
PMF IAS
4 months
Goods and Services Tax Appellate Tribunal (GSTAT) Save for UPSC Prelims - 2026 🔖 #UPSC #GSTReforms #gstcouncil #UPSCPrelims2026
1
36
216
@_Investor_Feed_
Investor Feed
4 months
Tata Communications Secures Key Digital Infrastructure Project for GSTAT 🚀 | MCap 46,450.73 Cr - Tata Communications awarded a strategic project by India's Ministry of Finance to build digital infrastructure for GSTAT benches. - The project includes network fabric, IoT, cloud,
0
2
1
@tax_scan
Tax Scan
14 hours
Finance Ministry Opens Consultant Posts in GSTAT for Retired Govt Officers https://t.co/oxugFAEGYt #finance #ministry #gstat #govt #officers #taxscan #taxnews
0
0
0