Explore tweets tagged as #darknet
@FrankSmilda
FrankSmilda
7 days
0
0
0
@The_Cyber_News
Cyber Security News
15 days
🚨 DIG AI - Darknet AI Tool Enables Hackers to Launch Sophisticated Attacks Source: https://t.co/wqR6xeOKaU A new and ominous player has emerged in the rapidly expanding landscape of "Shadow AI." DIG AI, an uncensored artificial intelligence tool hosted on the darknet, is
3
57
201
@Darknet_Yasya
Darknet_Yasya
4 days
Atrax. Original character. My best artwork of the year #art #drawingart
1
0
5
@FrankSmilda
FrankSmilda
12 days
Infographic met uitleg en tijdlijn over de evolutie van cybercrime #cybercrime #malware #ransomware #phishing #socialengineering #deepfakes #AI #darkweb #darknet #wetcomputercriminaliteit
0
3
5
@DarknetDiaries
Darknet Diaries
18 days
The Kid Who Triggered an FBI Case
2
6
24
@InvasionEuro
INVASION FRANCE INFO
17 days
🚨 Voici des rôdeurs en pleines actions de nuit, vente de drogue , vente de faux papiers, vente de faux billets, les magasins du darknet sont maintenant dans la rue, patriotes préparez-vous !
3
30
71
@DarkWebInformer
Dark Web Informer
20 days
⚠️ Dread has soft banned DrugHub darknet market. 🖕 Much deserved, but not enough! The restrictions are for 2 weeks: ▪️Unable to post outside of /d/DrugHub ▪️Unable to comment outside of /d/DrugHub ▪️Ads and ad portal access have been disabled ▪️Hidden from the Superlist
1
4
19
@DarknetDiaries
Darknet Diaries
4 days
When France’s Infrastructure Went Dark
1
5
31
@FFeigling
Der 19 Uhr Jesus
17 days
Ich kaufe jetzt Klicks im Darknet
10
0
35
@thepolandnews_
🌐 ᴛʜᴇᴘᴏʟᴀɴᴅɴᴇᴡs 🌐
8 days
KSIĄDZ I LEKARZ NA CZELE GANGU Centralne Biuro Zwalczania Cyberprzestępczości zatrzymało 16 osób podejrzanych o udział w zorganizowanej grupie handlującej fentanylem i innymi opioidami. Grupa działała na terenie całej Polski, sprzedając narkotyki przez darknet, portale
72
182
2K
@MistressElliana @grok Or this one?
1
0
11
@Athica_
𝓐𝓽𝓱𝓲𝓬𝓪 666 🏴 🏴Ⓐ ⏚
2 days
Bah alors Boutry, t'assumes pas donc tu bloques ? https://t.co/1oP64tJ7JR
1
6
12
@bneiluj
Julien B.
20 days
I keep saying this: one of the biggest threats in modern human history is not nuclear weapons, it’s AI. Imagine all your secrets, prompts, and thoughts being harvested and sold on the darknet. Centralized inference that extracts user data is insanely dangerous and should be
4
2
14
@sertackot
MÜDÜR
21 days
🔓 10 Yıl Sonra Silk Road Bitcoin’leri Uyanıyor! 170’in Üzerinde Cüzdan Hareket Etti — Piyasa Neden Kısa Süreliğine Titredi? 🪙 Kripto tarihinin en eski “dijital fosilleri” 10 yıl sonra yeniden aktif! Darknet’in efsanevi pazar yeri Silk Road ile ilişkilendirilen Bitcoin
0
1
17
@squashypup
EmptySquash
6 days
Silk Road was an online black market and the first modern darknet market. It was launched in 2011 by its American founder Ross Ulbricht under the pseudonym "Dread Pirate Roberts".
1
0
2
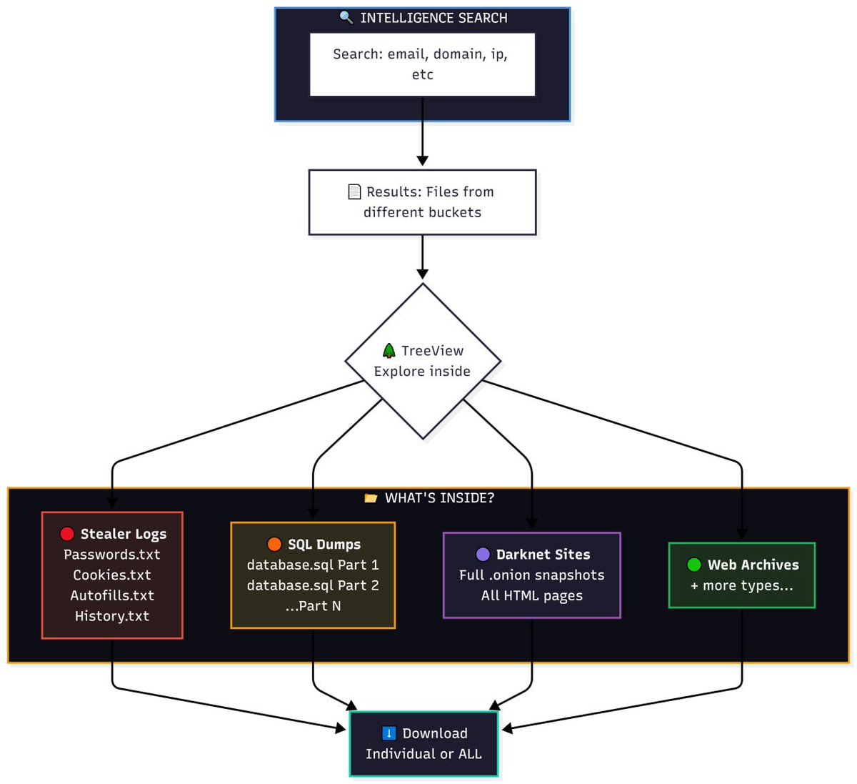
@IntelSecX
Intelligence Security X
6 days
🌲 INVESTIGATION TIP: Understanding TreeView Container files (ZIP, RAR, SQL dump) hide valuable intel. TreeView lets you explore inside before downloading. 🔴 Stealer Logs → Passwords, Cookies, Autofills 🟠 SQL Dumps → Large databases in parts 🟣 Darknet →
0
7
49
@MemeTactician
No freedom without privacy🗝️⬛
7 days
@WatcherGuru @tyler Wait till the Cypherpunks and darknet realize what's possible on $DERO
0
0
4
@xKaliSec
KaliTut
19 days
What is Darknet & How to Access it
0
0
1
@portalcryptoid
Crypto ID®
14 days
DIG AI: Assistente de IA sem Censura na Darknet à Serviço de Criminosos e Terroristas https://t.co/51ntWu7P1X @RESecurity #DIGAI
0
0
1