Explore tweets tagged as #WalletTracking
π ELON CA: 3N6YjzXfnYj7ni1tP512VKp6Etu4uLaB1TCz38Lzpump π§ Rug Prob: 48/100 π‘ Trust Score: 4/10 β Bundler: 54% β Top Holders: 17% Trade carefully. NFA β DYOR #LeeksScan #OnChainAnalysis #Solana #PumpFun #CryptoRisk #RugWatch #WalletTracking #DeFi #CryptoAlerts #DYOR
1
0
4
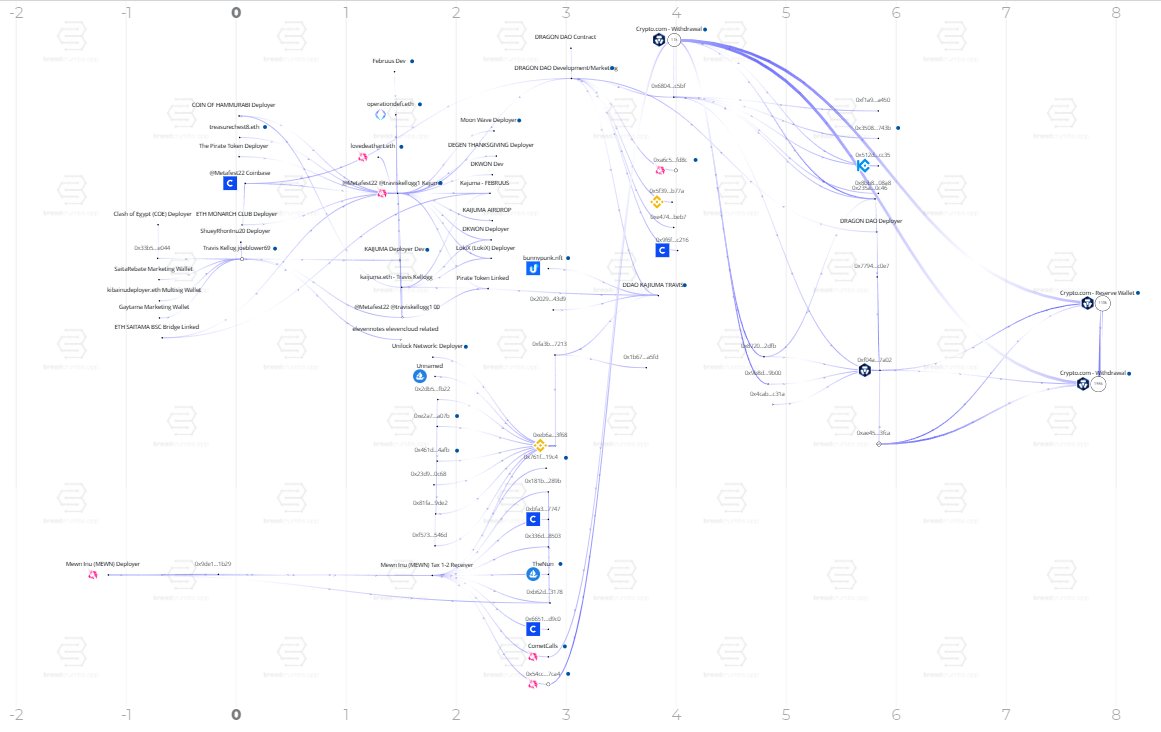
π Little by little, the network is expanding, with more projects & wallets getting involved π To enhance your research, use @appbreadcrumbs & #Etherscan for wallet labeling & tracking π #Blockchain #Crypto #DeFi #ResearchTools #WalletTracking @traviskellogg1 #rugpull
4
4
15
π "Curious about the world of crypto wallets? π§ Are You Keeping Tabs on Wallets Yet? Discover the ease and power of Laika Extension! Dive into the future of crypto management today. ππΌ Download Now: https://t.co/RLbAX2ZxT2
#LaikaExtension #CryptoWatch #WalletTracking"
53
140
795
Smart Wallets Update on #base They are buying a lot: $KEYCAT $MFER $PVP $MUSHU $DINO DINO seems to be a honeypot so don't buy! #wallettracking #onchain
6
0
12
Having a great time on @ApeSpaceIO! Β· Fast swaps for agile trading Β· Fast Charts (and MultiCharts) Β· Free Token Audits Β· Best Token Filters Β· Filter tx by Wallet Address Β· Ethereum integration soon! #DEX #crypto #WalletTracking #ETH #BSC
1
4
6
Discover the Future of Blockchain Analytics with Bubble Maps #BlockchainAnalytics #CryptoTools #WalletTracking #BubbleMaps #StacksVision #TokenMetrics #CryptoCommunity #RealTimeData #CryptoInnovation #DeFiInsights
0
2
3
βGlint isnβt just watching. Itβs analyzing. > While most of us post memes and chase clout, Glint is quietly mapping wallet flows, surfacing alpha, and tracking whoβs really driving onchain attention. > #GlintAnalytics #CookieFun #OnchainIntel #Mindshare #WalletTracking
14
0
21
Finally a good way to find Smart Wallets on Solana? Check out this video where I explain the new way to identify smart wallets on #solana. Following the right wallets can be the key this bull run! #walletTracking #smartwallets $DOEGE $STOP
11
5
47
Dragon All-in-one tool to find profitable wallets on Solana, Ethereum, and BSC chains. #crypto #blockchain #wallettracking
1
0
1
Even in those market conditions you could make money by following the right wallets. 16h ago one wallet that I'm tracking bought $NYAN and is now sitting on a 7x. Some other wallets followed and sit on a nice profit, too. #base #wallettracking #tracking
1
0
7
Crazyππ The fastest wallets that are tracked on TrackHead made 1763x on $PNUT 120x on $ACT Tracking the right wallets can be profitable. The tool is free! Worked on it the whole bear market. Link is in my bio. #wallettracking #memes #sol
0
1
3
Top Wallet Analysis: π Wallet: GQ4UHVybz6ZW7zs3nFpGocL5inJKoqPRGfsv1SP7pkVJ π° Holding: ~3.44% of total supply π Transactions: 5.9/day β³ Last movement: 2 mins ago π Behavior: Super Diamond Hand #MemeCoinSeason #Solana #WalletTracking #CryptoDegens
1
1
6
π GMGN Wallet Tracking 0-Latency Alert Bot Now Supports Transaction Amount Filtering Click here to start setting it up: ππ» https://t.co/oHMEhsLmQh
#MEME #WalletTracking #GMGN
2
2
8
Locked In! πππ#lockedin #lockin #cryptotrading #chartanalysis #wallettracking #cryptolife #cryptomemes #cryptonews #altcoinseason #memecoinseason
1
1
10
Top holder analysis for #GIRLIESπ Wallet:DRvJEnxTmEVCaSjSDxBeEtybqUvCtZGvcXhUzM1AwRS8 π° Holding: ~2.20% of total supply π Transactions: ~18 β³ Last movement: 9 hours ago π Behavior: Diamond hand #MemeCoinSeason #Solana #WalletTracking
0
1
8
35% hit rate, 170 calls in 30 daysβ¦ still pulled a π 590x return. Not every shot lands, but when it doesβ¦ it moonwalks. πππ #Crypto #Memecoins #DeFi #WalletTracking #MemeScene"
0
0
2
Advanced Crypto Admin Dashboard for Real-Time Digital Asset Tracking . Buy Now: https://t.co/83Ye2PJliB . #crypto #dashboard #adminpanel #digitalassets #cryptotrading #wallettracking #cryptoanalytics #fintechtools #realtime #cryptomanagement #blockchain #cryptoportfolio
0
0
0
Hope u did not fall into this... https://t.co/jsgXfcxcyD
#CryptoScams
#MarketManipulation
#WalletTracking
#TransactionAnalysis
#BlockchainAnalysis
#TokenScamDetection
#CryptoTools
0
0
2
πΌ Wondering what whales are doing? TokenScore's wallet tracker helps you follow big moves, wallet histories, and suspicious inflowsβwithout needing Etherscan tabs all day. ποΈβπ¨οΈ Stay ahead. Whale-watch smarter. Launching soon. #TokenScore #WalletTracking #WhaleWatch
0
0
0