Explore tweets tagged as #ProcessBuilder
@win3zz
Bipin Jitiya
3 years
Execute OS commands in stealth mode, ๐Ÿ•ต๏ธโ€โ™€๏ธโœจ No traces of Runtime.exec(), ProcessBuilder, Apache Commons Exec. Power of custom class loaders and bytecode magic! #infosec #Pentesting #Hacking #JavaUnderground
3
30
118
@nimoprosper
Nimo๐Ÿ’•๐Ÿฆ‚
4 years
Current situation #Salesforce #processbuilder
0
0
2
@shiftpsh
์‹œํ”„ํŠธ shift* ๐Ÿ“
7 years
ํ…Œ์ŠคํŠธ๋ฅผ ์šฉ์ดํ•˜๊ฒŒ ํ•˜๊ธฐ ์œ„ํ•ด ๊ฐ’ optimize ํ•˜๋Š” ๊ฑด Kotlin์œผ๋กœ ์งค ๊ฒ๋‹ˆ๋‹ค. ProcessBuilder ์‚ฌ์šฉํ•ด์„œ ํ”„๋กœ๊ทธ๋žจ ์‹คํ–‰ ๊ฒฐ๊ณผ ๊ฐ€์ ธ์˜ฌ ์ˆ˜ ์žˆ์œผ๋‹ˆ
0
0
1
@overflow_meme
Meme Overflow
5 years
ProcessBuilder: Forwarding stdout and stderr of started processes without blocking the main thread https://t.co/Y6adrKzirs #java #processbuilder
0
0
0
@overflow_meme
Meme Overflow
5 years
How to use ProcessBuilder with bash -c, if the command has double quotes https://t.co/yaOSW1BzAN #processbuilder #java #join #awk #bash
0
1
0
@SalesforceBolt
Salesforce Bolt โšก๏ธ
5 years
Best Practice for Process Builder in Salesforce https://t.co/Yr4TcEVgyS #salesforce #sfdc #code #javascript #processbuilder
0
9
12
@overflow_meme
Meme Overflow
4 years
ProcessBuilder for tests with fail cases https://t.co/rdXtO4aPCj #java #mockito #unittesting #processbuilder
0
0
0
@sfadmblr
Bengaluru, IN ADM Group
7 years
0
6
15
@journoian
Ian Murphy
6 years
- @krowsoftware unveils update to @AccountingSeed integration in latest release https://t.co/pq29B1rRds #PSA ProcessBuilder #Update
0
2
1
@MistyRaeJones
Misty Jones
8 years
Thank you @NotIsBlank for allowing me to be your #ohana sidekick the past 7 years! ๐ŸŒบ #EKomoMai #MVP #AwesomeAdmins #ProcessBuilder #LetItGo #DST #TD #TDX #MWD #DF #WIT #Trailblazers #FlyinSolo #RollCall
1
1
25
@stangomat
Daniel Stange
6 years
ProcessBuilder can speak Italian. The error email is still an error email, but I can see now how non-technical people "read" these emails :D
1
0
1
@automationchamp
Automation Champion
5 years
Getting Started with Process Builder โ€“ Part 97 (Now, Generating a Quote PDF is a breeze! Learn how!) https://t.co/j7yjJB0V58 #Salesforce #SalesforceOhana #salesforcelive #salesforcelive #Apex #Processbuilder #programming #developer
0
3
5
@automationchamp
Automation Champion
5 years
Getting Started with Process Builder โ€“ Part 8 (Auto Sync Accepted Quote with Opportunity) #FlowOhana #Salesforce #SalesforceAdmins #LightningFlow #ProcessBuilder #Flow #SalesforceDevs https://t.co/JIfxauOtIS
0
2
5
@Docusign
Docusign
6 years
Want to learn how to use Salesforce Process Builder? We'll teach you. Come by the Mini Hack at #Dreamforce19 #sfdc #salesforce #apex #processbuilder #DF19 @trailhead @CalyHeasman
0
1
5
@davidwickman
David Wickman
6 years
Executing Command-Line Processes From A Working Directory Using ProcessBuilder In Lucee CFML 5.2.9.31 https://t.co/XL9mTRcfWO
0
0
0
@WalnutFriend
Alicia
6 years
#Salesforce confetti is so #satisfying!! Just earned the Lightning Flow badge on @Trailhead! Amazed by the out of box automation tools with #ProcessBuilder and #FlowBuilder! #Admin
5
4
53
@automationchamp
Automation Champion
5 years
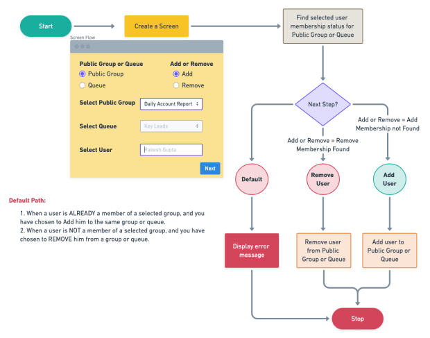
Getting Started with Salesforce Flow โ€“ Part 60 (Allow Anyone to Add or Remove User into Public Group or Queue) Post URL - https://t.co/6qYxbqnBdl #SalesforceFlow #LightningFlow #Automation #LearnWithMe #Processbuilder #Automation #trailblazers #Automation #100DaysOfCode
0
4
2
@enginutkan
Andy Engin Utkan
2 years
Salesforce has announced a significant change to its automation tools: The end of support for Workflow Rules and Process Builder starting December 31, 2025. Customers are urged to switch their automation to Salesforce Flow.๐Ÿงต #flow #automation #processbuilder #salesforce
1
1
2