Explore tweets tagged as #PCBSync
custom PCB for a solar MPPT system ☀️🔋 This board is the heart of a Maximum Power Point Tracking (MPPT) system, built to squeeze every available watt from solar panels ⚡ and to calculate the power harvested from them. It utilizes the powerful STM32F103 MCU 🧠
0
0
0
DC-DC buck converter that works as a constant current driver. It steps down a higher DC voltage to a lower, regulated output while maintaining steady current for loads like LEDs or batteries.
0
0
0
🔬 Schematic Design of My New Autonomous System Control Board: Reliable Hardware Architecture with STM32F405 🚀
0
0
1
The Precision within the Palm! A look inside a cutting-edge bionic hand reveals the core of its functionality. Our Coreless Gear Motors are seamlessly integrated into each digit, providing the silent, precise, and high-torque actuation necessary for lifelike motion and grip
0
0
0
0
0
0
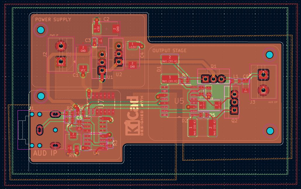
The Design Challenge: Mixed-Signal Integrity The primary challenge is Electromagnetic Interference (EMI). The high-speed, high-current switching of the MOSFETs (the "Power Stage") radiates significant electrical noise. This noise can easily couple into the low-level,
0
0
0
Is your solar panel still just lying there ? #PCBSync #pcbdesign #pcbmanufacturer #pcbassembly #solar #electronicengineering #electronicdesign #electronicmanufacturing #electronicassembly #pcbmanufacturer
0
0
1
QuickLogic FPGA: Ultra-Low Power eFPGA & SoC Solutions for Edge AI and IoT
0
0
0
Multi-functional Inverter 12V 24V Universal #PCBsync #inverter #12v #24v #powersupply #electroncis #engineers #hardware #pcb #pcba #circuitboard
0
0
1
RC Circuit Step Response Simulation #RCCircuit #StepResponse #CircuitSimulation
#PCBsync #electronic #engineer #simulation #circuit #rf #pcbdesign #pcblayout #pcbmanufacturing
0
0
0
DIY Solar Panels Chasing the Sun #PCBSync #solar #solarsystem #solarpower #solarenergy #pcbdesign #pcblayout #electronics #electronicengineering #printedcircuitboard #pcbmanufacturing #pcbassembly #circuitboard #engineering #engineers #electrical
0
0
0
Circuit integrated packaging potting #PCBSYNC #Potting #coating #pcbassembly #electronicassembly #electronicdesign #electronics #engineers #hardware #circuitboard #pcbdesigner #pcblayout #pcb #pcba
0
0
0
Different solder, different results #PCBsync #solder #solderpaster #soldering #electronics #engineers #repairing #smt #pcbassembly
0
0
1