Explore tweets tagged as #Linxicon
@WONTDEFINE
๐Ÿซต๐Ÿฟ
2 years
not easy Game #91 Shortest path: 8 (Avg. 7.3) Total words: 27 (Avg. 20) ๐ŸŸฆ๐ŸŸฆ๐ŸŸช๐ŸŸช๐ŸŸช๐ŸŸช๐ŸŸฅ๐ŸŸฅ | ๐Ÿ”ฅ 1 https://t.co/VXc8Yhtjhd #Linxicon
1
0
0
@NusanTaraveler
Nusantara | ๐Ÿ‡ฎ๐Ÿ‡ฉ
6 months
@Zy0x_ I will offer you a new stall my goat โค Pls play linxicon, same people who made globle, I will support the stall agenda
1
0
52
@HiyaChaplot
Hiya Chaplot
2 months
0
0
0
@destielhag
tam
11 months
Game #421 Shortest path: 5 (Avg. 6) Total words: 8 (Avg. 12.6) ๐ŸŸฆ๐ŸŸฆ๐ŸŸช๐ŸŸฅ๐ŸŸฅ | ๐Ÿ”ฅ 1 https://t.co/9buL1SJYU6 #Linxicon
1
0
0
@WONTDEFINE
๐Ÿซต๐Ÿฟ
2 years
ESSA MERDA BUGOU e coloquei 50 palavras la Game #102 Shortest path: 0 (Avg. 7.3) Total words: 50 (Avg. 20.4) | ๐Ÿ”ฅ 0 https://t.co/VXc8Yhtjhd #Linxicon
1
0
0
@WONTDEFINE
๐Ÿซต๐Ÿฟ
2 years
dava pra ir melhor Game #115 Shortest path: 6 (Avg. 7.2) Total words: 11 (Avg. 19.6) ๐ŸŸฆ๐ŸŸฆ๐ŸŸช๐ŸŸฅ๐ŸŸฅ๐ŸŸฅ | ๐Ÿ”ฅ 1 https://t.co/VXc8YhtR6L #Linxicon
1
0
0
@WONTDEFINE
๐Ÿซต๐Ÿฟ
2 years
nรฃo maior que essa volta Game #84 Shortest path: 6 (Avg. 7.5) Total words: 34 (Avg. 20.4) ๐ŸŸฆ๐ŸŸฆ๐ŸŸช๐ŸŸฅ๐ŸŸฅ๐ŸŸฅ | ๐Ÿ”ฅ 1 https://t.co/VXc8Yhtjhd #Linxicon
1
0
0
@PTDMIND
โœจ
5 months
Linxiconโ€‹เธชเธ™เธธเธเธ™เธฐ เธ—เธธเธเธ„เธ™เน„เธ›เน€เธฅเนˆเธ™เธเธฑเธ™
1
0
0
@ZenoRogue
eno Rogue
2 years
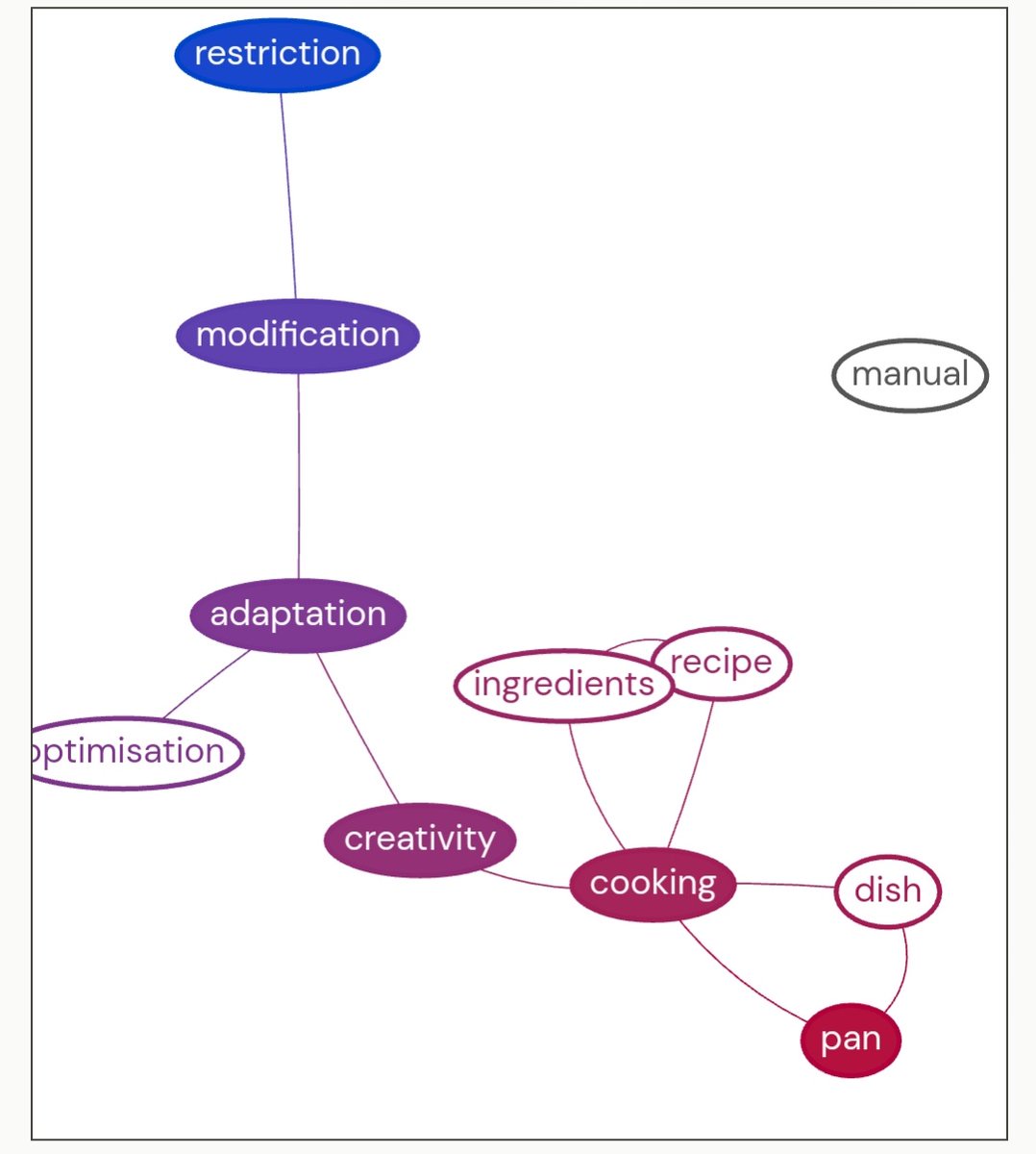
This game (#linxicon) about connecting words is too easy. We add a third word ("pope") and try to go through it. Easy to lose (by creating unexpected connections that circumvent pope). @TehoraRogue says that connecting everything to pope feels like creating conspiracy theories.
3
1
13
@thunderdle
Thunderdle
2 years
Game #31 Shortest path: 7 (Avg. 0) Total words: 12 (Avg. 0) ๐ŸŸฆ๐ŸŸฆ๐ŸŸช๐ŸŸช๐ŸŸช๐ŸŸฅ๐ŸŸฅ | ๐Ÿ”ฅ 0 https://t.co/0J8UFEL6zk #Linxicon
0
0
0
@WONTDEFINE
๐Ÿซต๐Ÿฟ
2 years
=DDDDD Game #88 Shortest path: 6 (Avg. 7.3) Total words: 10 (Avg. 19.4) ๐ŸŸฆ๐ŸŸฆ๐ŸŸฆ๐ŸŸช๐ŸŸฅ๐ŸŸฅ | ๐Ÿ”ฅ 5 https://t.co/VXc8Yhtjhd #Linxicon
1
0
0
@WONTDEFINE
๐Ÿซต๐Ÿฟ
2 years
nรฃo imaginei q ia acertar UHUL Game #87 Shortest path: 8 (Avg. 7.3) Total words: 22 (Avg. 19.7) ๐ŸŸฆ๐ŸŸฆ๐ŸŸช๐ŸŸช๐ŸŸช๐ŸŸช๐ŸŸฅ๐ŸŸฅ | ๐Ÿ”ฅ 4 https://t.co/VXc8Yhtjhd #Linxicon
1
0
0
@WONTDEFINE
๐Ÿซต๐Ÿฟ
2 years
Game #93 Shortest path: 7 (Avg. 7.3) Total words: 45 (Avg. 20.7) ๐ŸŸฆ๐ŸŸฆ๐ŸŸฆ๐ŸŸช๐ŸŸช๐ŸŸฅ๐ŸŸฅ | ๐Ÿ”ฅ 1 https://t.co/VXc8Yhtjhd #Linxicon simplesmente tive q usar 45 palavras po
1
0
0
@13giyoon
is NOT seeing BTS
2 years
Game #118 Shortest path: 6 (Avg. 6.3) Total words: 11 (Avg. 18.5) ๐ŸŸฆ๐ŸŸฆ๐ŸŸฆ๐ŸŸช๐ŸŸฅ๐ŸŸฅ | ๐Ÿ”ฅ 4 https://t.co/c9TPqoYlco #Linxicon
0
0
0
@sub60iq
sub60iq
2 years
goat https://t.co/OOD05bA9td #Linxicon used chair and frog
0
0
4
@navycherub
navy
2 years
Game #59 Shortest path: 7 (Avg. 7) Total words: 9 (Avg. 15.5) ๐ŸŸฆ๐ŸŸฆ๐ŸŸฆ๐ŸŸช๐ŸŸฅ๐ŸŸฅ๐ŸŸฅ | ๐Ÿ”ฅ 1 https://t.co/i5RFrWyjwk #Linxicon
0
0
0
@KulasekMil46838
Milena Kulasek
2 years
When the biologist plays #Linxicon...
0
0
1
@tanavsureddy
Tanav๐Ÿ™ƒ
10 months
Interesting game i found- Shortest path: 5 (Avg. 5) Total words: 5 (Avg. 5) ๐ŸŸฆ๐ŸŸฆ๐ŸŸช๐ŸŸช๐ŸŸฅ | ๐Ÿ”ฅ 1 https://t.co/NE8qzdRF4q #Linxicon
0
0
0
@Daanniii6
danii (ใฃห• -๏ฝก)แถป ๐—“ ๐ฐ
1 year
@josslynhod68765 it's linxicon!
1
0
0
@sambarrstag
Mils
7 days
Game #748 Shortest path: 5 (Avg. 8) Total words: 5 (Avg. 10) ๐ŸŸฆ๐ŸŸฆ๐ŸŸช๐ŸŸฅ๐ŸŸฅ | ๐Ÿ”ฅ 2 https://t.co/EC3WlflYUw #Linxicon those who know
0
0
1