Explore tweets tagged as #LPP
@LPPAorg
Libertarian Party of Pennsylvania
6 days
We want to congratulate Matthew Ash for winning his write in campaign for Mayor of the Borough of Boswell!
2
4
41
@LodhranPil97382
Lodhran Pilot Project (LPP)
11 days
Taloo-e-Sehar Program – Women’s Chance to Ride into Independence! Since its inception, Lodhran Pilot Project (LPP) has been promoting women’s rights, mobility, leadership, and empowerment across communities. Through our Taloo-e-Sehar Program, LPP invites women champions to
1
5
7
@Potegainvest
Potężne Inwestowanie
8 days
💎Portfel #IKE 🤑 Zaraz zamykamy mój pierwszy rok na koncie IKE, więc pora sobie go podsumować! 📉Największe straty: Atal (4,12%), NASDAQ (2,74%), PZU (1,35%) 📈Największe zyski: LPP (23,06%), XTB (4,67%), Kruk (4,21%) #inwestowanie
3
0
6
@lpp_urara
うらら【リリパラ】
6 days
2025年 12/31 thx 😾🫶🏻 ラストライブありがとうございました!! 今年はメンバーが2人も加入してくれてリリパラにとっては大きな飛躍になったのでは!!! 2026年は大阪で活躍できるすごいグループと言ってもらえるようにメンバー全員で頑張りマース!来年もよろしくね😽
2
2
39
@______ADZ______
Darth Siddharth
3 days
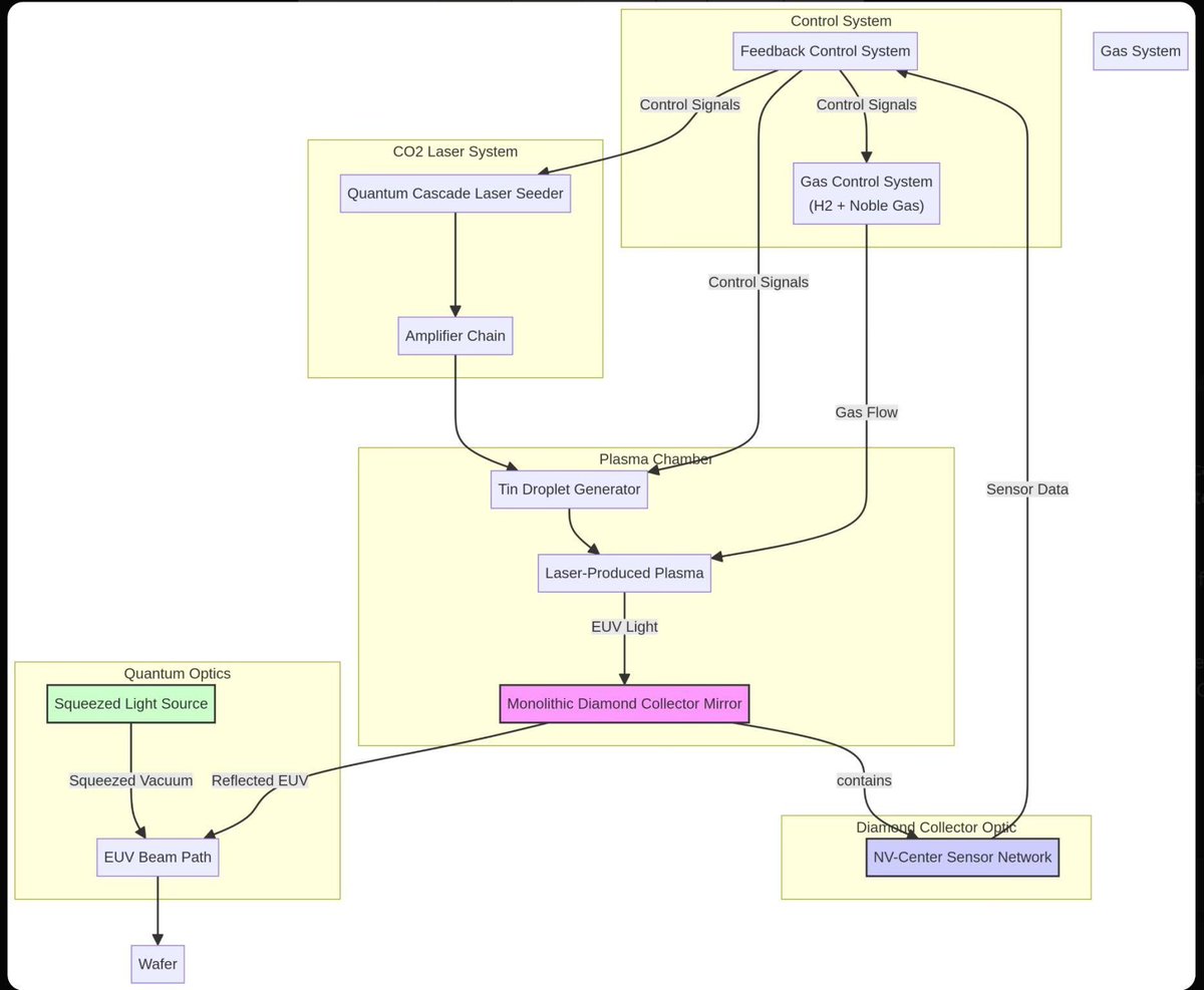
Looking to seriously partner with some national laboratories. This is just one of many "tricks" up the sleeve of this magician;) "The proposed system is based on a Laser-Produced Plasma (LPP) EUV source, but with several key innovations. The core of the system is a monolithic
0
2
2
@lxparapessoas
LPP / Lisboa Para Pessoas
10 hours
O Metro de Lisboa vai testar um piquete de assistência 24 horas nas escadas rolantes das estações Baixa-Chiado e Aeroporto, uma medida piloto para responder mais rapidamente a avarias. Será que vai resultar? Lê mais aqui: https://t.co/WpXoLXz0jl
0
3
3
@LppPku
lpp_pku
1 hour
Awali Tahun 2026, Kalapas Pimpin Rapat Perdana Lapas Perempuan Kelas IIA Pekanbaru
0
0
0
@TVRINasional
TVRI Nasional
8 days
Lembaga Penyiaran Publik Televisi Republik Indonesia (LPP TVRI) resmi memperoleh hak siar FIFA World Cup (Piala Dunia) 2026 untuk wilayah Indonesia. Kepastian ini diumumkan Direktur Utama LPP TVRI, Iman Brotoseno, dalam konferensi pers di GPO LPP TVRI, Jakarta, Senin, 29
15
49
81
@LPP213_
Lppinho🧢
2 days
Le plaisir de regarder une séance de penalty quand c’est pas ton pays qui joue #CAN2025 #MLITUN
0
0
17
@lastprisonerprj
Last Prisoner Project
6 hours
On 12/15/25, a federal court in Pennsylvania denied compassionate release to LPP constituent Allen Woods, who is serving a 15-year sentence for a non-violent marijuana conviction. Allen's minor son has no one to care for him because his primary caretaker just passed away, and
0
0
2
@LPP213_
Lppinho🧢
5 days
Vous voulez vrm qu’on parle de Brahim Diaz ?? #CAN2025
@Skyzeeer
Skyzzerr 🇲🇦
5 days
Peut être qu’on fait du golf
1
0
3
@lf_lpp
ももすけ
9 days
たまごっちのナノブロック買ったんだけど徐々におやじが出来上がるの面白すぎるから見て
0
0
8
@DaVinci69942161
Inwestor Indywidualny
6 days
Ai pomógł mi w stworzeniu tabeli troszkę błędów jest :) To nie jest porada inwestycyjna #gpw $kruk $cyberfolks $benefit $lpp $mobruk $orange
15
1
66
@NotlinGames
Notlin Games
5 days
Sorteio Final (4 Passes do Lol): 1. Dê RT e Like no Post 2. Comente o seu Nick do Lol no Post Divulgo os 4 vencedores daqui 2 horas + ou menos, ou antes de dar 300 RTs pra o sorteador básico funcionar. IMPORTANTE: Fique atento inbox, tem que resgatar hoje, se não expira. #LPP
242
219
334
@common_man0317
꧁ TATSUYA ꧂
2 days
2026年1月4日(日)Live House ANIMA LyricalPopParadaox(@lpp_info)のライブはロック系でステージとフロアが一体となって楽しい現場 今日は個人的に疲れ気味で後方彼氏面で観戦 それでもメンバーれむにゃん(@lpp_rem)がら爆レス頂きチェキ交流 ほんと良いグループと思ってます
0
0
19
@LPP_MALANG
LPP Malang
12 hours
Simak Cara Kami Memantapkan Kesiapan Kerja di 2026! (Humas LPP Malang)
0
0
0
@LPP4N58mVu5klti
うみ
1 day
聞いてないですよ孔明さん天地雷鳴にボイスあったんですか?何も聞いてないです
0
0
3
@lf_lpp
ももすけ
5 days
おめでとう〜! #光城新多誕生祭2026 #オンエア_FA
0
2
8
@LppInme
inme
6 days
이 분 최근 리포트들 염탐(?)해야겠슨
7
54
255