Explore tweets tagged as #LOGP
@logp94i
แพแพวᯓ❤︎*💅🏻
3 hours
หมูหยองไปแล้ว แล้วจะกินข้าวเหนียวกับอะไรรรㅠㅠ #LEON_CIRCRL #LEONBROCCO
0
31
4
@logp94i
แพแพวᯓ❤︎*💅🏻
12 minutes
พี่ก้องกำลังตัดผมแมวส้มตุวหนึ่ง 😻💖 #LEONBROCCO
0
2
1
@logp94i
แพแพวᯓ❤︎*💅🏻
2 hours
เลออน รับบท โฟร์มด
0
4
1
Quantum power: RDKit + PySCF calculan LUMO/HOMO Fisetin/Quercetin. LUMO bajo → senolytic effect alto (proxy real). Visual: Structure Fisetin 3D + bar LUMO/LogP. Química cuántica predice eficacia. 7/12
0
1
1
@logp94i
แพแพวᯓ❤︎*💅🏻
2 hours
หล่อม้ากกกกน้องดาราตัดทรงไหนก็รอดอะ เอาดิ่ 👏🏻😳 #LEON_CIRCRL #LEONBROCCO
0
12
4
@logp94i
แพแพวᯓ❤︎*💅🏻
2 hours
บ๊ายบายน้องหมูหยอง เพิ่งเห็นกัน���ยู่เมื่อกี้ บายเวิล 👋🏻😭
0
4
2
@Ayemstudios
Ayodeji Ayomide (Logo and Brand Designer)
1 month
Logp design process for Archeev
10
2
48
@hachi_kokusi
ハチ@ずるい化学攻略法
1 month
第二世代抗ヒスタミン薬のレボセチリジンは薬効があるR体のみを抽出した医薬品です。 尿中排泄率は73%LogP値は1.34と脂溶性ですが代謝されて水溶性が上がるため、 腎臓排泄率が上がると考えられますね。
0
3
18
@pixelvaultst
Pixel Vault®
17 days
Minimal logp ideias! 🔥 by logomakervn
1
3
17
@mionoyui
澪乃ゆい@バイオインフォVTuber
1 month
厳密なアルケミカル計算を可能にするMACE-OFF24-SCが開発されました。ソ���トコア学習データと𝜆依存アーキテクチャの導入で機械学習ポテンシャルの課題だった原子の重なりによる発散を克服。複雑な薬剤分子のLogP予測でRMSE 0.45を達成し従来の力場を上回る実験精度を実現 ソースはリプ🔽
1
2
7
@Destroy_Lonely_
DEATHCONSCIOUSNESS
3 months
CAI LOGP PAGAMENTO QUERO PAGAR MEUS PRAZERES MUNDANOS COM PESSOAS QUE QUERO TER POR PERTO
0
0
0
@ilyyuchan
kel william's brain
9 days
morro com o est nada sutil inclinando a bunda pro lado do william e o william logp ouvindo as vozes interiores e descendo um tapa estrondoso nele https://t.co/icEeJaEcSm
5
61
464
@hachi_kokusi
ハチ@ずるい化学攻略法
2 months
バラシクロビル ⇒水溶性 ⇒腎排泄 ⇒腎機能低下時調節必要 アメナメビル ⇒脂溶性 ⇒約75%が糞中排泄 ⇒腎機能低下時用量調節不要 ☆logP値は +:脂溶性 -:水溶性 と判断。
@40mnk
40mnk🦀薬学ゴロマスター
2 months
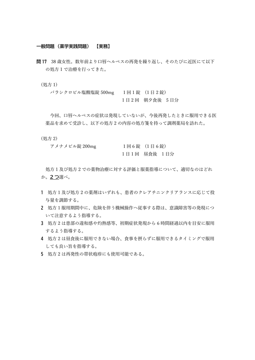
#オリジナル問題 No.92 第110回薬剤師国家試験問題改変  実践問題(実務)   難易度アンケート実施中です👍 是非、解いてみて下さい😊
1
4
56
@logp94i
แพแพวᯓ❤︎*💅🏻
19 hours
จั๊นคิดถึงยัยบัวฉัตร กำลังตั้งใจอ่านบทอยู่รึป่าวน้า 🪷🤲🏻
0
13
10
@LOGP_Gaming
LAND SALZMANN
4 days
@hexedwithluck I hope there will be a pokerivalry between Crocodile and Shark
7
32
568
@logp94i
แพแพวᯓ❤︎*💅🏻
3 hours
บรอดแคสน้องเลออนเหมือนเพจคนรักสุขภาพเลย ท็อปปิคช่วงนี้เป็นเรื่องออกกำลังกายกับอัพเดทอาหารคลีนแต่ละมื้อให้ชาวดอกไม้สีเขียวดู ซึ่งชั้นแฮปปี้มากกกกกแค่เห็นก็รู้สึกสุขภาพดีไปด้วย คนที่เลิฟอาหารคลีนที่สุดกินคลีนเพราะชอบรสชาติอาหารคลีน เลิ้ด 💖🥦✨
0
2
0
@nanome_inc
Nanome
5 months
📊 Data-driven design in 3D space. Transform structure-activity relationships with 3D property annotations. Display LogP values, hydrogen bonds, molecular weights—any property from the ligand menu—as floating labels in your workspace. learn more at https://t.co/tXsnBmYhQO
0
1
6
@narikin321
社長
1 month
完璧な結合姿勢の状態にできました 改善点は「典型的な3級アミンとの塩橋」「モルヒネの6位付近との水素結合」「エトルフィンの複雑な部分に近い所に作った水素結合」「ベンゾイミダゾールの窒素が作る何本もの強固な水素結合」が共存しつつ、BBB透過性がありLogPが2.40でスコア-9.1という所です
2
0
1
@NuToriaezu88808
Harui
22 days
これ、普通に繰り返し二乗法したらO(logn (logp)^2)になると思うんだけど、O(lognlogp +(logp)^3)って何をやったらできる?????誰か教えてほしいです
2
0
3