Explore tweets tagged as #ETHERNET
@leogdion
Leo G Dion
4 hours
It’s so beautiful! After a year and half I finished wiring my speakers and Ethernet! 😭🥲 Truly a piece of art!
0
0
2
@lolgreys
GREYS
10 hours
So is bo7 on console (xbox) basically unplayable for anyone else? My internets fine / ethernet 2 year old series x - clean Stuttering / lag / micro freezes / frame drops are CONSTANT Games not ass but this really is
4
0
5
@MactelecomN
Mactelecom Networks
13 days
The @Ubiquiti Doorbell Lite is a really nice design. Love the feel of the push button. Also really glad the changed the design of the Ethernet port to go into the doorbell instead of extruding like the doorbell pro. Video coming soon
6
2
93
@Ando1Noisy
NoisyAndo1
2 days
Cox Fiber Ethernet Speedtest. So awesome that the fiber cable in this home can support 10,000 Mbps symmetrical speeds and higher in the future. Just need to upgrade the OLT and ONT.
2
0
2
@Imagin3_R3D
RED ❤️‍🩹🥀
9 days
The before and after speeds is insane after changing my Ethernet cord 🥵
2
0
9
@lolz_niki
niki ♡ 诩菲
15 hours
does anyone else have a massive ethernet cord running through their house
56
17
2K
@CiscoNetworking
Cisco Enterprise Networking
6 days
UPoE+ at Cisco PENN1 is powering the future of work—up to 90W over one Ethernet cable. Standing desks, Cisco Desk devices, and more. Less cabling. More capability. More here: https://t.co/HCa6WpaVT3 #cisconetworking
1
3
9
@AnishAraz
Anish
19 hours
Today, I converted my laptop (Linux) into a router and connected my friend's laptop to my laptop's Ethernet port using an Ethernet cable for internet through my laptop. outcome ??? - learned about the network - it's fun
0
0
2
@CiscoIIoT
Cisco Industrial IoT
20 hours
Our latest article in Industrial Ethernet Book explores how the combination of Wi-Fi and URWB is revolutionizing industrial connectivity, delivering a unified and resilient solution. 🛜 Read the article: https://t.co/YgGG0f3gWd #IIoT #IndustrialWireless #URWB
0
6
3
@ip_cisco
IPCisco
2 days
ETHERNET CABLING CATEGORIES!!! . Please Like & Retweet..:) . 60% OFF CCNA Courses: https://t.co/bBpYVNwktF . #ccna #cables #network
0
12
53
@ELoitersquad
WWFlo
8 days
Attention! If you’re a ps portal user go ahead and follow these steps. On your ps5 go to your screen settings and put resolution to 1080p Turn off hdr. If you haven’t put your ps5 next to your router and plug it in with an Ethernet cable. Reset everything. And once you use your
2
1
8
@OffETHERNET
I Can't Fucking Wait Til Eløn Dies
1 day
wait hold up
@DiscussingFilm
DiscussingFilm
1 day
Macaulay Culkin says he has an idea for a ‘HOME ALONE’ legacy sequel: “I’m either a widower or a divorcee. I’m raising a kid…. I’m not really paying enough attention & the kid is kind of getting miffed at me & then I get locked out. My son won’t let me in… and he’s the one
0
10
269
@travelingmanofc
TRAVELING MAN®
11 days
Alguém também está tendo problemas com o BTV 11, com travamentos nos canais? O Odeon está rodando normalmente, mas só roda pelo Wi-Fi, pelo cabo de ethernet
38
0
50
@chardon_cs
Charles Dong
4 days
I crimped my first Ethernet cable and it works ✌️
1
0
7
@bakueikozo
ひろみつ@技術書典19(い15)「はにらぼ」
4 days
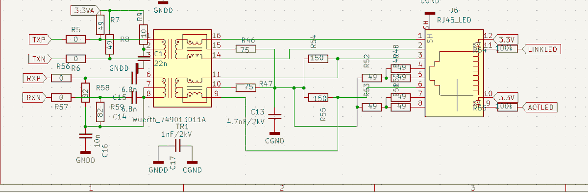
ちなみにこのEthernet周りの回路はこんな感じになってる 差動だしアナログだし高速だしで、ちょっとオ��ロで何かしてもなにも見えない でも通信できる
2
5
41
@ElecNotes
ElectronicsNotes by Ian Poole
2 days
Understanding Single Pair Ethernet - what is it & can I use it? As the name indicates, Single Pair Ethernet, SPE is a version of Ethernet that uses a single twisted pair cable to reduce costs and simplify installations. SPE, Single Pair Ethernet is aimed at low data rate
2
6
51
@kreyzifics_fr
Krey 🌱
2 days
“THANK YOU SHU! I thought I needed to buy a new PC but it was just the ethernet cable 🤓” my entire TL (and me):
3
19
258
@momslittlefag
Robin
7 days
with ethernet vs without this some bullshit lmao
1
0
3
@kobixutd
King Kobi
1 day
*DELL VOSTRO 15 3590* 🀄️10th Gen™️Intel®️Core i5 Processor 8CPU’s 🀄️@2.10Ghz ~4.10Ghz Turbo Boost 🀄️256 Ssd 🀄️8 Gig Ram ddr4 🀄️15.6 inch FHD 🀄️Bluetooth | HDMI Port | Ethernet Port Intel UHD Graphics 4GB 🀄️Power Wave Audio Speaker 🔊 🀄️Charger 🔌 Ghc: 2.8k ☎️0241636577
4
44
47