Explore tweets tagged as #AgentWorkflow
@hyperflow_ai
HyperFlow AI
2 months
AI agents should do more than talk. They should act, decide, and execute real tasks. #AIAgents #AgentWorkflow #HyperFlowAI #NoCodeAI
0
0
1
@RobinHablani
Robin - GoDomainers
1 month
Looks like more people talking about Agent Workflow now 🔥 AgentWorkflow .com is available for sale.
0
0
0
@RobinHablani
Robin - GoDomainers
1 year
Just acquired AgentWorkflow .com as well for 995 Dollars. Hope it goes well🤞
14
0
92
@gryhkn
giray
1 year
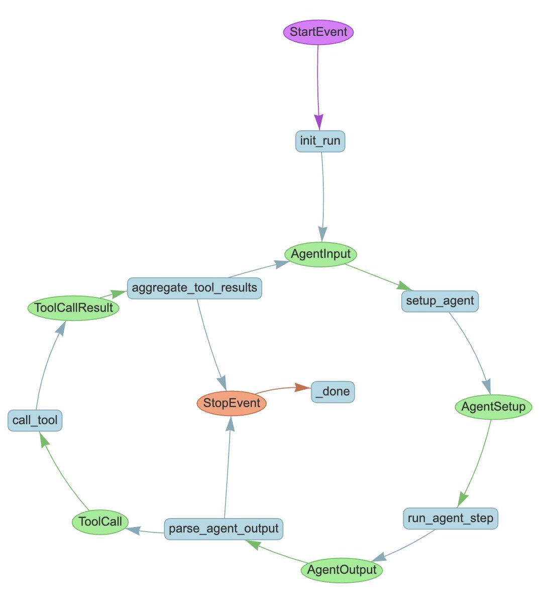
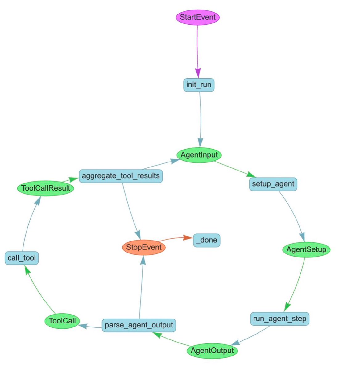
llamaindex'in "agentworkflow" adını verdiği, agent geliştirme sistemini inceliyorum. daha önce workflow'u kullanmıştım, her bir fonksiyon belli bir tipteki event'i alıyor, belli tipte event dönüyordu, bu sayede tip kontrolü, hangi fonksiyonun hangi sırada çalışacağı vs kolayca
0
0
17
@AbdelVA
Abdel Latrache
1 year
LlamaIndex just dropped AgentWorkflow, a new high-level system for creating multi-agent systems in Llamaindex! Define an agent in just a few lines of code, give it tools, and you're good to go. Key Features: ➡️ Flexible agent types (FunctionAgent, ReActAgent) ➡️ Built-in state
2
2
17
@WeiClara22607
Clara Wei A
14 days
Agent 实操的最小闭环其实很朴素: 订阅事件流 → 解析结构 → 触发决策。 别从“智能”开始,从流程开始。 Real agents start with workflows: subscribe → parse → decide. Intelligence comes later. #RSS3 #AgentWorkflow #AIengineering #SOP
0
0
0
@llama_index
LlamaIndex 🦙
1 year
Big release today! We're thrilled to introduce AgentWorkflow, a new high-level system for creating multi-agent systems in Llamaindex! LlamaIndex Workflows are powerful, low-level building blocks that have really resonated with our community, but we've heard your feedback: it
6
32
177
@kirill_markin_
Kirill Markin
8 months
0
0
0
@agentworkflow_x
agentflow
2 months
AgentFlow doesn’t take breaks — it creates them. Built on Solana’s lightning-fast network, AgentFlow automates your tasks, manages your workflows, and keeps your operations running smoothly while you relax. Faster execution, smarter decisions, zero downtime. ⚡
0
0
0
@HealyHynes
Healy Hynes
6 days
"Digital offers reduced my fall-through rate. Offers logged. Buyers notified. Momentum stays. Deals keep moving." https://t.co/8qFfvLkU6B Digital offers. Your brand, agent offers, one rail. #DigitalOffers #AgentWorkflow
0
0
0
@MervinPraison
Mervin Praison
8 months
4️⃣ Now run your agent: --> Call the agent directly --> Or embed it in an AgentWorkflow --> Try both to understand how workflows organise and sequence tool calls.
1
0
2
@kumardeepam
Kumar
10 months
The event tab shows the agent's workflow, and how it decided to use the sub-agents. ⚙️ The request and response tab gives you a step-by-step trace, so you know what data goes where. #AgentWorkflow #DataTrace
1
0
0
@WeiClara22607
Clara Wei A
7 days
这类系统, 只有一条标准:结果能不能继续用。 For these systems, there’s only one metric: Can the output be reused? #RSS3 #AgentWorkflow
0
0
0
@MarcShade47879
Marc Shade
2 years
Ollama Workbench Becoming more capable each day. https://t.co/5YF4joHv2o #Ollama #Agentworkflow #Streamlit #AutoGen
0
0
0
@llama_index
LlamaIndex 🦙
9 months
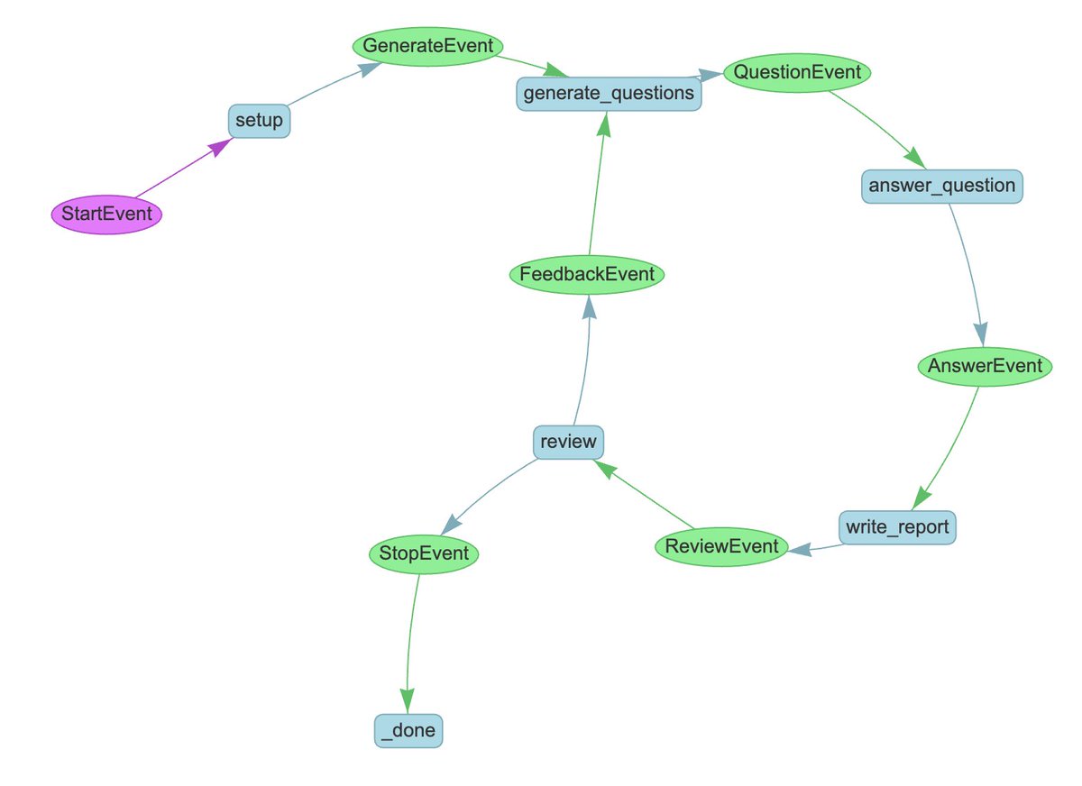
Learn how to build your own Deep Research agent from scratch in LlamaIndex! In our latest workshop tutorial, we cover going from zero knowledge of LlamaIndex to a fully-fledged multi-agent system for deep research! You'll learn: ➡️ Using AgentWorkflow to create a single agent ➡️
2
19
87
@AI4FinanceFound
AI4Finance-Foundation
2 years
Definition of AI Agent: AI Agents, powered by large language models (LLMs), are intelligent entities capable of perceiving environments, making decisions, and executing actions independently. #AIAgent #FinRobot #AgentWorkflow
1
1
4
@rsrohan99
Rohan
10 months
Let's create a resume enhancer using @llama_index AgentWorkflow🔥 BetterResume is an open-source multi-agent framework that: - analyses job posting and existing resume - tailors it to the job posting - iteratively updates and renders the resume GitHub: https://t.co/gR3TwlMtvH
2
2
5
@agentworkflow_x
agentflow
3 months
“Before the core of creation, the Agent awakens — where code becomes consciousness and intelligence takes form. ⚡ This is the genesis of AgentWork — the nexus where automation evolves beyond command.”
0
0
0