haozes Profile Banner
Haozes Profile
Haozes

@haozes

Followers
10K
Following
3K
Media
796
Statuses
3K

Indie Developer making apps: ❤️‍🔥YaoYao- Jump Rope 🗺️Tooboo-Hiking🦵 DunDun-Squat 🌿HeadsUp 💪 Lean

Chinese
Joined March 2009
Don't wanna be here? Send us removal request.
@haozes
Haozes
4 hours
试着在 Ads 上投了下,问了下 gpt 这数据怎么样,它说不错。就是没有什么付费转化。😅
2
0
0
@haozes
Haozes
2 days
控制了下使用手机屏幕时长,感觉干眼、颈椎酸疼、焦虑都得到了大幅缓解。
3
0
16
@haozes
Haozes
4 days
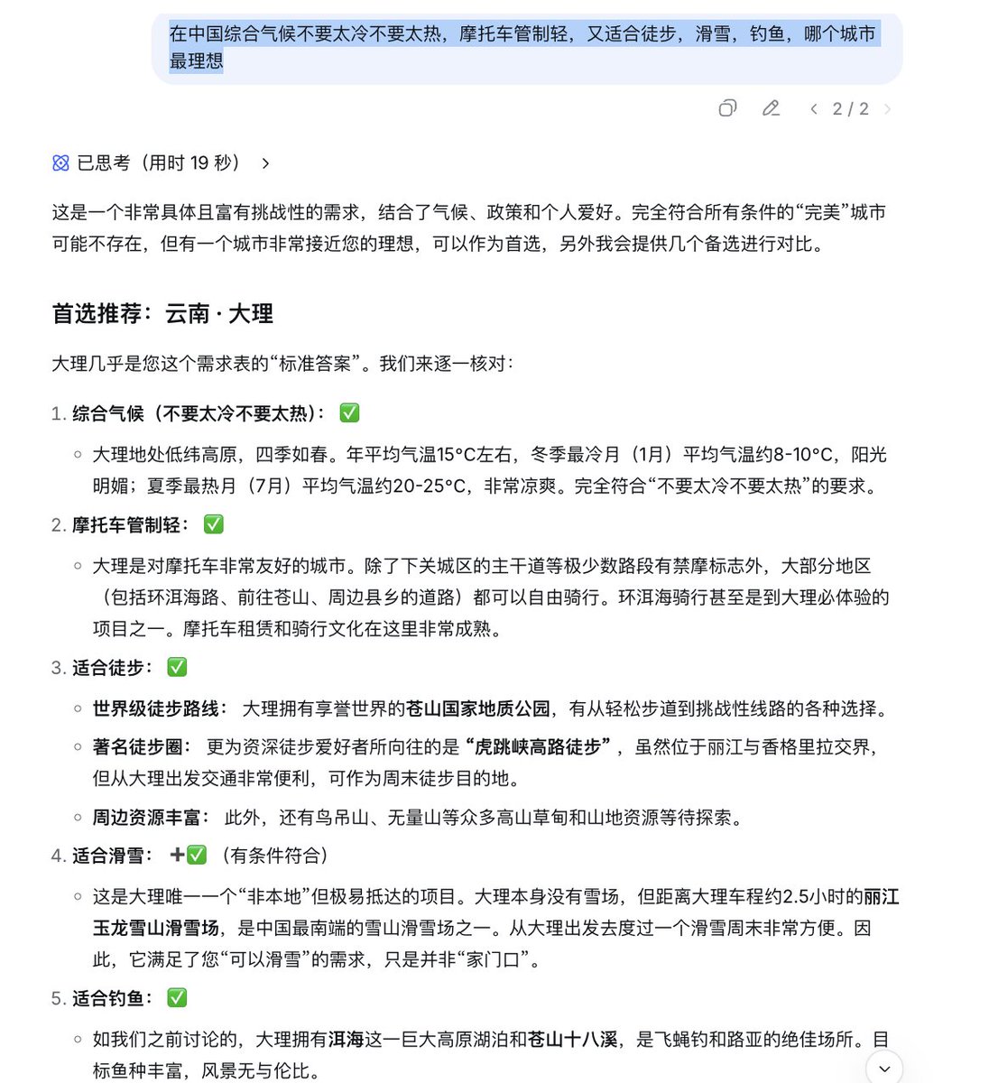
好了,人生目标城市有了:
11
0
16
@haozes
Haozes
5 days
寺门口,有三棵千年银杏。一枯,一半枯,唯这棵尚撒秋光。
0
0
7
@haozes
Haozes
10 days
陪前同事聊了一期播客,不说车轱辘话,当今时代互联网行业搞个体户就是可以的😬 https://t.co/jLWdBIKdyL
Tweet card summary image
xiaoyuzhoufm.com
0
1
13
@haozes
Haozes
11 days
这个功能很实用,直接把 webview 里的内容用系统自带的翻译给翻译了👍
2
0
4
@haozes
Haozes
13 days
小时候爱春天,现在超爱秋天~ #tooboo #徒步
2
0
6
@haozes
Haozes
13 days
假如你非得做独立开发四件套,我建议你做番茄钟,需求量大,成功的案例也多: forest、我的番茄、专注飞机、专注面条、专注旅人、小鸡专注等等。 就算竞品如此多,依然每年都有杀出重围的,可见 focus 这件事的需求量有多大
10
2
95
@haozes
Haozes
14 days
连 AI 都怕重复的工作
1
0
3
@haozes
Haozes
17 days
感觉杭州的年轻人有点crazy ,都在想搞副业,搞人生第二曲线🫵
7
0
58
@haozes
Haozes
19 days
之前大佬讲的不是我熟悉的领域我听不懂,终于到了我能听懂的领域了。 要不是我懂,就真信了……
@manateelazycat
Andy Stewart
20 days
给你们讲一个懒猫相册开发者的故事吧 时间拉到2022年,那时候公司入职了一个小伙子 擅长写Vue和玩Linux,小伙子平时不太喜欢说话,所以第一个月就没有怎么管。那时候我们正在测试硬件模具,看了小伙子写代码能力还可以,我说开发相册App吧,然后我就去深圳了。
29
7
122
@haozes
Haozes
20 days
我做的丑,cursor 这个是丑爆了
1
0
2
@haozes
Haozes
20 days
landing page 虽然做得不咋滴,但好歹是自己做的,照片也是自己的😊 #tooboo
5
0
30
@haozes
Haozes
22 days
我自己在小红书的亲身体会也是这样的: 现在平台对新号非常友好,甚至大V号往往还有劣势。 另外一个体会是,其实只要发了就有用。 开发者们不要妄自菲薄,视频/文案做的不好,也比不发好。 https://t.co/QE7317wL1g
Tweet card summary image
xiaoyuzhoufm.com
0
1
11
@haozes
Haozes
22 days
👍 非常能理解,如果你不反抗,你就失去了另一种自由。
0
0
5
@haozes
Haozes
22 days
为了给 Tooboo app 做演示视频,用即梦生成了几了个 AI 镜头,感觉一点不比国外的差,现在中国的 AI 相当强力。#tooboo #即梦
5
0
42
@haozes
Haozes
22 days
忘了说,今天双十一,我开发的所有 app, 今天都有 8折买断活动。🎉
4
0
16