GUYON Jérôme
@guyon_j
Followers
91
Following
2K
Media
0
Statuses
321
Joined February 2012
#Congrès | Une très belle journée organisée par l’@udsp_39 pour son 70ème congrès départemental. Cette événement a rassemblé plus de 400 adhérents et invités. 👏 Bravo pour l’organisation.
#Congrès 🚒👨🏻🚒 | Jeunesse, anciens, actifs, public… 🤩 Merci pour votre présence en nombre lors du congrès hier à Salins-les-Bains👌🏻 @guyon_j @ClmentComte1 @Rondot_Raphael @RICHARD_Sy25 @SDIS39 @PompiersFR @BoslandJP @TissotJulien39 @Piquet804
0
7
37
#MERCI 🤩 | 90 participants, 150 repas servis. Une ambiance conviviale 👌🏻 merci à tous les acteurs du Challenge Nordique Ain-Jura 2025 🚒🏆 @guyon_j @ClmentComte1 @RICHARD_Sy25 @BEAUDOUX14 @PompiersFR @TissotJulien39 @phuguenet @Rondot_Raphael
0
2
2
#DPS🚒🚨|Tu es adhérent(e) à l’Union Départementale des @PompiersFR du Jura? Tu es majeur(e)? Tu veux participer en tant que secouriste à des dispositifs prévisionnels de secours comme nos collègues hier à Bellefontaine? Contactes-nous! ☑️ NOM Prénom Tel @guyon_j @ClmentComte1
0
2
2
[#ERT] 🚒 Lancement de l'équipe de renfort territorial (ERT) à Saint-Pourçain-sur-Sioule. 👩🚒 Composée de 6 SPP, elle a vocation à compléter le potentiel opérationnel journalier des centres de secours renforcés lors des périodes de faible disponibilité. . . . 📷 C.OUDARD/SDIS03
1
6
17
#Ski ⛷️🚒🇫🇷🎿| les prochains événements de ski @PompiersFR début 2025 ! Sans oublier le challenge Nordique Ain-Jura le 1er février à Bellefontaine ! 👌🏻 @guyon_j @ClmentComte1 @Rondot_Raphael @RICHARD_Sy25 @SDIS39 @BEAUDOUX14 @Hugogrdt1 @TissotJulien39 @eleonore_vrmr
0
2
3
#Réseau 🚒| Ouverture par le président @Rondot_Raphael de la Journée du Réseau Associatif des @PompiersFR du Jura avec environ 60 personnes réunies aujourd’hui à Arbois! 👌🏻 Merci pour votre mobilisation 🙏🏻 @guyon_j @ClmentComte1 @RICHARD_Sy25 @eleonore_vrmr @Prefet39 @phuguenet
0
2
4
#Associatif 🚒 | la journée du réseau associatif @PompiersFR, c’est dans 12 jours ! 👍🏻 Présence à confirmer jusqu’à mercredi. @guyon_j @Rondot_Raphael @ClmentComte1 @BoslandJP @BEAUDOUX14 @eleonore_vrmr @ThomasP70091102 @phuguenet @RICHARD_Sy25 @SDIS39
0
2
3
#journeesdupatrimoine 🚒📍 | Dans le cadre des journées européennes du patrimoine le musée @PompiersFR à Saint-Aubin sera ouvert ce dimanche 22 septembre de 9h à 17h ! ✅ @guyon_j @Rondot_Raphael @RICHARD_Sy25 @ClmentComte1 @HalgrainAntoine @phuguenet @DaviotVincent @Prefet39
0
1
2
#Wanted⚠️🚒 | Notre force c’est vous 🤩, n’hésitez pas à nous contacter si vous souhaitez vous investir au profit du réseau associatif sapeurs-pompiers 👩🏻🚒👨🏻🚒🙏🏻@guyon_j @Rondot_Raphael @eleonore_vrmr @PompiersFR @phuguenet @RICHARD_Sy25 @DaviotVincent @BEAUDOUX14 @SDIS39 @Prefet39
0
3
5
#PortesOuvertes 🚒▶️ | Participation de l’UDSP 39 aux portes ouvertes du CIS du Bassin Lédonien. @CyrilFournier39 @PompiersFR @guyon_j @RICHARD_Sy25 @Rondot_Raphael @DaviotVincent @SDIS39 @Prefet39 @ClmentComte1 @ThomasP70091102 @HalgrainAntoine @phuguenet
0
2
7
#PortesOuvertes 🚒☀️ | ce samedi à Ranchot Jura-Nord ! @CyrilFournier39 @guyon_j @RICHARD_Sy25 @HalgrainAntoine @ThomasP70091102 @Rondot_Raphael @SDIS39 @Prefet39
0
3
9
#Emploi✍️🚒| un environnement passionnant, celui des @PompiersFR, dans le plus beau des départements ! Des tâches variées au profit de nos 2600 adhérents🤩 ! @SDIS39 @RICHARD_Sy25 @guyon_j @Rondot_Raphael @ClmentComte1 @BEAUDOUX14 @HalgrainAntoine @Piquet804 @BoslandJP @Prefet39
0
4
4
#Écusson @PompiersFR 🚒| dès 21h, rendez-vous sur Instagram pour voter pour le Grand Dole, made in #Jura ! 🤩@CyrilFournier39 @guyon_j @RICHARD_Sy25 @Rondot_Raphael @Piquet804 @ThomasP70091102 @FredTisserant @BEAUDOUX14 @ClmentComte1 @phuguenet @SDIS39
https://t.co/8ksBMX8ClV
0
2
4
#Cérémonie 🫡 🚒 | en clôture du 69ème congrès départemental, une cérémonie mettant à l’honneur l’engagement pour le service et l’associatif de nos @PompiersFR ! @CyrilFournier39 @DaviotVincent @Rondot_Raphael @SDIS39 @guyon_j @RICHARD_Sy25 @FredTisserant @ClmentComte1 @Prefet39
0
4
17
#Calendriers2024 📅 🚒🤩 | l’occasion de mettre en avant nos amicales. Le grand vainqueur 2024 : l’amicale du Grand Dole 👏🏻 ! @CyrilFournier39 @Rondot_Raphael @RICHARD_Sy25 @guyon_j @BEAUDOUX14 @PompiersFR @AntoineGrs39 @ClmentComte1 @phuguenet
0
2
8
#TerroirsEngagés 🚒👏🏻 | ils sont engagés sur plusieurs fronts. Bravo à nos @PompiersFR dans le dispositif ! @CyrilFournier39 @guyon_j @Rondot_Raphael @AntoineGrs39 @FredTisserant @BEAUDOUX14 @GregoryAllione @SDIS39 @phuguenet @CurvatD @Prefet39 @sylvainfeniet
0
2
8
#Forum🚒👩🏼🚒| le plaisir d’accueillir plus de 80 participants au forum social de l’Union Régionale des @PompiersFR de Bourgogne Franche-Comté aujourd’hui à Dole! @CyrilFournier39 @guyon_j @Rondot_Raphael @RICHARD_Sy25 @ThomasP70091102 @BEAUDOUX14 @ClmentComte1 @Prefet39 @phuguenet
0
5
13
#Convention 🚒 📝 | échanges avec @GroupamaGE pour le renouvellement à venir de notre convention, en lien avec les formations gestes qui sauvent ! @Rondot_Raphael @CyrilFournier39 @PompiersFR @guyon_j @RICHARD_Sy25 @BEAUDOUX14 @ClmentComte1 @ThomasP70091102
0
2
16
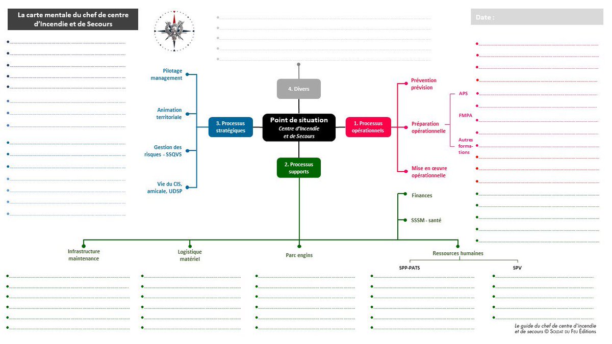
▶️ à enregistrer et imprimer en format A3. Version PDF disponible pour les intéressés. ▶️ À renseigner au quotidien (to do list). ▶️ À utiliser de façon hebdomadaire, mensuelle (point de situation) ou ponctuelle (communication dans vos équipes). #pompiers #chefsCIS #SDIS
💡La communication visuelle : ▶️Retrouvez cette carte proposée en p.65 de notre guide. ✨Elle constitue un excellent moyen pour structurer vos échanges et/ou organiser vos idées. [impression format A3]. https://t.co/sFrpUeBHVV
2
12
25
Avec l'↗️ des catastrophes liées au dérèglement climatique, les services d'incendie et de secours sont confrontés à des défis sans précédent. Le financement basé sur une réalité datée ne permet pas une allocation des ressources adéquate pour faire face. ▶️ https://t.co/FmIZYHrwcL
1
22
59