Arash Grakoui
@grakoui
Followers
118
Following
3
Media
1
Statuses
4
Joined March 2019
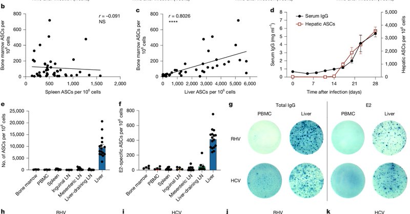
So proud of my lab kids @john__gridley, @david_s_pak, and @anuradhaiitb. Amazing spatial view of iHALT. https://t.co/w4cF7V0c0U
nature.com
Nature - Liver-restricted viral infection in mice results in secondary lymphoid organ dormancy and the compensatory induction of specialized lymphoid tissue in the liver, the structural features...
1
4
5
Reviewers (rightly) asked for more information about the origin/passaging history of the virus we’re using— Coxsackievirus B3 strain H3 (derived from CVB3 strain Nancy). Sounds boring, but the answer is *wild*. 🧵
10
84
456
We are looking for an enthusiastic recent graduate to pursue postdoctoral work at Emory involving the inextricable connectivity between viral infection, the microbiome, and the immune response. Please help spread the word! Interested postdoctoral candidates, please email or DM.
2
30
33