furumin_s Profile Banner
ふるみん Profile
ふるみん

@furumin_s

Followers
1K
Following
55K
Media
1K
Statuses
2K

株,読書,仕事,生活の記録📖| FP1級,CFP®︎保有| 好きな場所お家の中🛋️| スイング半年で株価2倍銘柄探し💎短期決算プレイでS高銘柄探し💎長期保有枠で割安配当銘柄探し|カビュウ紹介コード【WFV9】

Joined January 2021
Don't wanna be here? Send us removal request.
@furumin_s
ふるみん
1 hour
大引け後に開示した11月売上が 絶好調だったまんだらけの渋谷店を探索 店舗立地、規模、デザイン、品揃えのバランスがとても良いと感じた お客さんもすごくたくさん 創業者で漫画家でもある(株)まんだらけ現会長の古川益三氏のポスターも階段で発見
@furumin_s
ふるみん
1 year
まんだらけから株主優待 買物券10,000円分(2,000円×5枚) ※有効期間2025.1.1〜2025.12.31 先日初めて京都店に行ったけど漫画コーナー無かったので、昨年の優待券はうめだ店で利用してきました⛩️
0
0
3
@furumin_s
ふるみん
3 hours
『ラブカは静かに弓を持つ』安壇美緒 スパイ×音楽という初めて目にする設定 本業で関わる人も大事だけど、それ以外で出会う人たちによって、より人生は彩られる 文庫版特別ストーリーの浅葉先生目線の物語もすごく良かった 今年最後にこんなにも心に響く感動の物語に 出逢えたことに��謝 #読了
@furumin_s
ふるみん
3 months
『六番目の小夜子』恩田陸 著者デビュー作 とある高校で3年に1度行われる「サヨコ」という奇妙なゲームを中心に、生徒たちの友情や恋愛や葛藤が描かれる サヨコとは誰なのか 実在するのか、ただの伝説なのか 真相を追求しようとする者 阻止しようとする者 確かに学校って特殊な場所だったな #読了
0
0
13
@furumin_s
ふるみん
6 hours
虎ノ門ヒルズカフェでランチ 自分的には2025年とても良い1年でしたが 色んな人の年パフォが流れてきて、 あわわってなってる
0
0
13
@furumin_s
ふるみん
23 hours
19時からのエレクトリカルパレードを観て 夢の国を後にしました また来年も来たいですね🏰
@furumin_s
ふるみん
1 day
スプラッシュマウンテン課金してみたけど 10分以内に乗れて、もう元の並ぶ遊び方には戻れないかも🤤 10時〜18時でカフェやベンチで休憩しながら 7つ乗れて大満足🎠
0
0
25
@furumin_s
ふるみん
1 day
スプラッシュマウンテン課金してみたけど 10分以内に乗れて、もう元の並ぶ遊び方には戻れないかも🤤 10時〜18時でカフェやベンチで休憩しながら 7つ乗れて大満足🎠
@furumin_s
ふるみん
1 day
本日は朝からディズニーランドに来てます🏰 (ディズニーシーはチケット売切れ) 年末ですが快晴で温かくて良かった 十数年振りなので懐かしさと新しさの両面から楽しめてます
0
0
31
@furumin_s
ふるみん
1 day
本日は朝からディズニーランドに来てます🏰 (ディズニーシーはチケット売切れ) 年末ですが快晴で温かくて良かった 十数年振りなので懐かしさと新しさの両面から楽しめてます
0
0
28
@furumin_s
ふるみん
1 day
12月権利(12/26)  高額逆日歩銘柄 前日比終値(12/29) ノバレーゼ−1.85% フジオフード−3.14% トレードワークス+11.62%⭕️ BRUNO −4.42% きちりHD −6.10% I-ne +2.32%⭕️ ロイヤルHD−4.56% 千趣会−4.07% FIG −5.25% ダイキアクシス−3.96% 自分はI-neで配当,優待,逆日歩,上昇益の 4重取り成功🤤
0
1
19
@furumin_s
ふるみん
2 days
保有株12月権利落ち ショーボンド+20.75円(配当20.5円)⭕️💯 LINK&M +8円(4.1円)⭕️💯 インターメステ−40円(44円) ヒューリック−16.5円(31.5円)⭕️ ロードスタ+25円(83円)⭕️💯 コアコンセプト−1円(19円)⭕️ フルキャスト−22円(32円) 資生堂−34円(20円)❌ I-ne+32円(15円)⭕️💯 昨年同様、上出来💰🎁
@furumin_s
ふるみん
1 year
保有株12月権利落ち ショーボンド−27円(配当64円)⭕️ INPEX −24.5円(配当43円)⭕️ ヒューリック−8円(配当28円)⭕️ ロードスター+2円(配当70円)⭕️💯 伊勢化学工業+1150円(配当200円)⭕️💯 レーザーテック+200円(配当115円)⭕️💯 トータルリターンは全てプラス INPEXとヒューリックは優待もある 上出来🤤
0
0
28
@furumin_s
ふるみん
2 days
空想街雑貨店へ1年ぶりに訪れました 卓上カレンダー2026とクッキー缶を購入 ずっと見ていられる魅力的な作品で溢れかえる店内は本当に素敵な空間です
@furumin_s
ふるみん
1 year
空想街雑貨店で昨年末に購入した色々 卓上カレンダー2025 しおり クッキー缶 ポストカード どの作品も素敵で見惚れてしまいます 定期的に訪れたいお店🎨
0
0
15
@furumin_s
ふるみん
2 days
年末なので今年も東京へ🚅 ランチはボンディのチキンカレー🍛 昨年訪れた神保町本店は100名近い大行列だったので近くの神田小川町店へ来ました 約45分待ちで美味しいカレーをいただきました このあとは吉祥寺の中道通を巡ります
@furumin_s
ふるみん
1 year
今日から東京に来ています🚅 ランチは神保町 ボンディのビーフカレー🍛 超人気店のため1時間半並びました 並んだ甲斐ある美味しいカレーとじゃがいもをいただきました🤤 これから古書店巡りをします📚
0
0
26
@furumin_s
ふるみん
5 days
12月権利獲得は13銘柄💰🎁 myPFわずかながら高値更新⤴︎ 優待ディズニー計画を年末年始連休を使って何とか年内に実行したい✨
1
0
59
@furumin_s
ふるみん
6 days
12月権利銘柄(リスト入替) 配当利回り(12/25終値) ヤマハ発動機4.18% フルキャスト3.71% ショーボンド3.50% ヒューリック3.43% クラレ3.37% INPEX3.17% アサヒG 3.14% キリンHD3.11% ロードスター2.77% インターメスティック2.22% コアコンセプト1.58% I-ne 1.08% 権利付最終日12/26 権利落ち日12/29
@furumin_s
ふるみん
14 days
12月権利銘柄(監視リスト) 配当年利回り(12/17終値) ミズホメディ5.85% AGC 4.04% アーバネット3.69% ショーボンド3.57% ヒューリック3.54% クラレ3.46% INPEX 3.22% 構造計画2.97% ロードスター2.89% フューチャ2.37% ツカダグローバル2.17% コアコンセプト1.65% 権利付最終日12/26 権利落ち日12/29
0
0
21
@furumin_s
ふるみん
6 days
メリークリスマス🎄 myPF高値更新🎅🎁 GENDA、アイスタイル、テイツーあたりが 底値ヨコヨコを脱出して連日反発基調⤴︎
0
0
51
@furumin_s
ふるみん
8 days
12月権利優待銘柄 貸借倍率 ロイヤルHD 0.04 すかいらーく0.04 日本マクドナルド0.04 ブロンコビリー0.06 フジオフード0.07 ポーラオルビス0.15 物語コーポ0.18 ヤーマン0.28 フルキャスト0.42 LINK&M 0.43 ヒューリック0.67 コーセー0.87 パンパシフィック1.85 アシックス2.90 楽天グループ4.24
0
0
25
@furumin_s
ふるみん
12 days
今週myPFは月曜に高値つけた後は 上に行きそうで行かずの1週間でした🤤 日銀イベントも通過したし 来週は気持ち良く上がること期待したいです
0
0
34
@furumin_s
ふるみん
14 days
12月権利銘柄(監視リスト) 配当年利回り(12/17終値) ミズホメディ5.85% AGC 4.04% アーバネット3.69% ショーボンド3.57% ヒューリック3.54% クラレ3.46% INPEX 3.22% 構造計画2.97% ロードスター2.89% フューチャ2.37% ツカダグローバル2.17% コアコンセプト1.65% 権利付最終日12/26 権利落ち日12/29
@furumin_s
ふるみん
1 year
12月権利銘柄監視リスト 配当年利回り(12/19終値) ミズホメディー5.39% アーバネット4.72% AGC 4.61% INPEX 4.45% ヒューリック4.03% 構造計画3.88% ロードスター2.87% ショーボンド2.71% クラレ2.46% ツカダグローバル2.33% フューチャー2.22% 伊勢化学1.19% 権利付最終日12/26 権利落ち日12/27
0
0
47
@furumin_s
ふるみん
15 days
年初来安値 SHIFT GENDA Macbee Planet バンクオブイノベーション
0
0
31
@furumin_s
ふるみん
16 days
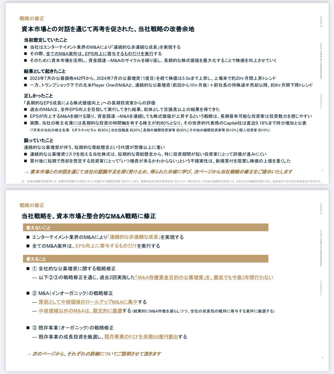
GENDA 前日比−6.95% 株価は昨日の期待上げを打ち消した形 GENDAのKPIやKGIと投資家のそれにギャップがあったことを踏まえた戦略の修正 株主との対話を大切にする会社なので 今の株価水準で終わっていくことはないと思うけどまだ当面は忍耐の期間なのかな
@furumin_s
ふるみん
4 months
GENDA 前日比+19.69%📈(ストップ高) 企業の取り組みやスタンスや業績見通しを市場はプラスで受け止めた もしくは株価は直近底値圏でこれ以上は下げようのない位置にいたのか この銘柄は決算での値動きが読めない まさか先週夜間PTS700円割れから 本日ストップ高になるとは🧐
0
0
36
@furumin_s
ふるみん
16 days
丸善CHI 3Q決算好調 通期業績&配当を上方修正 EPS24.85円→33.50円(前期42.23円) 1株配当4円→6円(前期3円) 良い内容の決算と思ったけど 株価は前日比−2.05%
@furumin_s
ふるみん
3 months
丸善CHIから株主優待 500株保有で商品券2,000円分 今年から紙質とデザインが一新 今期も増配予定(1株配当3円→4円) 2029年1月期までに配当性向30%目標 今期利益水準で計算すると1株配当7〜8円 毎年1円ずつ増配は現実的にありそう 本好きには嬉しい優待に加えて、 配当も充実してきて嬉しさ倍増📚✨
1
0
62
@furumin_s
ふるみん
17 days
オリエンタルランドから優待到着 創立65周年記念の特別株主優待 1デーパスポート(有効期限2026年8月31日) 権利付最終日に購入して10日後売却 かろうじて暴落は回避できました😅 ただ優待届くとやっぱり嬉しかったので もう一度買って長期保有してみようかな🏰
1
0
94