farahkaifa Profile Banner
Farah K. Miraza Profile
Farah K. Miraza

@farahkaifa

Followers
3K
Following
54
Media
144
Statuses
3K

Recently interested in cryptocurrency. Let me know if you got any information about cryptocurrency, thank you :)

Joined September 2015
Don't wanna be here? Send us removal request.
@diiorioanthony
Anthony Di Iorio
9 years
Qtum is building bridges between Bitcoin, Ethereum, Hyperledger, R3 Corda ... https://t.co/hhjDGHEtWT via @YahooFinanceUK @jaxx_io
3
52
24
@qtum
Qtum
9 years
Here are some of the Angel backers supporting the #Qtum project. To speak with our team, join our slack! https://t.co/Yj4fGQaG9R
1
143
51
@farahkaifa
Farah K. Miraza
9 years
Another information regarding #Qtum architecture, unconsumed gas will be refunded to the contract. ☺️☺️
0
0
0
@qtum
Qtum
9 years
Welcome to the Qtum project. Expect big updates as we work on our Proof-of-Stake UTXO based Smart Contract platform with EVM functionality!
1
78
37
@JStuhlman
Joseph Stuhlman
9 years
$Zdash an alternative to zcash with the same tech, looking for whale supporters mine@ https://t.co/dhUFsmte4a #bitcoin #zec #zcash #equihash
0
97
14
@outertech
Outertech
9 years
#windows #clipboardmanager Clipboard History Pro 3.20 download! https://t.co/WsDrmmd8rt #JSON import/export, text blacklisting, faster sync
0
953
191
@sourcerersio
Sourcerers
9 years
@vDice_io Betting volume has been ramping up nicely ever since profit container withdraws went live. Great job, keep up the steady progress!
1
2
1
@farahkaifa
Farah K. Miraza
9 years
#Qtum Master Contract will bring new light to to the application on blockchain as extending the concept of smart contract. ☺️☺️
0
0
0
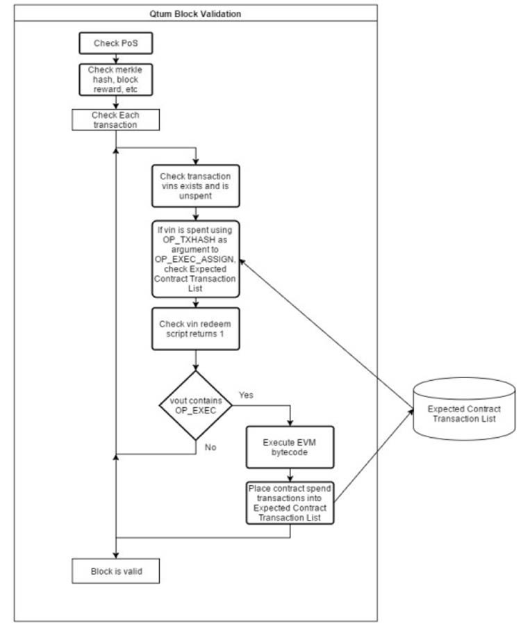
@farahkaifa
Farah K. Miraza
9 years
#Qtum block validation, here we could see "Expected Contract Transaction List". Feel free to talk with #Qtum dev if you are interested ☺️☺️
0
1
0
@qtum
Qtum
9 years
Thank you @coindesk for publishing an article about #Qtum
0
82
41
@gamecredits
Genesis Worlds | Playing the Long $GAME
9 years
$GAME is one of a few altcoins traded on @BtcBox_Co_Ltd , one of Japan's largest exchanges! https://t.co/fsMKZwKLgM #blockchain #crypto
1
20
11
@XertraPlatform
Xertra
9 years
#Stratis Bitcoin full node daemon alpha release https://t.co/ZW7c2NWthb #bitcoin #blockchain #startup $STRAT
0
254
221
@ALIAS_Cash
ALIAS
9 years
0
103
5
@farahkaifa
Farah K. Miraza
9 years
A little preview from #Qtum development (mobile wallet), feel free to join #Qtum slack channel so you do not miss #Qtum news 😘😘
0
0
2
@qtum
Qtum
9 years
Our Chinese community has over 1000 Wechat members, if you'd like an invite, download the app and contact the "qtumfoundation" account.
0
120
38
@qtum
Qtum
9 years
Thank you for the great article @BitcoinMagazine
@BitcoinMagazine
Bitcoin Magazine
9 years
Qtum: Connecting #Blockchain Technology With the Commercial World https://t.co/KzqdKfWqEy #ethereum #fintech
3
90
39
@farahkaifa
Farah K. Miraza
9 years
For anyone who still do not know the #Qtum architecture model, hope pic below bring light to you guys ☺️☺️
0
1
1