Ernest Chiang Profile
Ernest Chiang

@dwchiang

Followers
1K
Following
6K
Media
885
Statuses
6K

Traveller of Decomposition and Integration | Productivity | AWS Community Hero | Bluetooth | ex-TSMC

TPE
Joined July 2007
Don't wanna be here? Send us removal request.
@dwchiang
Ernest Chiang
2 years
<When Meteor-Grade AI Comes Knocking, Do We Still Need to Learn AWS? 👉 A Traveler's Perspective on a Decade of Decomposition and Integration> ✳️ For the complete 200-page animation slides, please visit this portal 👉 https://t.co/NACzqi1nHA At the AWS Community Day Taiwan 2023
0
0
2
@dwchiang
Ernest Chiang
4 days
- 是說年底最後一天才動筆年度回顧。 - 原本想記錄這年玩了哪些人工智慧。 - 後來又抓幾個一直關注的主題一起。 - 再後來想說改一改就是年度回顧了。 - 感謝大家 2025 的陪伴走走與吃吃。 - 許願大家 2026 都平安健康加愉悅。 https://t.co/BPg7DK5nWH - 寫個紀錄給未來的自己 -
0
0
0
@dwchiang
Ernest Chiang
18 days
✴️ 從 Peanuts 收購案看 Sony 的長期價值創造策略 - 自從上上週在拉斯維加斯的 AWS re:Invent 2025 CEO Keynote 聽到 Sony CDO 關於 Technology to "Create" and "Deliver" KANDO 的八分鐘演講,讓我不僅感受到 AWS 拆解 AI 的細膩,更是深深佩服 Sony 這家老字號公司如何運用 Amazon Bedrock
Tweet card summary image
ft.com
Japanese entertainment group raises stake in beloved US cartoon as it seeks to build out global franchises
0
0
1
@dayjournal_nori
Yasunori Kirimoto
20 days
AWS re:Invent 2025に参加してきました https://t.co/6iYqooGzJU WernerのKeynote作成にも協力させていただきました。会場配布の新聞のSpecial Thanksに名前を載せていただけて光栄でした!
0
8
42
@ajassy
Andy Jassy
1 month
Excited to share new @Amazonleo Ultra is fastest satellite internet antenna ever built, delivering simultaneous download speeds up to 1 Gbps and upload speeds up to 400 Mbps, all powered by custom Leo silicon. Plus some more details on our network, which will offer
166
438
3K
@dwchiang
Ernest Chiang
3 months
✴️ KKR 與 ECP 的 500 億美元 AI 基礎設施佈局 - 新聞追蹤 2024-10-30 [1] → 2025-07-30 [2] - KKR 對於科技產業並不陌生,曾於 2006 年就聯合入手 80% 飛利浦半導體事業群,並改名為 NXP Semiconductors。曾經是 Ernest 經手服務的客戶,印象特別深刻。 ---- - 【2024-10-30】KKR 與 Energy
0
1
1
@dwchiang
Ernest Chiang
3 months
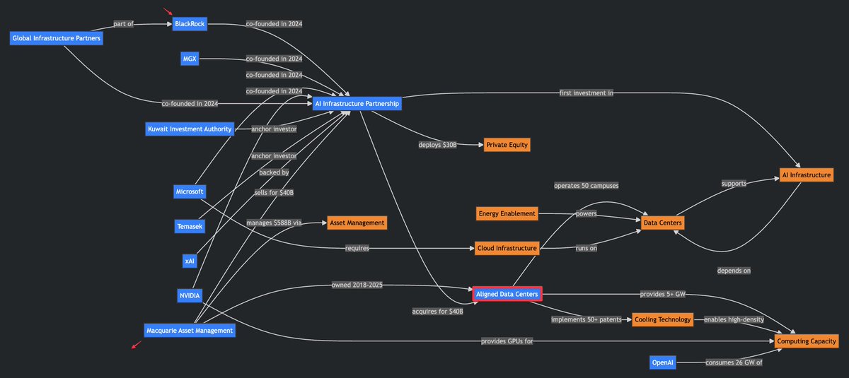
✴️ BlackRock 領導聯盟以 400 億美元收購 Aligned Data Centers,創 AI 基礎設施交易紀錄 - AIP、MGX 和 GIP 組成聯盟,以 400 億美元 ($40B) 收購 Aligned Data Centers [1][2] - 這是 AIP = AI Infrastructure Partnership 成立以來的首筆投資 - AIP 由 BlackRock、Microsoft、NVIDIA、MGX 於 2024
0
0
1
@dwchiang
Ernest Chiang
3 months
✴️ 表外融資的 AI 時代: SPV 如何為數據中心熱潮 融資 卻隱藏槓桿風險 - Meta 透過 SPV 結構完成近 $300 億美元融資 - 建設路易斯安那州 Hyperion 數據中心,創下史上最大私募股權交易記錄 [1] - Hyperion 數據中心佔地 400 萬平方英尺, - 全面運作時耗電 5 gigawatts,相當於 400
2
1
3
@dwchiang
Ernest Chiang
3 months
I don’t need “Suggested Contacts” popping up in FaceTime. @Apple , if you want to play smart, cool — just give us an opt-out when it’s not.
0
0
1
@dwchiang
Ernest Chiang
3 months
✴️ AI 的地理學:Claude 經濟指數追蹤 AI 在 150 個國家的真實世界影響 - 2025-09-15 Anthropic 發布第三份 Economic Index(從不同維度切入),首次追蹤 Claude 在 150+ 國家和美國所有州的使用模式。 [1] - (可能是模型業界第一份完整的地理分布 AI 採用數據?!) - 企業 API 客戶的自動化率達
0
0
1
@dwchiang
Ernest Chiang
3 months
✴️ Amazon Bedrock AgentCore 正式上線 (GA):為 AI Agents 量產環境打造企業級基礎設施 - 今年八月底出差,原本以為是去北美抓住夏天的尾巴,沒想到路過灣區和西雅圖,大家都在提 AI Agent、Agentic Workflow - 有幸能在 AWS New York Summit 之後試玩一波 Amazon Bedrock AgentCore -
1
1
2
@dwchiang
Ernest Chiang
3 months
✴️ 超越效率的思考:AI 時代保留「手寫」筆記的神經科學證據 - 在 Ernest PKM [2] 有提到我仍保有紙本筆記,以及搭配使用數位手寫筆記。 - 去年添置了一疊紙 reMarkable Paper Pro 也是以手寫為基礎。 - 總有個感覺是,在成堆混雜的資訊中,一但某個時刻我想要靜一靜釐清當下的複雜認知, -
0
0
2
@dwchiang
Ernest Chiang
3 months
✴️ The Westin Building Exchange - 之前在西雅圖市區路過開會、或探訪咖啡與美食,走來晃去一直經過它,沒想到大有來頭。 - 威斯汀大廈交換中心是位於華盛頓州西雅圖市中心的大型電信樞紐設施。 - 該建築建於 1981 年(跟我差不多年代 XDD), -
Tweet card summary image
threads.com
✴️ The Westin Building Exchange (1/6) - 之前在西雅圖市區路過開會、或探訪咖啡與美食,走來晃去一直經過它,沒想到大有來頭。 - 威斯汀大廈交換中心是位於華盛頓州西雅圖市中心的大型電信樞紐設施。 - 該建築建於 1981 年(跟我差不多年代 XDD), - 最初名為威斯汀大廈,是當時總部位於西雅圖的威斯汀酒店集團的辦公室。 -...
0
0
2
@dwchiang
Ernest Chiang
3 months
✴️ Macquarie 提前六年找總部: 倫敦 Grade A 辦公空間荒背後的結構性危機 - 倫敦 Grade A 辦公空間在 2024 年佔總租賃量的 77%(歷史最高),顯示企業將不動產視為人才競爭與 ESG 目標達成的戰略工具 [2] - City 平均租金達 £86.50/平方英尺,較 Canary Wharf 的 £57.50 高出 50%,但 2025 年後僅 11
0
1
1
@tzangms
海總理
3 months
Morgan Housel 的新書 The Art of spending money 出來啦! 從 Same as Ever 開始到 The Psychology of Money,每次讀 Morgan Housel 的書都覺得,他為什麼總是能知道觀察到 ... 那種其實你知道,但確沒意識到的事情,他總是能夠精確的指出來。
1
9
84
@dwchiang
Ernest Chiang
3 months
- AWS re:Invent 2025 ✈️ - Reserved seating opens Oct 14. - Any sessions you'd recommend? #aws #reinvent2025 #AWSHero #lasvegas #session
0
0
1
@dwchiang
Ernest Chiang
3 months
✴️ a16z Tech Week Startup Flash Sale - Anthropic: Claude API Credits $500 - NVIDIA: up to 70% off Discounts to NVIDIA Software - Notion: 6 months free of Notion Business with AI - Zoom: 20% off Zoom Workplace Annual Plans - 原本年繳是月繳的 21% off = USD 159.90,再折 20% 變成
Tweet card summary image
threads.com
✴️ a16z Tech Week Startup Flash Sale (1/2) - Anthropic: Claude API Credits $500 - NVIDIA: up to 70% off Discounts to NVIDIA Software - Notion: 6 months free of Notion Business with AI - Zoom: 20%...
0
0
0
@dwchiang
Ernest Chiang
3 months
✴️ 從 創客運動 到工業 AI:Qualcomm 併購 Arduino 重塑嵌入式運算 - Qualcomm 收購 Arduino,這是繼 Edge Impulse 和 https://t.co/CY4TxGNWSW 之後的第三次關鍵收購,展現 Qualcomm 想建立 fullstack edge AI 平台的決心(或佈局?)[1] [2] - Arduino 擁有超過 3,300 萬活躍社群,是 Raspberry Pi
0
0
0